Suppr超能文献

RNF5通过介导caspase-3依赖性核心蛋白降解来抑制乙肝病毒复制。

RNF5 inhibits HBV replication by mediating caspase-3-dependent degradation of core protein.

作者信息

Xu Jing, Song Hongxiao, Xu Fengchao, Gao Yanli, Jiang Hongyu, Tan Guangyun

机构信息

Department of Hepatology, Center for Pathogen Biology and Infectious Diseases, Institute of Translational Medicine, The First Hospital of Jilin University, Changchun, Jilin, China.

Health Examination Center, The First Hospital of Jilin University, Changchun, Jilin, China.

出版信息

Front Microbiol. 2025 Apr 1;16:1548061. doi: 10.3389/fmicb.2025.1548061. eCollection 2025.

Abstract

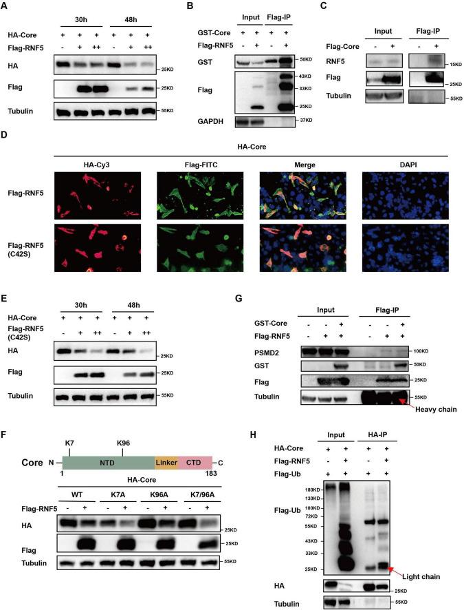
The RING finger protein 5 (RNF5), an E3 ubiquitin ligase, has demonstrated significant antiviral activity against various viruses, including severe acute respiratory syndrome coronavirus 2 (SARS-CoV-2) and Kaposi's sarcoma-associated herpesvirus (KSHV). However, its role in hepatitis B virus (HBV) replication has not been previously studied. In this study, we demonstrate that RNF5 effectively inhibits HBV replication by promoting the degradation of the HBV Core protein through a Caspase-3-dependent pathway. We first show that RNF5 expression is upregulated in HBV-infected cells and patient samples, suggesting a role in the host's antiviral response. Subsequently, we investigate the mechanism by which RNF5 mediates its antiviral effect, finding that RNF5 targets the Core protein for degradation independently of its E3 ubiquitin ligase activity. The degradation of Core protein is mediated through a Caspase-3-dependent mechanism rather than the proteasomal pathway. Interestingly, RNF5's antiviral function does not rely on ubiquitination, indicating an alternative pathway involving apoptosis-related processes. These findings highlight the multifunctional role of RNF5 and suggest that targeting RNF5 could serve as a novel therapeutic approach to control HBV replication, providing new insights into the development of antiviral therapies against HBV.

摘要

指环蛋白5(RNF5)是一种E3泛素连接酶,已证明对包括严重急性呼吸综合征冠状病毒2(SARS-CoV-2)和卡波西肉瘤相关疱疹病毒(KSHV)在内的多种病毒具有显著的抗病毒活性。然而,其在乙型肝炎病毒(HBV)复制中的作用此前尚未得到研究。在本研究中,我们证明RNF5通过半胱天冬酶-3依赖性途径促进HBV核心蛋白的降解,从而有效抑制HBV复制。我们首先表明,RNF5在HBV感染的细胞和患者样本中的表达上调,提示其在宿主抗病毒反应中的作用。随后,我们研究了RNF5介导其抗病毒作用的机制,发现RNF5靶向核心蛋白进行降解,与其E3泛素连接酶活性无关。核心蛋白的降解是通过半胱天冬酶-3依赖性机制介导的,而非蛋白酶体途径。有趣的是,RNF5的抗病毒功能不依赖于泛素化,表明存在一条涉及凋亡相关过程的替代途径。这些发现突出了RNF5的多功能作用,并表明靶向RNF5可作为控制HBV复制的一种新型治疗方法,为开发抗HBV抗病毒疗法提供了新的见解。

https://cdn.ncbi.nlm.nih.gov/pmc/blobs/214a/11996839/7bcb2a3c5e6a/fmicb-16-1548061-g001.jpg

文献AI研究员

20分钟写一篇综述,助力文献阅读效率提升50倍。

立即体验

用中文搜PubMed

大模型驱动的PubMed中文搜索引擎

马上搜索

文档翻译

学术文献翻译模型,支持多种主流文档格式。

立即体验