Suppr超能文献

在吸烟者中,轴NCAPG/hsa-let-7b-5p/TMPO-AS1促进肺腺癌。

In smokers, the axis NCAPG/hsa-let-7b-5p/TMPO-AS1 promotes lung adenocarcinoma.

作者信息

Vats Prerna, Nirmal Sakshi, Nema Rajeev

机构信息

Department of Biosciences Manipal University Jaipur, Dehmi Kalan, Jaipur-Ajmer Expressway, Jaipur, Rajasthan, India.

出版信息

Rep Pract Oncol Radiother. 2025 Mar 21;30(1):44-53. doi: 10.5603/rpor.104388. eCollection 2025.

Abstract

BACKGROUND

Smoking is linked to high morbidity and mortality rates of lung cancer, emphasizing the need for a better understanding of prognosis-related mRNA/miRNA/lncRNA-ceRNA networks.

MATERIALS AND METHODS

The study utilized databases like OncoMX, The University of ALabama at Birmingham CANcer data (UALCAN), OncoDB, ENCORI, Kaplan-Meier (KM) Plotter, miRNet, CancerMIRNome, TISIDB, and TIMER2.0 to analyze /miRNA and LncRNA expression in lung cancer tumors and healthy tissues.

RESULTS

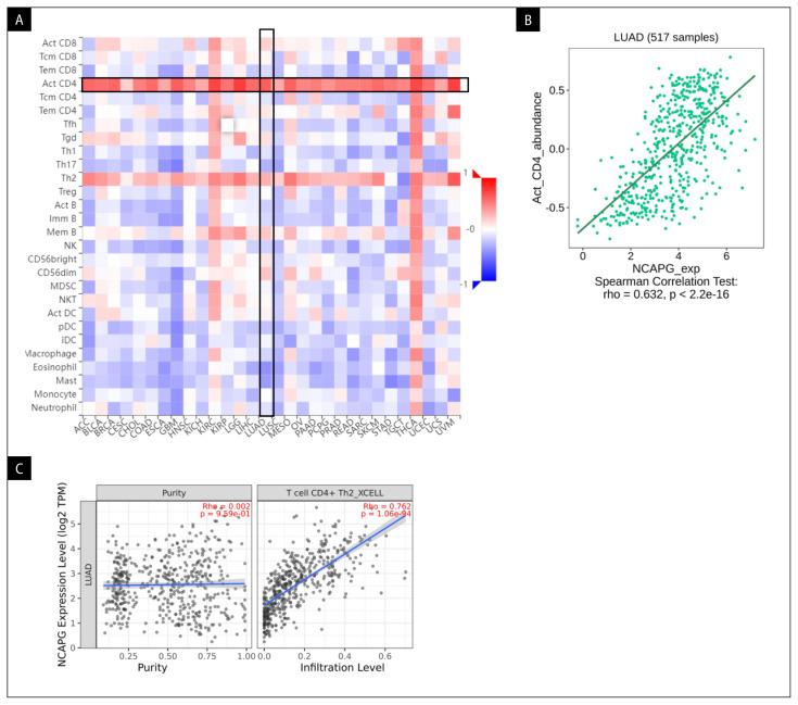
The gene is overexpressed in lung cancer cells. High expression is associated with adenocarcinoma patients with a log fold change of 8.7 in case of tumor . normal samples (t = 515, n = 59). Overexpression of indicates poor overall survivability in lung adenocarcinoma (LUAD) patients [hazard ratio (HR) = 1.6, confidence interval (CI) = 1.34-1.9, p = 9.9e-08] and those with a smoking history (HR = 1.44, CI = 1.11-1.87, p = 0.0062), but not significantly associated with lung squamous cell carcinoma (LUSC). miRNA hsa-let-7b-5p negatively correlates (R = -0.348) with expression, with its down expression associated with poor survivability (HR = 0.71), while lncRNA TMPO-AS1 positively correlates (R = 0.575) with the axis, with its overexpression associated with poor survivability (HR = 2.16).

CONCLUSION

Elevated levels of and TMPO-AS1 in lung adenocarcinoma patients lead to aggressive growth and poor prognosis. miRNA hsa-let-7b-5p, a key miRNA, may inhibit these factors, potentially improving patient prognosis. Further research and clinical trials are needed to validate this targeted therapy.

摘要

背景

吸烟与肺癌的高发病率和死亡率相关,这凸显了更好地理解与预后相关的mRNA/miRNA/lncRNA-ceRNA网络的必要性。

材料和方法

该研究利用了OncoMX、阿拉巴马大学伯明翰分校癌症数据(UALCAN)、OncoDB、ENCORI、Kaplan-Meier(KM)Plotter、miRNet、CancerMIRNome、TISIDB和TIMER2.0等数据库,以分析肺癌肿瘤组织和健康组织中的miRNA和LncRNA表达情况。

结果

该基因在肺癌细胞中过表达。高表达与腺癌患者相关,肿瘤样本与正常样本相比,对数倍变化为8.7(t = 515,n = 59)。该基因的过表达表明肺腺癌(LUAD)患者的总体生存率较差[风险比(HR)= 1.6,置信区间(CI)= 1.34 - 1.9,p = 9.9e - 08],有吸烟史的患者也是如此(HR = 1.44,CI = 1.11 - 1.87,p = 0.0062),但与肺鳞状细胞癌(LUSC)无显著相关性。miRNA hsa-let-7b-5p与该基因表达呈负相关(R = -0.348),其表达下调与生存率低相关(HR = 0.71),而lncRNA TMPO-AS1与该基因轴呈正相关(R = 0.575),其过表达与生存率低相关(HR = 2.16)。

结论

肺腺癌患者中该基因和TMPO-AS1水平升高会导致侵袭性生长和预后不良。关键miRNA hsa-let-7b-5p可能会抑制这些因素,从而有可能改善患者预后。需要进一步的研究和临床试验来验证这种靶向治疗。

https://cdn.ncbi.nlm.nih.gov/pmc/blobs/70eb/11999020/37913edf544a/rpor-30-1-44f1.jpg

文献AI研究员

20分钟写一篇综述,助力文献阅读效率提升50倍。

立即体验

用中文搜PubMed

大模型驱动的PubMed中文搜索引擎

马上搜索

文档翻译

学术文献翻译模型,支持多种主流文档格式。

立即体验