Suppr超能文献

非平衡杂交驱动的CRISPR/Cas适配器,对单核苷酸变体的区分具有扩展的能量惩罚。

Nonequilibrium hybridization-driven CRISPR/Cas adapter with extended energetic penalty for discrimination of single-nucleotide variants.

作者信息

Liu Qiong, Jiang Zhou, Li Sheng, Li Yinfeng, Wan Yingfei, Hu Zhenyu, Ma Shimeng, Zou Zhen, Yang Ronghua

机构信息

Department of Key Laboratory of Chemical Biology & Traditional Chinese Medicine, Research, Ministry of Education, College of Chemistry and Chemical Engineering, Hunan Normal University, Changsha 410081, P. R. China.

Department of Thoracic Medicine, Affiliated Cancer Hospital of Xiangya School of Medicine, Central South University, Hunan Cancer Hospital, Changsha 410006, P. R. China.

出版信息

Nucleic Acids Res. 2025 Apr 10;53(7). doi: 10.1093/nar/gkaf287.

Abstract

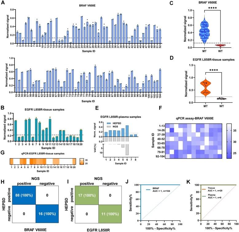
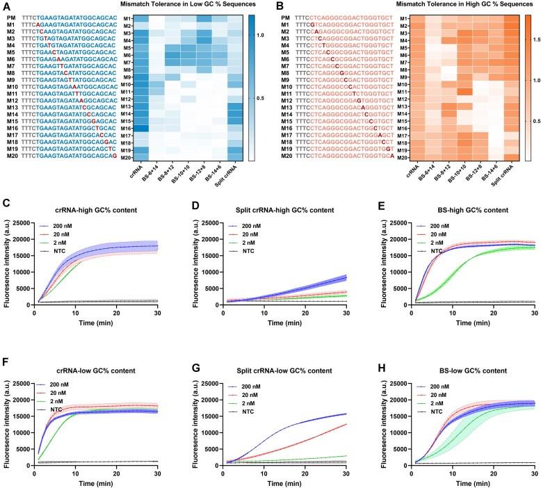
Accurate identification of single-nucleotide variants (SNVs) is critical in clinical diagnostics but remains challenging due to subtle free energy variations, particularly for hard-to-detect SNVs such as wobble base pairs and those in high guanine-cytosine (GC) regions. Here we report a high-energetic-penalty SNV detection (HEPSD) platform that redesigns the hybridization regions of CRISPR RNA (crRNA) in the CRISPR/Cas12a system. This system employs a binary crRNA architecture design that enables the activation of the cleavage activity of Cas12a while amplifying the energetic penalty for single-nucleotide mismatches through nonequilibrium hybridization-driven regulation. Consequently, the entire targeting region of CRISPR/Cas exhibits a marked preference for mutations in genomic DNA, while preventing false activation induced by sequences containing a single mismatched nucleotide. Moreover, HEPSD exhibits exceptional differentiation performance for hard-to-detect SNVs including wobble mutations at extreme GC contents. As proof of principle, profiling of BRAF V600E and EGFR L858R tumor mutations down to a 0.01% variant allele frequency was achieved, enabling accurate discrimination of 132 clinical sample pairs, which showed high consistency with quantitative polymerase chain reaction-based techniques and next-generation sequencing. The proven effectiveness of this platform showcases its potential for clinical molecular diagnostics and expands the fundamental scope of hybridization-based protocols.

摘要

单核苷酸变异(SNV)的准确识别在临床诊断中至关重要,但由于细微的自由能变化,这仍然具有挑战性,特别是对于难以检测的SNV,如摆动碱基对和那些位于高鸟嘌呤-胞嘧啶(GC)区域的SNV。在此,我们报告了一种高能罚分SNV检测(HEPSD)平台,该平台重新设计了CRISPR/Cas12a系统中CRISPR RNA(crRNA)的杂交区域。该系统采用二元crRNA结构设计,可激活Cas12a的切割活性,同时通过非平衡杂交驱动调控放大单核苷酸错配的能量罚分。因此,CRISPR/Cas的整个靶向区域对基因组DNA中的突变表现出明显的偏好,同时防止由含有单个错配核苷酸的序列诱导的错误激活。此外,HEPSD对包括极端GC含量下的摆动突变在内的难以检测的SNV表现出卓越的区分性能。作为原理验证,实现了对BRAF V600E和EGFR L858R肿瘤突变的分析,变异等位基因频率低至0.01%,能够准确区分132对临床样本,与基于定量聚合酶链反应的技术和下一代测序具有高度一致性。该平台已被证明的有效性展示了其在临床分子诊断中的潜力,并扩展了基于杂交方案的基本范围。

https://cdn.ncbi.nlm.nih.gov/pmc/blobs/eca7/12004117/c0f4dc28e8c6/gkaf287figgra1.jpg

文献AI研究员

20分钟写一篇综述,助力文献阅读效率提升50倍。

立即体验

用中文搜PubMed

大模型驱动的PubMed中文搜索引擎

马上搜索

文档翻译

学术文献翻译模型,支持多种主流文档格式。

立即体验