Suppr超能文献

双鸟苷酸环化酶结构域蛋白在抑制农杆菌毒力和细菌间竞争中的不同策略。

Distinct strategies of diguanylate cyclase domain proteins on inhibition of virulence and interbacterial competition by agrobacteria.

作者信息

Lai Xuan, Yu Manda, Cheng Chiu-Ping, Lai Erh-Min

机构信息

Institute of Plant and Microbial Biology, Academia Sinica, Taipei, Taiwan.

Institute of Plant Biology, National Taiwan University, Taipei, Taiwan.

出版信息

mBio. 2025 May 14;16(5):e0003925. doi: 10.1128/mbio.00039-25. Epub 2025 Apr 17.

Abstract

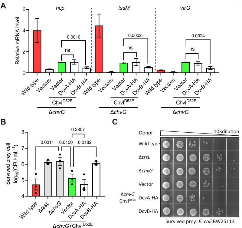
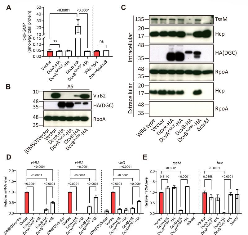
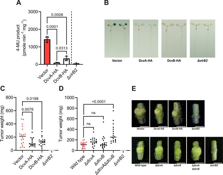
Diguanylate cyclases (DGCs) synthesize bis-(3',5')-cyclic diguanylic acid (c-di-GMP), a critical bacterial second messenger that coordinates diverse biological processes. , a plant pathogen causing crown gall disease, relies on type IV secretion system for pathogenesis and type VI secretion system (T6SS) for interbacterial competition. Our study identified two putative DGCs, named iguanylate yclase domain proteins regulating irulences A and B (DcvA and DcvB), that negatively regulate virulence through distinct mechanisms. DcvA suppresses virulence by targeting the VirA/VirG two-component system downstream of VirA. This inhibition is independent of c-di-GMP levels. DcvB positively regulates biofilm formation, inhibits T6SS-mediated interbacterial competition, and suppresses virulence via the ChvG/ChvI two-component system downstream of ChvG. These effects are dependent on its cyclase activity and the associated increase in intracellular c-di-GMP levels. These findings suggest that DcvA and DcvB control virulence and interbacterial competition using different mechanisms in . DcvA suppresses virulence, independent of c-di-GMP, and DcvB enhances global c-di-GMP concentration to promote biofilm formation and inhibits virulence and T6SS antibacterial activity. The findings provide understanding of how DGC domain proteins orchestrate complex regulatory networks to balance virulence, biofilm formation, and interbacterial competition, enabling them to adapt to changing environments.IMPORTANCEBacteria produce second messengers, such as c-di-GMP, to regulate various cellular processes, including biofilm formation, virulence, and bacterial antagonism. Diguanylate cyclases (DGCs) catalyze the biosynthesis of c-di-GMP and function to cope with changing environments through targeting specific effector proteins. In this study, we uncover that phytopathogenic agrobacteria deploy two DGC domain proteins to suppress virulence and interbacterial competition through two different regulatory pathways. One exhibits the DGC activity, enhancing global c-di-GMP concentration to elevate biofilm formation and inhibit virulence and antibacterial activity, while the other specifically suppresses virulence, independent of c-di-GMP biosynthesis. Our findings provide new insight into the distinct regulatory mechanisms of DGC domain proteins on regulating virulence and interbacterial competition, highlighting potential new strategies for controlling pathogenicity.

摘要

双鸟苷酸环化酶(DGCs)合成双(3',5')-环二鸟苷酸(c-di-GMP),这是一种关键的细菌第二信使,可协调多种生物学过程。根癌土壤杆菌是一种引起冠瘿病的植物病原体,其致病依赖于IV型分泌系统,细菌间竞争则依赖于VI型分泌系统(T6SS)。我们的研究鉴定出两个假定的DGCs,命名为调节毒力A和B的鸟苷酸环化酶结构域蛋白(DcvA和DcvB),它们通过不同机制负向调节毒力。DcvA通过靶向VirA下游的VirA/VirG双组分系统来抑制毒力。这种抑制作用与c-di-GMP水平无关。DcvB正向调节生物膜形成,抑制T6SS介导的细菌间竞争,并通过ChvG下游的ChvG/ChvI双组分系统抑制毒力。这些作用依赖于其环化酶活性以及细胞内c-di-GMP水平的相关升高。这些发现表明,DcvA和DcvB在根癌土壤杆菌中利用不同机制控制毒力和细菌间竞争。DcvA抑制毒力,与c-di-GMP无关,而DcvB提高全局c-di-GMP浓度以促进生物膜形成,并抑制毒力和T6SS抗菌活性。这些发现有助于理解DGC结构域蛋白如何协调复杂的调控网络以平衡毒力、生物膜形成和细菌间竞争,使其能够适应不断变化的环境。重要性细菌产生第二信使,如c-di-GMP,以调节各种细胞过程,包括生物膜形成、毒力和细菌拮抗作用。双鸟苷酸环化酶(DGCs)催化c-di-GMP的生物合成,并通过靶向特定效应蛋白来应对不断变化的环境。在本研究中,我们发现植物致病土壤杆菌通过两条不同的调控途径部署两种DGC结构域蛋白来抑制毒力和细菌间竞争。一种表现出DGC活性,提高全局c-di-GMP浓度以增强生物膜形成并抑制毒力和抗菌活性,而另一种则特异性抑制毒力,与c-di-GMP生物合成无关。我们的发现为DGC结构域蛋白调节毒力和细菌间竞争的独特调控机制提供了新见解,突出了控制土壤杆菌致病性的潜在新策略。

https://cdn.ncbi.nlm.nih.gov/pmc/blobs/0577/12077199/4dd82cfe3c6b/mbio.00039-25.f001.jpg

文献AI研究员

20分钟写一篇综述,助力文献阅读效率提升50倍。

立即体验

用中文搜PubMed

大模型驱动的PubMed中文搜索引擎

马上搜索

文档翻译

学术文献翻译模型,支持多种主流文档格式。

立即体验