Suppr超能文献

尿石素A可保护猪卵母细胞免受人工诱导的氧化应激损伤,以提高卵母细胞成熟率及后续胚胎发育能力。

Urolithin A Protects Porcine Oocytes from Artificially Induced Oxidative Stress Damage to Enhance Oocyte Maturation and Subsequent Embryo Development.

作者信息

Shi Wen, Qin Chaobin, Yang Yanyan, Yang Xiaofen, Fang Yizhen, Zhang Bing, Wang Dong, Feng Wanyou, Shi Deshun

机构信息

Guangxi Key Laboratory of Animal Breeding & Disease Control and Prevention, College of Animal Science and Technology, Guangxi University, Nanning 530004, China.

School of Environmental and Life Sciences, Nanning Normal University, Nanning 530001, China.

出版信息

Int J Mol Sci. 2025 Mar 26;26(7):3037. doi: 10.3390/ijms26073037.

Abstract

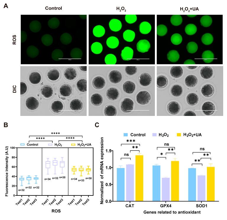
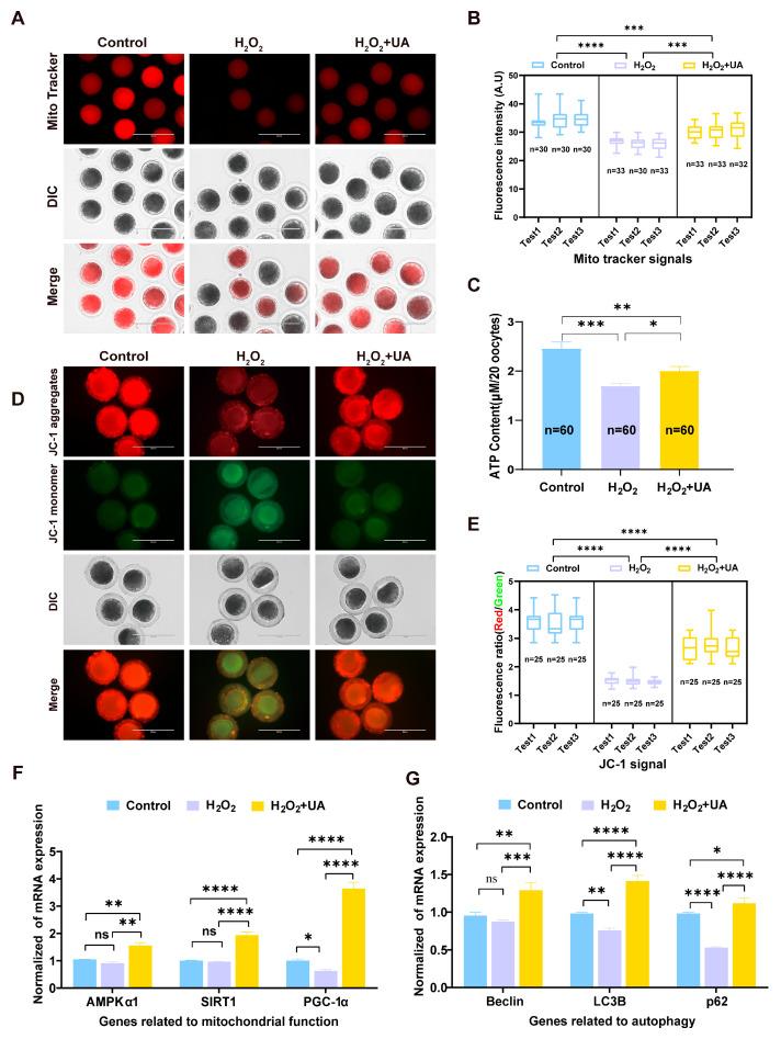
Both the livestock and biomedical fields require a large supply of high-quality mature oocytes. However, the in vitro maturation (IVM) process often leads to an accumulation of reactive oxygen species (ROS), which can cause defects in oocyte meiosis and embryo development, ultimately compromising oocyte quality. Urolithin A (UA), known for its antioxidant properties, has not been thoroughly investigated for its potential to mitigate the negative effects of oxidative stress during the in vitro culturing of oocytes, and its underlying mechanism is not well understood. In this study, an in vitro oxidative stress model was established using porcine oocytes treated with HO, followed by exposure to varying concentrations of UA. The results revealed that 30 μM UA significantly improved both the quality of oocyte culture and the developmental potential of the resulting embryos. UA was found to enhance oocyte autophagy, reduce oxidative stress-induced mitochondrial damage, and restore mitochondrial function. Additionally, it lowered ROS and DNA damage levels in the oocytes, maintained proper spindle/chromosome alignment and actin cytoskeleton structure, promoted nuclear maturation, prevented abnormal cortical granule distribution, and supported oocyte cytoplasmic maturation. As a result, UA alleviated oxidative stress-induced defects in oocyte maturation and cumulus cell expansion, thereby improving the developmental potential and quality of parthenogenetic embryos. After supplementation with UA, pig parthenogenetic embryo pluripotency-related genes ( and ) and antiapoptotic genes () were upregulated, while proapoptotic genes () were downregulated. In conclusion, this study suggests that adding UA during IVM can effectively mitigate the adverse effects of oxidative stress on porcine oocytes, presenting a promising strategy for enhancing their developmental potential in vitro.

摘要

畜牧业和生物医学领域都需要大量高质量的成熟卵母细胞。然而,体外成熟(IVM)过程常常导致活性氧(ROS)的积累,这会引起卵母细胞减数分裂和胚胎发育缺陷,最终损害卵母细胞质量。尿石素A(UA)以其抗氧化特性而闻名,但其在卵母细胞体外培养过程中减轻氧化应激负面影响的潜力尚未得到充分研究,其潜在机制也尚不清楚。在本研究中,使用过氧化氢处理的猪卵母细胞建立了体外氧化应激模型,然后使其暴露于不同浓度的UA中。结果显示,30 μM的UA显著提高了卵母细胞培养质量以及所得胚胎的发育潜力。研究发现,UA可增强卵母细胞自噬,减少氧化应激诱导的线粒体损伤,并恢复线粒体功能。此外,它降低了卵母细胞中的ROS和DNA损伤水平,维持了纺锤体/染色体的正确排列和肌动蛋白细胞骨架结构,促进了核成熟,防止了皮质颗粒异常分布,并支持了卵母细胞的细胞质成熟。因此,UA减轻了氧化应激诱导的卵母细胞成熟和卵丘细胞扩张缺陷,从而提高了孤雌胚胎的发育潜力和质量。添加UA后,猪孤雌胚胎多能性相关基因(和)以及抗凋亡基因()上调,而促凋亡基因()下调。总之,本研究表明在IVM过程中添加UA可以有效减轻氧化应激对猪卵母细胞的不利影响,为提高其体外发育潜力提供了一种有前景的策略。

https://cdn.ncbi.nlm.nih.gov/pmc/blobs/19d0/11989139/b589cc1b45ec/ijms-26-03037-g001.jpg

文献AI研究员

20分钟写一篇综述,助力文献阅读效率提升50倍。

立即体验

用中文搜PubMed

大模型驱动的PubMed中文搜索引擎

马上搜索

文档翻译

学术文献翻译模型,支持多种主流文档格式。

立即体验