Suppr超能文献

金橘果实给药可对抗高脂饮食喂养小鼠中与代谢紊乱相关的神经退行性变及相关的脑胰岛素抵抗。

Kumquat Fruit Administration Counteracts Dysmetabolism-Related Neurodegeneration and the Associated Brain Insulin Resistance in the High-Fat Diet-Fed Mice.

作者信息

Massaro Alessandro, Calvi Pasquale, Restivo Ignazio, Giardina Marta, Mulè Flavia, Tesoriere Luisa, Amato Antonella, Nuzzo Domenico, Picone Pasquale, Terzo Simona, Allegra Mario

机构信息

Dipartimento di Scienze e Tecnologie Biologiche, Chimiche e Farmaceutiche, Università degli Studi di Palermo, Viale delle Scienze, 90128 Palermo, Italy.

Institute for Biomedical Research and Innovation-IRIB, 90146 Palermo, Italy.

出版信息

Int J Mol Sci. 2025 Mar 27;26(7):3077. doi: 10.3390/ijms26073077.

Abstract

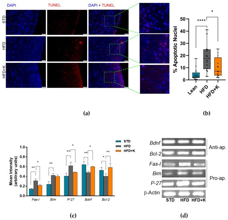
Metabolic disorders and brain insulin resistance (IR) are major risk factors for the development of neurodegenerative conditions. Kumquat fruit (KF) administration has demonstrated significant anti-dysmetabolic effects, improving peripheral IR in murine models of metabolic syndrome. Along these lines, this study evaluated the neuroprotective effects of KF supplementation in a model of dysmetabolism-induced neuronal damage and its ability to counteract the disruption of brain insulin signalling. To this end, biochemical and histological analysis assessed neuroapoptosis, disruption of brain insulin signalling and neuroinflammation in a model of high-fat diet (HFD)-induced neuronal damage. Our findings demonstrate, for the first time, that KF supplementation significantly counteracts HFD-induced neuroapoptosis downregulating pro-apoptotic genes (-L, and ) and upregulating the anti-apoptotic ones ( and ). Coherently, KF positively influenced the expression of selected genes related to Alzheimer's Disease. Relevantly, these effects were associated to KF ability to restore brain insulin signalling by increasing insulin receptor expression, reducing IRS-1 serine phosphorylation, enhancing both AKT activation and GSK-3β inactivation. Accordingly, KF suppressed HFD-neuroinflammation, counteracting the overexpression of NF-κB and its downstream enzymatic products, iNOS and COX-2. Collectively, these findings demonstrate the neuroprotective benefits of KF administration, supporting its potential as a dietary intervention for dysmetabolic-related neurodegenerative disorders.

摘要

代谢紊乱和脑胰岛素抵抗(IR)是神经退行性疾病发生的主要危险因素。给予金橘果实(KF)已显示出显著的抗代谢紊乱作用,可改善代谢综合征小鼠模型的外周IR。基于此,本研究评估了补充KF在代谢紊乱诱导的神经元损伤模型中的神经保护作用及其对抗脑胰岛素信号传导破坏的能力。为此,生化和组织学分析评估了高脂饮食(HFD)诱导的神经元损伤模型中的神经细胞凋亡、脑胰岛素信号传导破坏和神经炎症。我们的研究结果首次表明,补充KF可通过下调促凋亡基因(-L、和)并上调抗凋亡基因(和)来显著对抗HFD诱导的神经细胞凋亡。与此一致,KF对与阿尔茨海默病相关的选定基因的表达有积极影响。相关的是,这些作用与KF通过增加胰岛素受体表达、减少IRS-1丝氨酸磷酸化、增强AKT激活和GSK-3β失活来恢复脑胰岛素信号传导的能力有关。因此,KF抑制了HFD诱导的神经炎症,对抗了NF-κB及其下游酶产物iNOS和COX-2的过度表达。总的来说,这些发现证明了给予KF的神经保护益处,支持其作为代谢紊乱相关神经退行性疾病饮食干预措施的潜力。

https://cdn.ncbi.nlm.nih.gov/pmc/blobs/7ab3/11988715/b2f4d7872ca3/ijms-26-03077-g001.jpg

文献AI研究员

20分钟写一篇综述,助力文献阅读效率提升50倍。

立即体验

用中文搜PubMed

大模型驱动的PubMed中文搜索引擎

马上搜索

文档翻译

学术文献翻译模型,支持多种主流文档格式。

立即体验