Suppr超能文献

源自长寿盲鼹鼠肠道微生物群的后生元的体外伤口愈合作用,长寿盲鼹鼠是健康衰老的模型。

In vitro wound healing effects of postbiotics derived from the gut microbiota of long-lived blind mole rats, a model of healthy ageing.

作者信息

Demirhan Hazal K, Aksoy Zeynep B, Karaca Basar, Kankilic Teoman, Akcali Kamil C, Kiran Fadime

机构信息

Pharmabiotic Technologies Research Laboratory, Department of Biology, Faculty of Science, Ankara University, Ankara, Turkey.

Graduate School of Natural and Applied Sciences, Ankara University, Ankara, Turkey.

出版信息

Wound Repair Regen. 2025 Mar-Apr;33(2):e70023. doi: 10.1111/wrr.70023.

Abstract

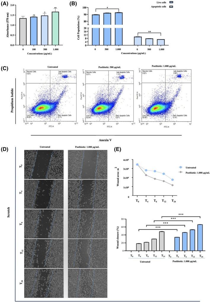
Chronic wounds represent a global public health burden to patients and healthcare professionals worldwide. Considering the unmet need for safe and effective therapeutic approaches for wound healing, research on discovering new bioactive materials that support all stages of wound healing is gaining importance. In this study, the wound-healing activity of postbiotics obtained from Limosilactobacillus reuteri EIR/Spx-2, isolated from the gut microbiota of long-lived blind mole rats (Nannospalax xanthodon), was investigated. Our results demonstrated that postbiotics exhibited a strong inhibitory effect against important skin pathogens, eliminated their biofilm formation, and downregulated the expression of genes involved in their quorum-sensing regulatory mechanisms. Furthermore, treatment with postbiotics resulted in a significant increase (23.82% ± 2.11%) in L929 fibroblast cell proliferation. Additionally, postbiotics applied on scratched fibroblast monolayer significantly accelerated the re-epithelialization by 66.78% ± 3.74%. The treatment also increased the mRNA expression and protein levels of COL1A1 in the early healing phase. Moreover, the intracellular ROS levels of L929 cells suppressed by HO were significantly reduced, which could be attributed to the content of flavonoids (4.8 mg/g) and phenolic compounds (7.12 mg/g) in postbiotics, as well as their DPPH scavenging activity. After treatment with postbiotics, the mRNA levels of IL-6 (5.77-fold) and TNF-α (1.76-fold) and the amount of NO (79.25% ± 3.18%) were significantly decreased in LPS-induced murine macrophages. The diverse metabolite profile of postbiotics, as characterised using chromatographic techniques, exhibited a strong correlation with their biological activity across all stages of the wound healing process, highlighting their potential as promising candidates for wound healing applications.

摘要

慢性伤口对全球患者和医疗保健专业人员而言是一项全球性公共卫生负担。鉴于伤口愈合方面对安全有效治疗方法的需求尚未得到满足,探索支持伤口愈合各个阶段的新型生物活性材料的研究正变得愈发重要。在本研究中,对从长寿盲鼹鼠(黄齿盲鼹)肠道微生物群中分离出的罗伊氏乳杆菌EIR/Spx-2所产生的后生元的伤口愈合活性进行了研究。我们的结果表明,后生元对重要的皮肤病原体表现出强烈的抑制作用,消除了它们的生物膜形成,并下调了参与其群体感应调节机制的基因表达。此外,用后生元处理导致L929成纤维细胞增殖显著增加(23.82%±2.11%)。此外,将后生元应用于划痕的成纤维细胞单层可使再上皮化显著加速66.78%±3.74%。该处理还在愈合早期增加了COL1A1的mRNA表达和蛋白质水平。此外,被HO抑制的L929细胞的细胞内ROS水平显著降低,这可能归因于后生元中的类黄酮(4.8mg/g)和酚类化合物(7.12mg/g)含量及其DPPH清除活性。用后生元处理后,LPS诱导的小鼠巨噬细胞中IL-6(5.77倍)和TNF-α(1.76倍)的mRNA水平以及NO的量(79.25%±3.18%)显著降低。使用色谱技术表征的后生元多样的代谢物谱在伤口愈合过程的所有阶段都与其生物活性表现出强烈相关性,突出了它们作为伤口愈合应用有前景候选物的潜力。

https://cdn.ncbi.nlm.nih.gov/pmc/blobs/7169/12006833/c1ebd672710b/WRR-33-0-g005.jpg

文献AI研究员

20分钟写一篇综述,助力文献阅读效率提升50倍。

立即体验

用中文搜PubMed

大模型驱动的PubMed中文搜索引擎

马上搜索

文档翻译

学术文献翻译模型,支持多种主流文档格式。

立即体验