Suppr超能文献

肾细胞癌肿瘤细胞分化相关预后分类(RCC-TCDC)的构建与验证:一项综合生物信息学分析和临床研究

Construction and validation of renal cell carcinoma tumor cell differentiation-related prognostic classification (RCC-TCDC): an integrated bioinformatic analysis and clinical study.

作者信息

Liu Yifan, Dong Keqin, Yao Yuntao, Lu Bingnan, Wang Lei, Ji Guo, Zhang Haoyu, Zhao Zihui, Yang Xinyue, Huang Runzhi, Zhou Wang, Pan Xiuwu, Cui Xingang

机构信息

Department of Urology, Xinhua Hospital Affiliated to Shanghai Jiao Tong University School of Medicine, Shanghai, China.

Department of Pathology, Shanghai Tenth People's Hospital Affiliated to Tongji University School of Medicine, Shanghai, China.

出版信息

Ann Med. 2025 Dec;57(1):2490830. doi: 10.1080/07853890.2025.2490830. Epub 2025 Apr 18.

Abstract

BACKGROUND

Renal cell carcinoma (RCC) is a heterogeneous malignancy with diverse gene expression patterns, molecular landscapes, and differentiation characteristics of tumor cells. It is imperative to develop molecular RCC classification based on tumor cell differentiation for precise risk stratification and personalized therapy.

METHODS

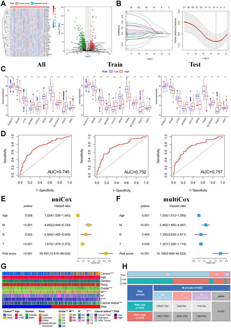
We obtained scRNA-seq profiles from GSE159115 and bulk RNA-seq profiles from TCGA-KIRC cohort. We then performed scRNA-seq cluster analysis, monocle2 pseudotime analysis, and prognostic analysis to obtain tumor cell differentiation-related prognostic genes (TCDGs). Subsequently, we conducted consensus clustering to construct the RCC tumor cell differentiation-related prognostic classification (RCC-TCDC) and implemented prognostic and multi-omics analyses. Moreover, we utilized Lasso regression to help develop a multivariable prognostic model. In addition, we performed correlation analysis and Cmap algorithm for regulatory network establishment and candidate inhibitor prediction. We eventually included 370 kidney neoplasm patients in Xinhua cohort to undergo immunohistochemical staining and scoring for classification and comprehensive statistical analyses, including Chi-square tests, Kaplan-Meier survival analyses, and multivariable Cox regression analysis .

RESULTS

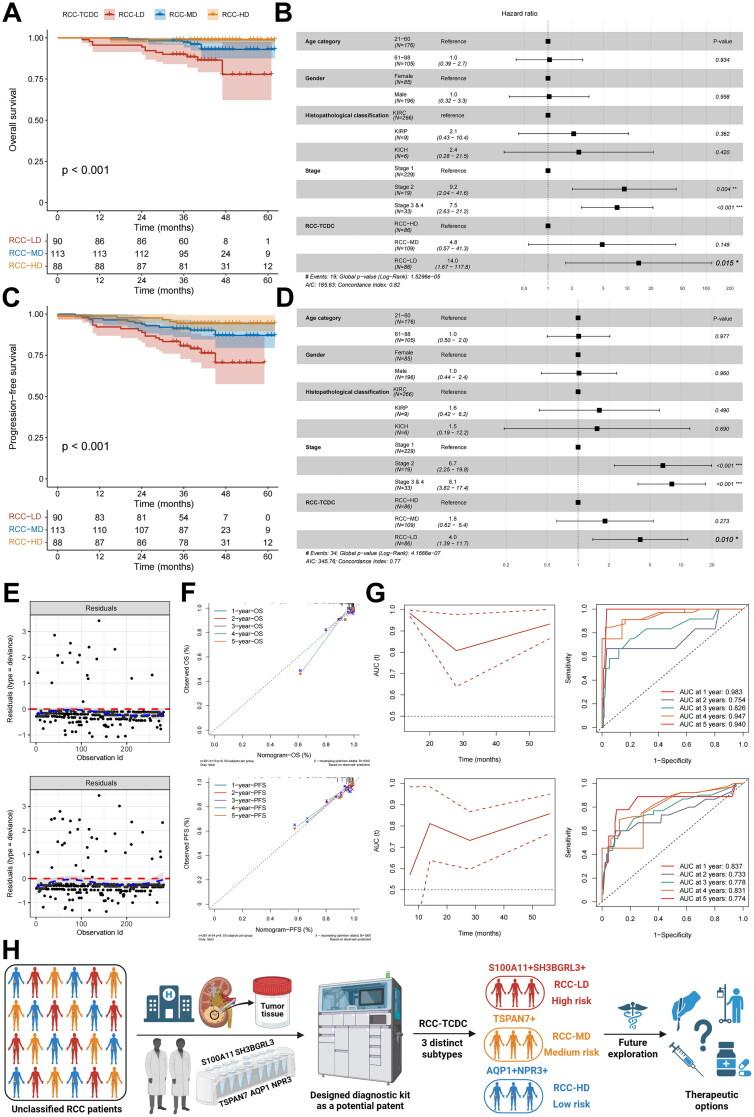
32 TCDGs were identifiedand RCC-TCDC was constructed to classify TCGA-KIRC patients into RCC-low differentiation (RCC-LD) (S100A11+ SH3BGRL3+, high risk), RCC-moderate differentiation (TSPAN7+, medium risk), and RCC-high differentiation (RCC-HD) (AQP1+ NPR3+, low risk). Notably, RCC-LD was validated as anindependent risk factor for both OS ( = 0.015, HR = 14.0, 95%CI = 1.67-117.8) and PFS ( = 0.010, HR = 4.0, 95%CI = 1.39-11.7) of RCC patients in Xinhua cohort, taking RCC-HD as reference.

CONCLUSIONS

We constructed and validated a robust molecular classification system, RCC-TCDC, elucidating three distinct RCC subtypes.

摘要

背景

肾细胞癌(RCC)是一种异质性恶性肿瘤,具有多样的基因表达模式、分子格局和肿瘤细胞分化特征。基于肿瘤细胞分化建立分子RCC分类对于精确的风险分层和个性化治疗至关重要。

方法

我们从GSE159115获得了单细胞RNA测序(scRNA-seq)图谱,并从TCGA-KIRC队列获得了批量RNA测序(bulk RNA-seq)图谱。然后,我们进行了scRNA-seq聚类分析、monocle2伪时间分析和预后分析,以获得肿瘤细胞分化相关的预后基因(TCDGs)。随后,我们进行了一致性聚类,以构建RCC肿瘤细胞分化相关的预后分类(RCC-TCDC),并进行了预后和多组学分析。此外,我们利用套索回归来帮助开发多变量预后模型。另外,我们进行了相关性分析和Cmap算法,以建立调控网络和预测候选抑制剂。我们最终纳入了新华队列中的370例肾肿瘤患者,进行免疫组织化学染色和评分,以进行分类和综合统计分析,包括卡方检验、Kaplan-Meier生存分析和多变量Cox回归分析。

结果

鉴定出32个TCDGs,并构建了RCC-TCDC,将TCGA-KIRC患者分为RCC低分化(RCC-LD)(S100A11+ SH3BGRL3+,高风险)、RCC中分化(TSPAN7+,中等风险)和RCC高分化(RCC-HD)(AQP1+ NPR3+,低风险)。值得注意的是,以RCC-HD为参照,RCC-LD被验证为新华队列中RCC患者总生存期(OS)(=0.015,HR = 14.0,95%CI = 1.67-117.8)和无进展生存期(PFS)(=0.010,HR = 4.0,95%CI = 1.39-11.7)的独立危险因素。

结论

我们构建并验证了一个强大的分子分类系统RCC-TCDC,阐明了三种不同的RCC亚型。

https://cdn.ncbi.nlm.nih.gov/pmc/blobs/de8b/12010653/318acbc2abaa/IANN_A_2490830_F0001_C.jpg

文献AI研究员

20分钟写一篇综述,助力文献阅读效率提升50倍。

立即体验

用中文搜PubMed

大模型驱动的PubMed中文搜索引擎

马上搜索

文档翻译

学术文献翻译模型,支持多种主流文档格式。

立即体验