Suppr超能文献

通过合成制备的热等离子体聚合物囊泡膜

Thermoplasmonic Polymersome Membranes by Synthesis.

作者信息

Barbieri Valentino, González Colsa Javier, Matias Diana, Duro Castano Aroa, Thapa Anshu, Ruiz-Pérez Lorena, Albella Pablo, Volpe Giorgio, Battaglia Giuseppe

机构信息

Department of Chemistry, University College London, 20 Gordon Street London WC1H 0AJ, United Kingdom.

Institute for Bioengineering of Catalunya (IBEC), The Barcelona Institute of Science and Technology (BIST), Barcelona 08028, Spain.

出版信息

ACS Nano. 2025 Apr 29;19(16):15331-15344. doi: 10.1021/acsnano.4c14093. Epub 2025 Apr 18.

Abstract

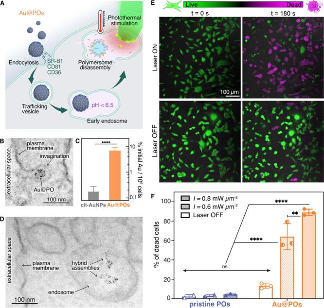
Thermoplasmonic nanoparticles, known for releasing heat upon illumination, find diverse applications in catalysis, optics, and biomedicine. Incorporating plasmonic metals within organic vesicle membranes can lead to the formation of nanoreactors capable of regulating temperature-sensitive microscopic processes. Yet, the controlled formation of stable hybrid vesicles displaying significant thermoplasmonic properties remains challenging. This work presents the synthesis of highly efficient thermoplasmonic polymer vesicles, or hybrid polymersomes, by nucleating ∼2 nm gold nanoparticles within preformed polymersome membranes. This process preserves the vesicles' morphology, stability, and overall functionality. Despite the small size of the embedded plasmonic nanoparticles, these hybrid polymersomes can efficiently convert laser light into a notable temperature increase on a larger scale through collective heating. We develop a theoretical framework that rationalizes the structure-property relations of hybrid polymersomes and accurately predicts their collective thermoplasmonic response. Finally, we demonstrate the biomedical potential of our polymersomes by employing their photothermal properties to induce the hyperthermal death of cancer cells , an effect amplified by their superior cellular uptake. We envision that these hybrid polymersomes will evolve into a versatile platform for precise control over nanoscale chemical and biological processes through plasmonic heating, unlocking numerous opportunities across various scientific and medical contexts.

摘要

热等离子体纳米颗粒以光照时释放热量而闻名,在催化、光学和生物医学等领域有多种应用。将等离子体金属纳入有机囊泡膜中可导致形成能够调节对温度敏感的微观过程的纳米反应器。然而,可控地形成具有显著热等离子体性质的稳定混合囊泡仍然具有挑战性。这项工作展示了通过在预先形成的聚合物囊泡膜内核化约2纳米的金纳米颗粒来合成高效热等离子体聚合物囊泡或混合聚合物囊泡。这个过程保留了囊泡的形态、稳定性和整体功能。尽管嵌入的等离子体纳米颗粒尺寸小,但这些混合聚合物囊泡可以通过集体加热在更大规模上有效地将激光转化为显著的温度升高。我们开发了一个理论框架,该框架使混合聚合物囊泡的结构 - 性质关系合理化,并准确预测它们的集体热等离子体响应。最后,我们通过利用其光热性质诱导癌细胞的热死亡来证明我们的聚合物囊泡的生物医学潜力,这种效应因其优异的细胞摄取而得到增强。我们设想这些混合聚合物囊泡将通过等离子体加热演变成一个用于精确控制纳米级化学和生物过程的通用平台,在各种科学和医学背景下开启无数机会。

https://cdn.ncbi.nlm.nih.gov/pmc/blobs/3c75/12045020/ee76882d0bb4/nn4c14093_0001.jpg

文献AI研究员

20分钟写一篇综述,助力文献阅读效率提升50倍。

立即体验

用中文搜PubMed

大模型驱动的PubMed中文搜索引擎

马上搜索

文档翻译

学术文献翻译模型,支持多种主流文档格式。

立即体验