Suppr超能文献

一个基因变异体在 中作为与 相关的肌肉营养不良的修饰因子,提示SMAD信号通路作为一个治疗靶点。 (你提供的原文部分内容缺失,以上是根据现有内容尽量完整翻译的结果。)

A genetic variant in acts as a modifier of -associated muscular dystrophy, implicating SMAD signaling as a therapeutic target.

作者信息

Mohar Nathaniel P, Langland Christopher J, Darr Zachary, Viles Jill, Moore Steven A, Darbro Benjamin W, Wallrath Lori L

机构信息

Interdisciplinary Graduate Program in Genetics, University of Iowa, Iowa City, IA 52242, USA.

Department of Biochemistry and Molecular Biology, Carver College of Medicine, University of Iowa, Iowa City, IA 52242, USA.

出版信息

Sci Adv. 2025 Apr 18;11(16):eads7903. doi: 10.1126/sciadv.ads7903.

Abstract

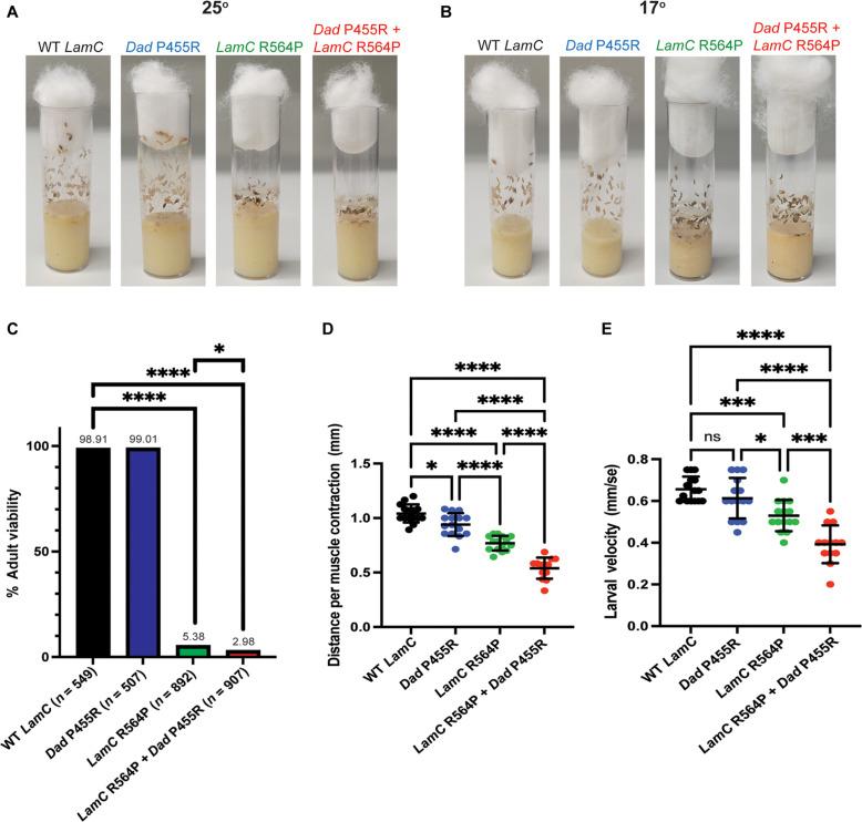
Mutations in cause multiple types of muscular dystrophy (-MD). The symptoms of -MD are highly variable and sensitive to genetic background. To identify genetic contributions to this phenotypic variability, we performed whole-genome sequencing on four siblings possessing the same mutation with differing degrees of skeletal muscle disease severity. We identified a variant in that segregated with severe muscle disease. To functionally test the variant, we generated a model possessing the mutation and the variant in the orthologous fly genes. The variant increased SMAD signaling and enhanced muscle defects caused by the mutant lamin. Conversely, overexpression of wild-type rescued muscle function. These findings were extended to humans by showing that SMAD signaling is increased in muscle biopsy tissue from individuals with -MD compared to age-matched controls. Collectively, our findings support as the first functionally tested genetic modifier for -MD and suggest components of the SMAD pathway as therapeutic targets.

摘要

基因中的突变会导致多种类型的肌肉萎缩症(-MD)。-MD的症状高度可变且对遗传背景敏感。为了确定导致这种表型变异的遗传因素,我们对四名携带相同基因突变但骨骼肌疾病严重程度不同的兄弟姐妹进行了全基因组测序。我们在基因中鉴定出一个与严重肌肉疾病相关的变异。为了从功能上测试该变异,我们构建了一个在直系同源果蝇基因中携带该基因突变和变异的模型。该变异增加了SMAD信号传导,并加剧了突变型核纤层蛋白引起的肌肉缺陷。相反,野生型基因的过表达挽救了肌肉功能。通过显示与年龄匹配的对照组相比,-MD患者肌肉活检组织中的SMAD信号传导增加,这些发现扩展到了人类。总体而言,我们的研究结果支持该基因作为首个经过功能测试的-MD遗传修饰因子,并表明SMAD途径的成分可作为治疗靶点。

https://cdn.ncbi.nlm.nih.gov/pmc/blobs/251e/12007578/36cf9869f683/sciadv.ads7903-f1.jpg

文献AI研究员

20分钟写一篇综述,助力文献阅读效率提升50倍。

立即体验

用中文搜PubMed

大模型驱动的PubMed中文搜索引擎

马上搜索

文档翻译

学术文献翻译模型,支持多种主流文档格式。

立即体验