Suppr超能文献

一种用于探究单纯疱疹性脑炎神经发病机制的微工程化3D人类神经血管单元模型。

A microengineered 3D human neurovascular unit model to probe the neuropathogenesis of herpes simplex encephalitis.

作者信息

Zhang Min, Wang Peng, Wu Yunsong, Jin Lin, Liu Jiayue, Deng Pengwei, Luo Rongcan, Chen Xiyue, Zhao Mengqian, Zhang Xu, Guo Yaqiong, Yan Ying, Di Yingtong, Qin Jianhua

机构信息

Division of Biotechnology, Dalian Institute of Chemical Physics, Chinese Academy of Sciences, Dalian, China.

University of Science and Technology of China, Hefei, China.

出版信息

Nat Commun. 2025 Apr 18;16(1):3701. doi: 10.1038/s41467-025-59042-4.

Abstract

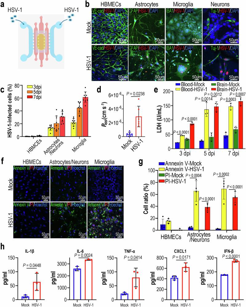
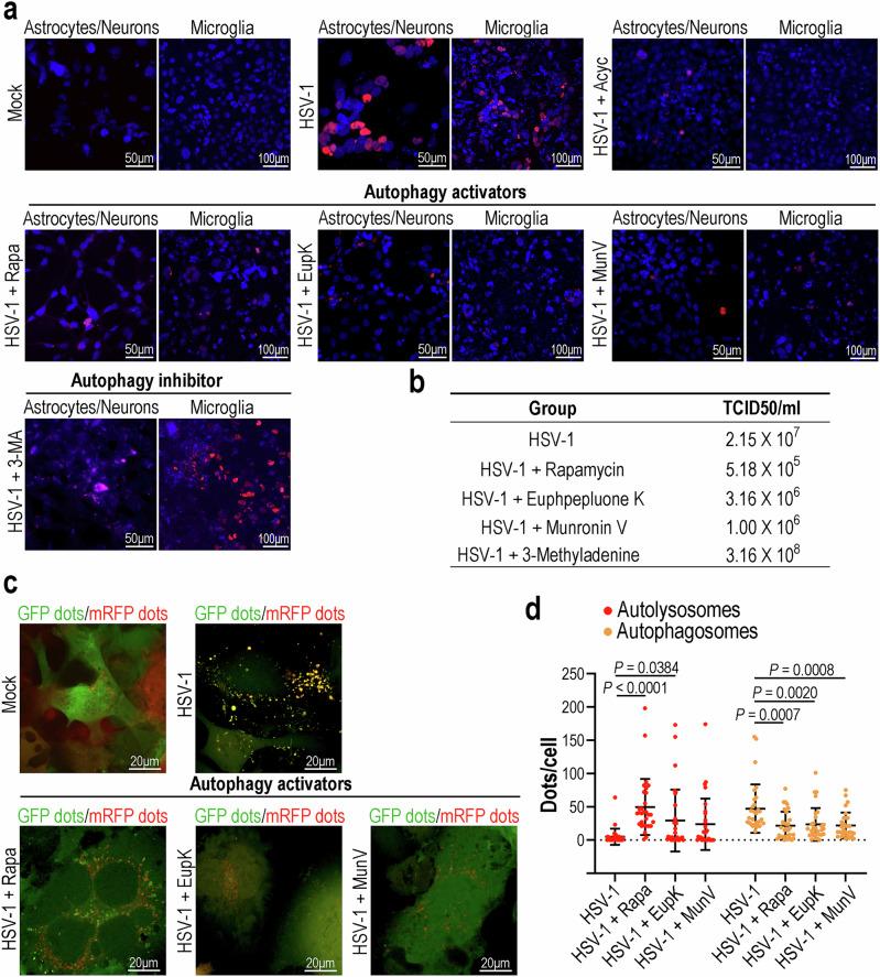
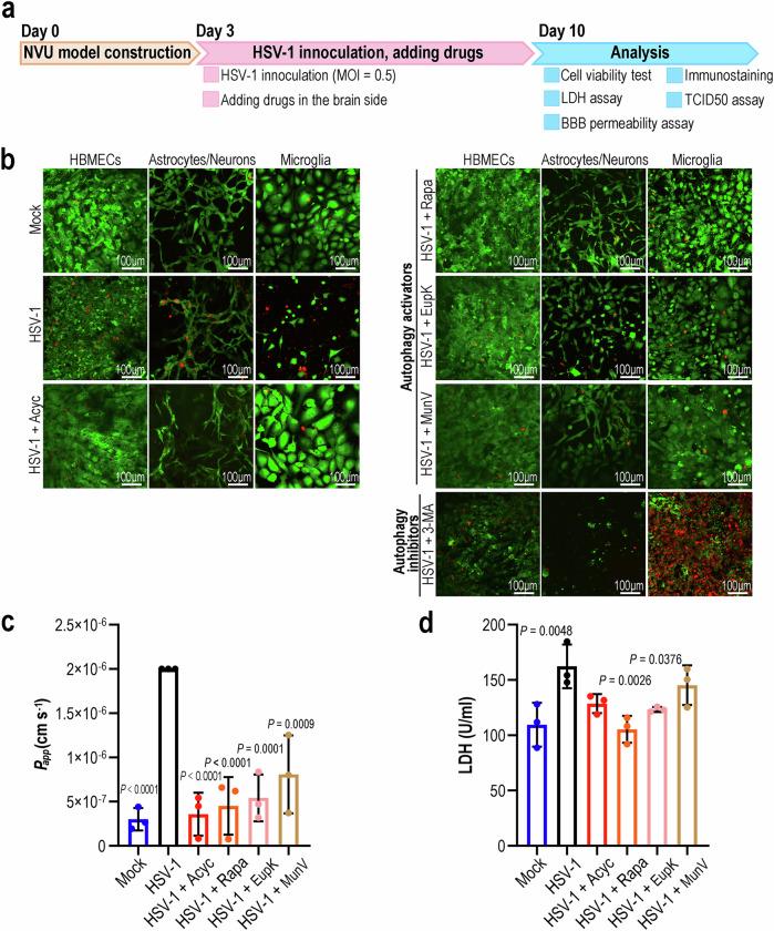
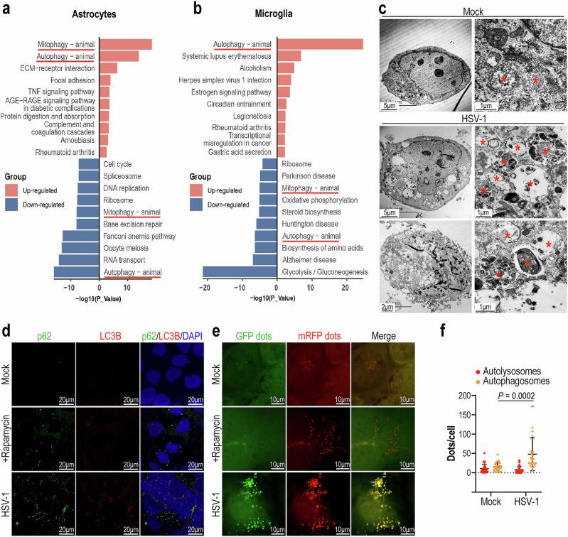
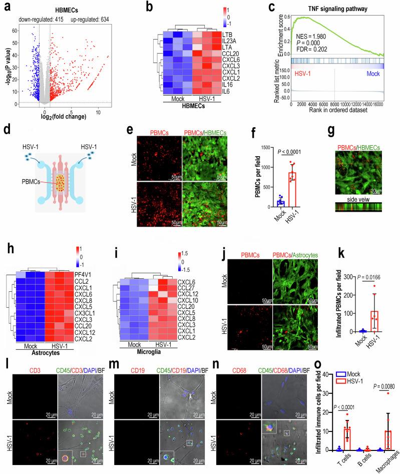
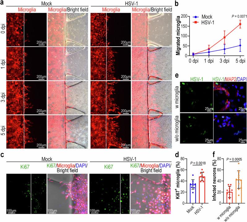
Herpes simplex encephalitis (HSE) caused by HSV-1 is the most common non-epidemic viral encephalitis, and the neuropathogenesis of HSE remains elusive. This work describes a 3D human neurovascular unit (NVU) model that allows to explore the neuropathogenesis of HSE in vitro. This model is established by co-culturing human microvascular endothelial cells, astrocytes, microglia and neurons on a multi-compartment chip. Upon HSV-1 infection, this NVU model exhibited HSE-associated pathological changes, including cytopathic effects, blood-brain barrier dysfunction and pro-inflammatory cytokines release. Besides, significant innate immune responses were observed with the infiltration of peripheral immune cells and microglial activation. Transcriptomic analysis revealed broadly inflammatory and chemotactic responses in host cells. Mechanistically, we found HSV-1 could induce severe suppression of autophagic flux in glial cells, especially in microglia. Autophagy activators could effectively inhibit HSV-1 replication and rescue neurovascular injuries, indicating the utility of this unique platform for studying neurological diseases and new therapeutics.

摘要

由单纯疱疹病毒1型(HSV-1)引起的单纯疱疹病毒性脑炎(HSE)是最常见的非流行性病毒性脑炎,而HSE的神经发病机制仍不清楚。这项研究描述了一种三维人类神经血管单元(NVU)模型,该模型能够在体外探究HSE的神经发病机制。该模型通过在多隔室芯片上共培养人微血管内皮细胞、星形胶质细胞、小胶质细胞和神经元建立而成。在感染HSV-1后,该NVU模型表现出与HSE相关的病理变化,包括细胞病变效应、血脑屏障功能障碍和促炎细胞因子释放。此外,随着外周免疫细胞的浸润和小胶质细胞的激活,观察到显著的先天免疫反应。转录组分析揭示了宿主细胞中广泛的炎症和趋化反应。从机制上讲,我们发现HSV-1可诱导胶质细胞尤其是小胶质细胞中自噬通量的严重抑制。自噬激活剂可有效抑制HSV-1复制并挽救神经血管损伤,表明这个独特的平台在研究神经疾病和新疗法方面的实用性。

https://cdn.ncbi.nlm.nih.gov/pmc/blobs/9b73/12008363/65b027c1daee/41467_2025_59042_Fig1_HTML.jpg

文献AI研究员

20分钟写一篇综述,助力文献阅读效率提升50倍。

立即体验

用中文搜PubMed

大模型驱动的PubMed中文搜索引擎

马上搜索

文档翻译

学术文献翻译模型,支持多种主流文档格式。

立即体验