Suppr超能文献

溶质载体家族25成员19(SLC25A19)是肝细胞癌的关键预后标志物。

SLC25A19 is a key prognostic marker for hepatocellular carcinoma.

作者信息

Chen Liang, Ying Xiaomei, Xie Jiaheng, Liu Hong, Liu Wen

机构信息

Department of Hepatobiliary and Pancreatic Surgery, Conversion Therapy Center for Hepatobiliary and Pancreatic Tumors, First Hospital of Jiaxing, Affiliated Hospital of Jiaxing University, Jiaxing, Zhejiang, People's Republic of China.

Department of General Surgery, Suzhou Hospital of Anhui Medical University, Hefei, China.

出版信息

Sci Rep. 2025 Apr 18;15(1):13435. doi: 10.1038/s41598-025-98371-8.

Abstract

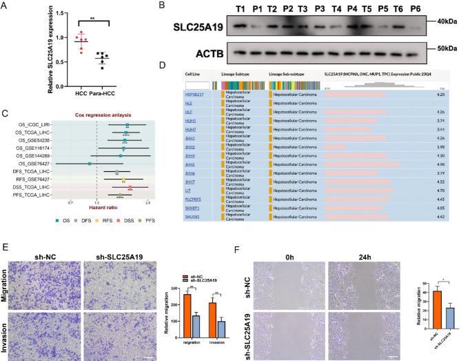
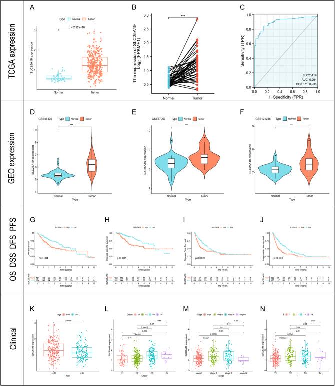
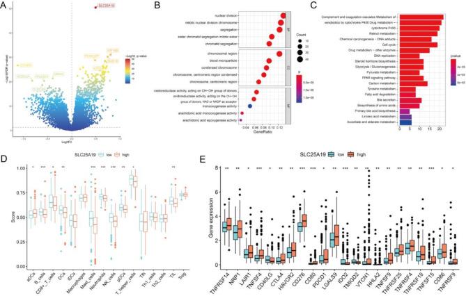
SLC25A19 is a protein that mediates the transport of thiamine pyrophosphate (TPP) across cell membranes, but its significance in cancer remains largely unknown. To address this knowledge gap, we conducted a pan-cancer analysis to investigate the role of SLC25A19 in cancer. To investigate the role of SLC25A19 in cancer, we obtained RNA-seq, survival, and clinicopathological data from 33 cancers in the TCGA database. We performed expression and survival analyses of SLC25A19 across these cancers. Additionally, we explored the diagnostic and prognostic value of SLC25A19 specifically in hepatocellular carcinoma (HCC). To understand the potential role of SLC25A19 in the immune microenvironment of HCC, we also analyzed its expression in relation to immune checkpoint genes. Then we identified the drug most strongly correlated with SLC25A19 expression in HCC. Finally, PCR and Western-Blotting experiments were performed on HCC and its paracancer tissues to verify the expression of SLC25A19. Our analysis revealed that SLC25A19 is overexpressed in hepatocellular carcinoma (HCC) and is associated with poor prognosis. We also found that high expression of SLC25A19 in HCC is associated with high expression of immune checkpoint genes, suggesting a potential role for SLC25A19 in immunotherapy. Furthermore, we identified drugs that are most strongly correlated with SLC25A19 expression in HCC, which could inform treatment decisions for HCC patients. PCR results showed that the expression of SLC25A19 in HCC was significantly up-regulated in 6 pairs of HCC and adjacent normal tissues. Our study can provide a reference for the diagnosis and treatment of HCC.

摘要

溶质载体家族25成员19(SLC25A19)是一种介导硫胺素焦磷酸(TPP)跨细胞膜转运的蛋白质,但其在癌症中的意义在很大程度上仍不清楚。为了填补这一知识空白,我们进行了一项泛癌分析,以研究SLC25A19在癌症中的作用。为了研究SLC25A19在癌症中的作用,我们从癌症基因组图谱(TCGA)数据库中获取了33种癌症的RNA测序、生存和临床病理数据。我们对这些癌症中的SLC25A19进行了表达和生存分析。此外,我们还特别探讨了SLC25A19在肝细胞癌(HCC)中的诊断和预后价值。为了了解SLC25A19在HCC免疫微环境中的潜在作用,我们还分析了其与免疫检查点基因相关的表达。然后我们确定了与HCC中SLC25A19表达最密切相关的药物。最后,对HCC及其癌旁组织进行了聚合酶链反应(PCR)和蛋白质免疫印迹(Western-Blotting)实验,以验证SLC25A19的表达。我们的分析表明,SLC25A19在肝细胞癌(HCC)中过度表达,并与不良预后相关。我们还发现,HCC中SLC25A19的高表达与免疫检查点基因的高表达相关,这表明SLC25A19在免疫治疗中可能发挥作用。此外,我们确定了与HCC中SLC25A19表达最密切相关的药物,这可为HCC患者的治疗决策提供参考。PCR结果显示,在6对HCC及相邻正常组织中,HCC中SLC25A19的表达显著上调。我们的研究可为HCC的诊断和治疗提供参考。

https://cdn.ncbi.nlm.nih.gov/pmc/blobs/c353/12008208/8a86218d26c7/41598_2025_98371_Fig1_HTML.jpg

文献AI研究员

20分钟写一篇综述,助力文献阅读效率提升50倍。

立即体验

用中文搜PubMed

大模型驱动的PubMed中文搜索引擎

马上搜索

文档翻译

学术文献翻译模型,支持多种主流文档格式。

立即体验