Suppr超能文献

在子痫前期发病机制中,HLA - F通过依赖PKM2的糖酵解调节滋养层细胞的增殖。

HLA-F regulates the proliferation of trophoblast via PKM2-dependent glycolysis in the pathogenesis of preeclampsia.

作者信息

Xu Ruiling, Huang Yu, Xie Wenchi, Luo Dan, Mei Jie, Liu Xinghui, Liu Fulin, Luo Fangyuan

机构信息

Department of Obstetrics and Gynecology, Sichuan Provincial People's Hospital, Sichuan Academy of Medical Sciences, University of Electronic Science and Technology, Chengdu, China.

Department of Obstetrics and Gynecology, The Affiliated Hospital of Southwest Medical University, Luzhou, Sichuan, China.

出版信息

Mol Med. 2025 Apr 18;31(1):142. doi: 10.1186/s10020-025-01201-w.

Abstract

BACKGROUND

The regulatory molecule Human Leukocyte Antigen F (HLA-F) has been implicated in trophoblast proliferation during pregnancy, and reduced levels of this antigen have been identified in trophoblast cells of patients with preeclampsia. This study aimed to analyze the effect and mechanism of HLA-F on the proliferation of trophoblast and the underlying mechanism of reduced HLA-F involved in preeclampsia.

METHODS

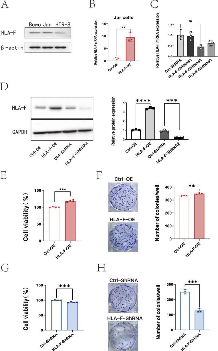
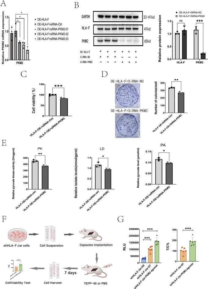
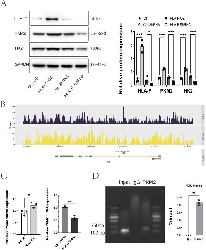
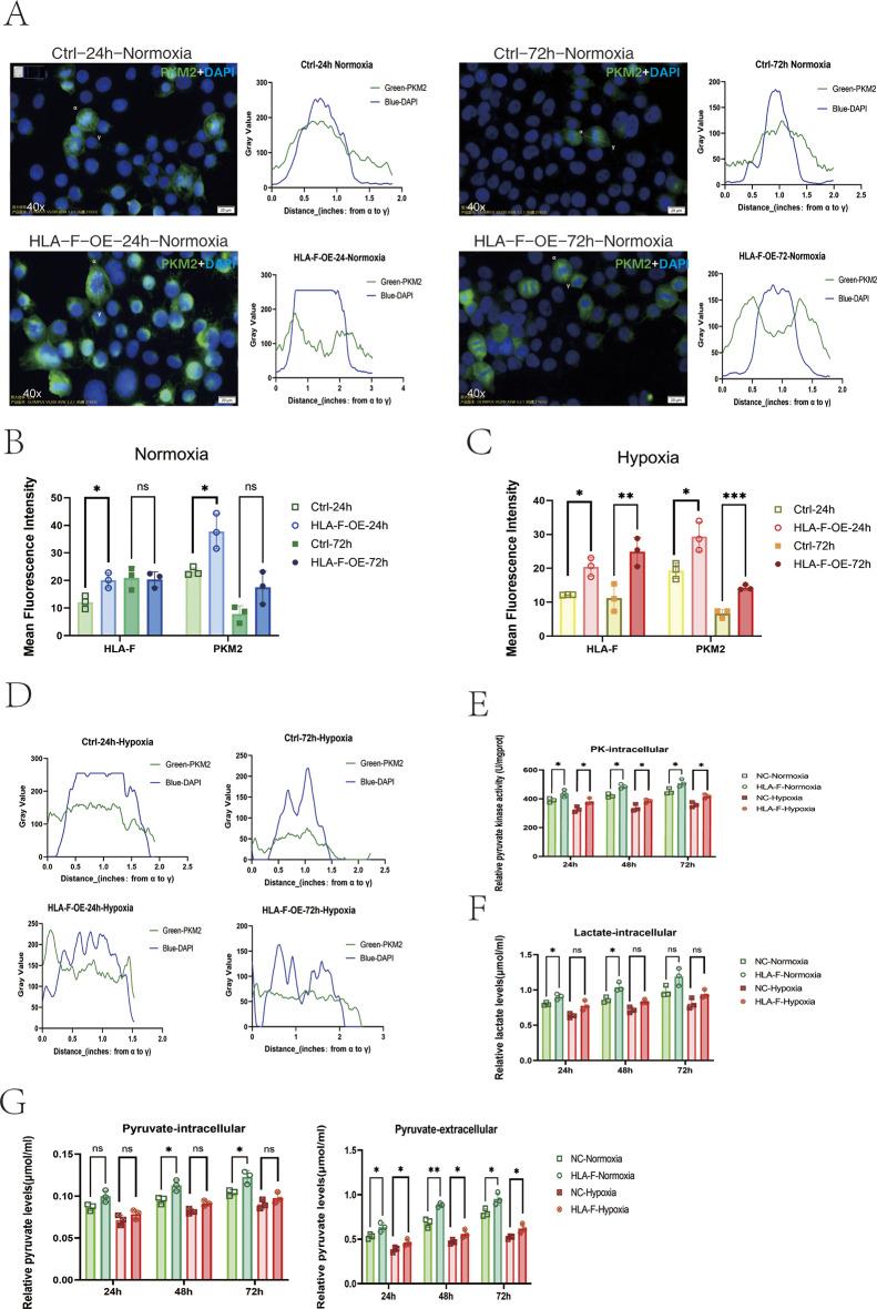
q-PCR, Western blot (WB), and Immunohistochemistry (IHC) were used to detect the expression of HLA-F and Pyruvate Kinase Muscle isoform 2 (PKM2) in placenta tissues. Jar cells were transfected with overexpression lentivirus, specific siRNA, and shRNA to regulate corresponding genes. Immunofluorescence was used to analyze the expression and distribution of HLA-F and PKM2. Extracellular and intracellular lactate, pyruvate, and enzymatic activity of PKM2 were measured using the corresponding assay kits. Cell proliferation was measured by CCK8, MTT, colony formation assay, and Mini patient-derived xenograft (Mini-PDX). Chromatin Immunoprecipitation and deep sequencing (ChIP-seq) and 4-dimensional label-free quantitative proteomics (4D-LFQP-LA) were used to analyze the HLA-F-binding DNA sequences and the differential lactylation proteins in HLA-F-overexpression Jar and its control.

RESULTS

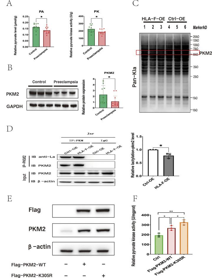
The expression of HLA-F is reduced in extravillous trophoblast and villous cytotrophoblast from patients with preeclampsia. Over-expression of HLA-F promoted proliferation while under-expression inhibited it. Further experiments demonstrated that over-expression of HLA-F promoted expression of the PKM2 protein and its enzymatic activity, resulting in enhanced glycolysis in Jar cells. Specifically, we determined that HLA-F regulated the expression of PKM2 by binding the promoter of PKM, and promoted PKM2 enzyme activity by down-regulating the lactylation of residue K305. Moreover, silencing PKM2 with siRNA reduced HLA-F-mediated glycolysis and proliferation in HLA-F-overexpressing Jar cells. Finally, we corroborated these results using a MiniPDX model, with which we confirmed that the PKM2 agonist TEPP-46 promoted the proliferation of ShHLA-F Jar cells.

CONCLUSIONS

The reduced expression of HLA-F in placental trophoblast cells resulted in the downregulation of both PKM2 transcription and protein expression. Concurrently, the relative upregulation of lactylation at PKM2 K305 contributed to a decline in enzyme activity, further exacerbating glycolysis dysfunction. Collectively, these alterations led to a suppression of trophoblast proliferation capacity and involvement in the pathogenesis of preeclampsia.

摘要

背景

调节分子人类白细胞抗原F(HLA - F)与孕期滋养层细胞增殖有关,子痫前期患者的滋养层细胞中该抗原水平降低。本研究旨在分析HLA - F对滋养层细胞增殖的影响及机制,以及子痫前期中HLA - F水平降低的潜在机制。

方法

采用q - PCR、蛋白质免疫印迹法(WB)和免疫组织化学法(IHC)检测胎盘组织中HLA - F和丙酮酸激酶M2型(PKM2)的表达。用过表达慢病毒、特异性小干扰RNA(siRNA)和短发夹RNA(shRNA)转染Jar细胞以调节相应基因。采用免疫荧光法分析HLA - F和PKM2的表达及分布。使用相应试剂盒测定细胞外和细胞内乳酸、丙酮酸水平以及PKM2的酶活性。通过细胞计数试剂盒(CCK8)、噻唑蓝(MTT)、集落形成试验和微型患者来源异种移植模型(Mini - PDX)检测细胞增殖。采用染色质免疫沉淀及深度测序(ChIP - seq)和4维无标记定量蛋白质组学(4D - LFQP - LA)分析HLA - F过表达的Jar细胞及其对照中HLA - F结合的DNA序列和差异乳酰化蛋白。

结果

子痫前期患者的绒毛外滋养层细胞和绒毛细胞滋养层中HLA - F的表达降低。HLA - F过表达促进增殖,而低表达则抑制增殖。进一步实验表明,HLA - F过表达促进PKM2蛋白表达及其酶活性,导致Jar细胞糖酵解增强。具体而言,我们确定HLA - F通过结合PKM启动子调节PKM2的表达,并通过下调K305位点的乳酰化促进PKM2酶活性。此外,用siRNA沉默PKM2可降低HLA - F过表达的Jar细胞中HLA - F介导的糖酵解和增殖。最后,我们使用MiniPDX模型证实了这些结果,通过该模型我们确认PKM2激动剂TEPP - 46促进了ShHLA - F Jar细胞的增殖。

结论

胎盘滋养层细胞中HLA - F表达降低导致PKM2转录和蛋白表达下调。同时,PKM2 K305位点乳酰化的相对上调导致酶活性下降,进一步加剧糖酵解功能障碍。这些改变共同导致滋养层细胞增殖能力受到抑制,并参与子痫前期的发病机制。

https://cdn.ncbi.nlm.nih.gov/pmc/blobs/2c26/12008859/77cccc268757/10020_2025_1201_Fig1_HTML.jpg

文献AI研究员

20分钟写一篇综述,助力文献阅读效率提升50倍。

立即体验

用中文搜PubMed

大模型驱动的PubMed中文搜索引擎

马上搜索

文档翻译

学术文献翻译模型,支持多种主流文档格式。

立即体验