Suppr超能文献

磷脂酸磷酸酶Lipin1改变线粒体相关内质网膜(MAMs)的稳态:这些效应有助于糖尿病性脑病的发展。

Phosphatidate phosphatase Lipin1 alters mitochondria-associated endoplasmic reticulum membranes (MAMs) homeostasis: effects which contribute to the development of diabetic encephalopathy.

作者信息

Huang Shan, Hua Mengyu, Liu Wei, Zhuang Ziyun, Han Xiaolin, Zhang Xiaochen, Liang Zhonghao, Liu Xiaojing, Lou Nengjun, Yu Shuyan, Chen Shihong, Zhuang Xianghua

机构信息

Department of Endocrinology and Metabolism, The Second Hospital of Shandong University, Jinan, 250033, China.

Rehabilitation Hospital, The Second Affiliated Hospital of Shandong University of Traditional Chinese Medicine, Jinan, 250001, China.

出版信息

J Neuroinflammation. 2025 Apr 18;22(1):111. doi: 10.1186/s12974-025-03441-3.

Abstract

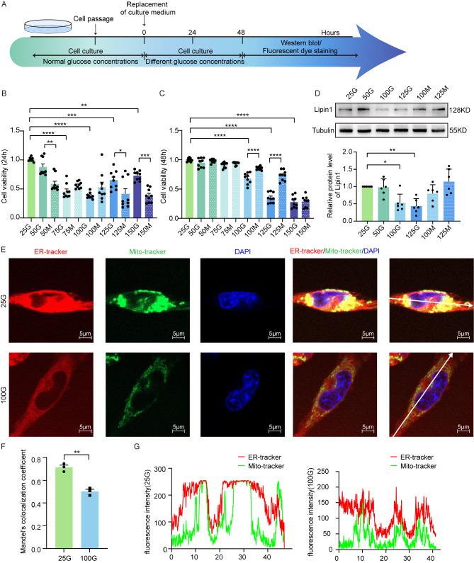
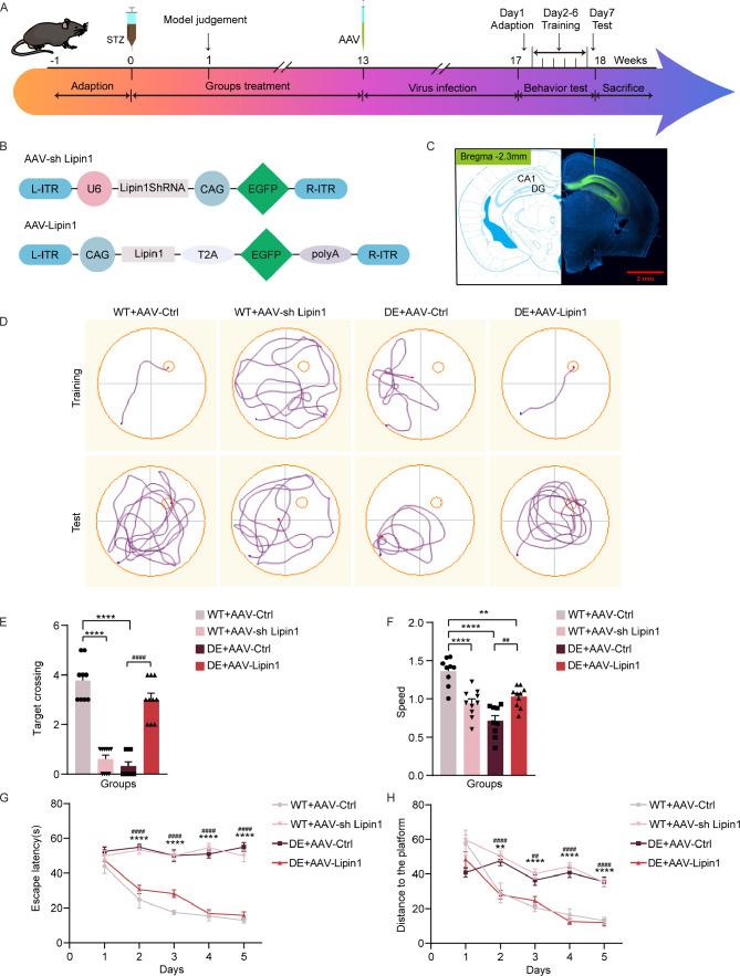
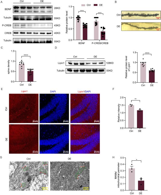
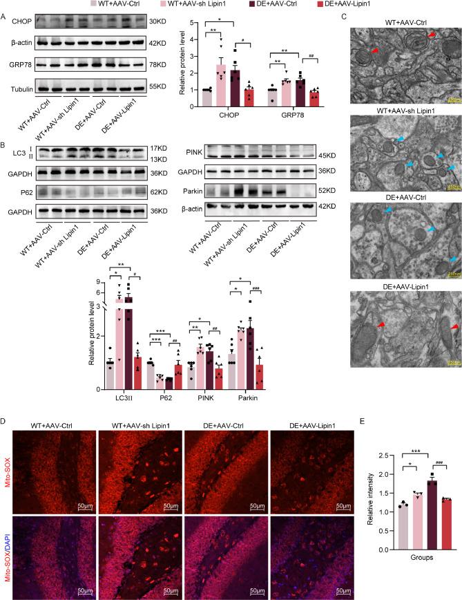
Diabetic encephalopathy (DE) is a common, chronic central nervous system complication of diabetes mellitus, and represents a condition without a clear pathogenesis or effective therapy. Findings from recent studies have indicated that a dyshomeostasis of mitochondria-associated endoplasmic reticulum membranes (MAMs) may be involved in the development of neurodegenerative diseases such as DE. MAMs represent a dynamic contact site between mitochondrial and endoplasmic reticulum (ER) membranes, where phospholipid components are exchanged with each other. Previous work within our laboratory has revealed that Lipin1, a critical enzyme related to phospholipid synthesis, is involved in the pathogenesis of DE. Here, we show that Lipin1 is downregulated within the hippocampus of a DE mouse model, an effect which was accompanied with a decrease in MAMs. Knockdown of Lipin1 in the hippocampus of normal mice resulted in a reduction of MAMs, ER stress, abnormal mitochondrial function, as well as impaired synaptic plasticity and cognitive function. These same phenomena were observed in the DE model, while an upregulation of Lipin1 within the hippocampus of DE mice improved these symptoms. Low levels of Lipin1 in DE mice were also associated with neuroinflammation, while an overexpression of Lipin1 significantly ameliorated the neuroinflammation observed in DE mice. In conclusion, Lipin1 ameliorates pathological changes associated with DE in a mouse model via prevention of dyshomeostasis in MAMs. Such findings suggest that Lipin1 may be serve as a new potential target for the treatment of DE.

摘要

糖尿病性脑病(DE)是糖尿病常见的慢性中枢神经系统并发症,目前其发病机制尚不明确,也缺乏有效的治疗方法。最近的研究结果表明,线粒体相关内质网膜(MAMs)的动态失衡可能参与了诸如DE等神经退行性疾病的发生发展。MAMs是线粒体膜与内质网(ER)膜之间的动态接触位点,在此位点,磷脂成分相互交换。我们实验室之前的研究表明,与磷脂合成相关的关键酶Lipin1参与了DE的发病机制。在此,我们发现,在DE小鼠模型的海马体中,Lipin1表达下调,同时伴随着MAMs数量的减少。在正常小鼠的海马体中敲低Lipin1会导致MAMs数量减少、内质网应激、线粒体功能异常,以及突触可塑性和认知功能受损。在DE模型中也观察到了同样的现象,而在DE小鼠的海马体中上调Lipin1可改善这些症状。DE小鼠中低水平的Lipin1还与神经炎症有关,而Lipin1的过表达显著改善了DE小鼠中观察到的神经炎症。总之,在小鼠模型中,Lipin1通过防止MAMs失衡改善了与DE相关的病理变化。这些发现表明,Lipin1可能成为治疗DE的新潜在靶点。

https://cdn.ncbi.nlm.nih.gov/pmc/blobs/cf0e/12008933/01feb3f6ef0b/12974_2025_3441_Fig1_HTML.jpg

文献AI研究员

20分钟写一篇综述,助力文献阅读效率提升50倍。

立即体验

用中文搜PubMed

大模型驱动的PubMed中文搜索引擎

马上搜索

文档翻译

学术文献翻译模型,支持多种主流文档格式。

立即体验