Suppr超能文献

基于异质性核糖核蛋白A2B1-转甲状腺素蛋白复合物界面的肽可抑制糖尿病视网膜病变中的视网膜血管生成。

Peptides based on the interface of hnRNPA2B1-transthyretin complex repress retinal angiogenesis in diabetic retinopathy.

作者信息

Chen Yixiu, Ye Lu, Cui Shujing, Shao Jun, Xin Yu

机构信息

The Key Laboratory of Industrial Biotechnology, Ministry of Education, School of Biotechnology, National Engineering Research Center for Cereal Fermentation and Food Bio Manufacturing, Jiangnan University, Wuxi, 214122, Jiangsu, China.

Department of Ophthalmology, The Affiliated Wuxi People's Hospital of Nanjing Medical University, Wuxi People's Hospital, Wuxi Medical Center, Nanjing Medical University, Wuxi, 214023, Jiangsu, China.

出版信息

J Transl Med. 2025 Apr 19;23(1):458. doi: 10.1186/s12967-025-06437-y.

Abstract

BACKGROUND

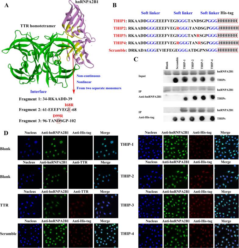
Heterogeneous nuclear ribonucleoprotein A2B1 (hnRNPA2B1) plays a vital role in angiogenesis, when its nucleic acid-binding domain is occupied by transthyretin (TTR), the neovascularization of human retinal microvascular endothelial cells (hRECs) is repressed under hyperglycemic conditions.

METHODS

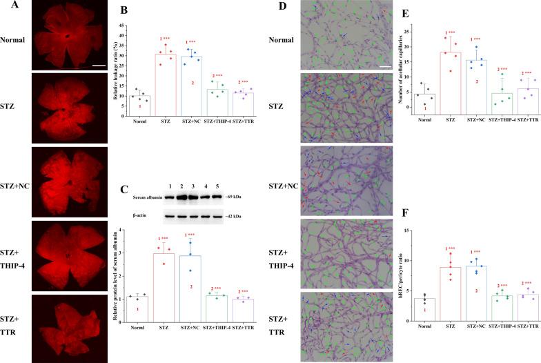
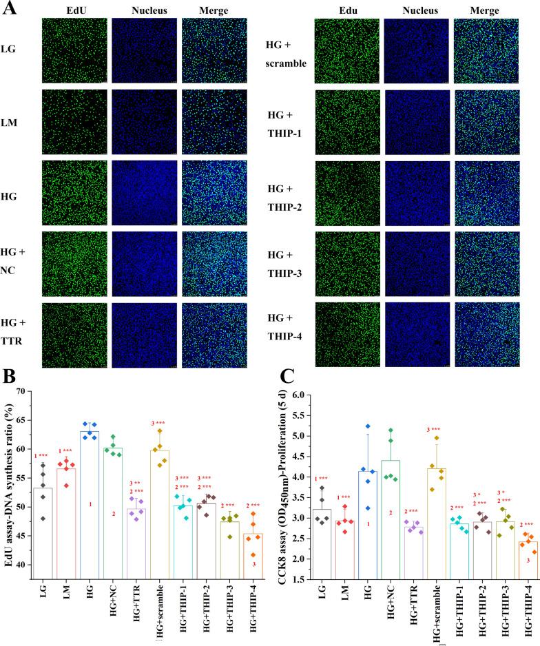
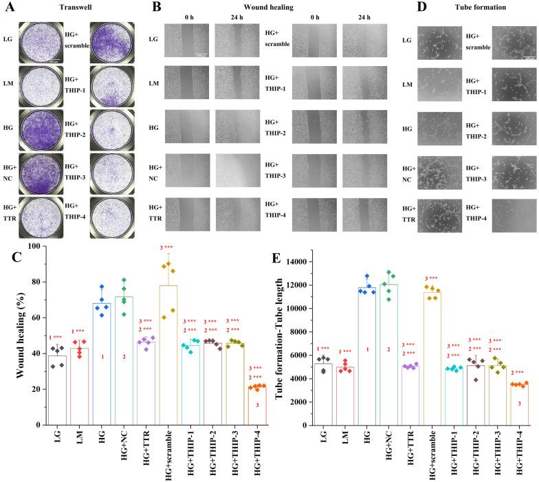
HnRNPA2B1-targeting peptides (THIPs) were designed based on the core fragments at the TTR-hnRNPA2B1 interface. Biacore, Langmuir equilibrium adsorption, and co-immunoprecipitation (co-IP) assays were performed to determine the association between the THIPs and hnRNPA2B1. Proliferation and DNA synthesis in hRECs were detected using CCK-8 and EdU assays. Transwell, wound healing, and tube formation assays were used to evaluate migratory and the angiogenic capacity of hRECs. Related RNA and protein expression levels were tested by quantitative PCR and western blot assays, respectively. Streptozotocin (STZ)-induced diabetic retinopathy (DR) model rats were intravitreally injected with 5 μL of AAV9 virus (1 × 10 vg/mL) every 8 weeks, with sterile saline used as control. After 16 weeks, the retinas were extracted and subjected to Evans blue leakage and retinal trypsin digestion assays. Retinal paraffin sections were prepared and stained with hematoxylin and eosin (H&E) or subjected to immunohistochemical or immunofluorescence assays.

RESULTS

Biacore, Langmuir equilibrium adsorption, and co-IP analyses demonstrated that the four designed THIPs specifically recognized hnRNPA2B1. CCK-8 and EdU labeling assays showed that the THIPs inhibited proliferation and DNA synthesis in hRECs under hyperglycemia. Transwell, wound healing and tube formation assays demonstrated that the THIPs inhibited the migratory and angiogenic capacity of hRECs. Quantitative PCR and western blot assays suggested that the THIPs exerted their effects via the STAT4/miR-223-3p/FBXW7 and the downstream Notch1/Akt/mTOR axes. In vivo studies using DR model rat revealed that the intravitreal administration of THIP-4 significantly mitigated retinal leakage, capillary decellularization, pericyte loss, fibrosis, and gliosis during DR progression.

CONCLUSION

Our findings demonstrated that under hyperglycemia, THIP-4 suppressed DR progression via the STAT4/miR-223-3p/FBXW7 and Notch1/Akt/mTOR axes both in vitro and in vivo. These results indicated that THIP-4 has strong potential for clinical application in DR and other angiogenesis associated diseases.

摘要

背景

异质性核核糖核蛋白A2B1(hnRNPA2B1)在血管生成中起关键作用,当它的核酸结合结构域被甲状腺素运载蛋白(TTR)占据时,在高血糖条件下人视网膜微血管内皮细胞(hRECs)的新生血管形成受到抑制。

方法

基于TTR-hnRNPA2B1界面的核心片段设计靶向hnRNPA2B1的肽(THIPs)。进行生物传感器(Biacore)、朗缪尔平衡吸附和免疫共沉淀(co-IP)分析以确定THIPs与hnRNPA2B1之间的关联。使用CCK-8和EdU分析检测hRECs中的增殖和DNA合成。采用Transwell、伤口愈合和管腔形成分析评估hRECs的迁移和血管生成能力。分别通过定量PCR和蛋白质印迹分析检测相关RNA和蛋白质表达水平。对链脲佐菌素(STZ)诱导的糖尿病视网膜病变(DR)模型大鼠每8周玻璃体内注射5μL AAV9病毒(1×10vg/mL),以无菌盐水作为对照。16周后,提取视网膜并进行伊文思蓝渗漏和视网膜胰蛋白酶消化分析。制备视网膜石蜡切片并用苏木精和伊红(H&E)染色,或进行免疫组织化学或免疫荧光分析。

结果

Biacore、朗缪尔平衡吸附和co-IP分析表明,设计的四种THIPs特异性识别hnRNPA2B1。CCK-8和EdU标记分析表明,THIPs在高血糖条件下抑制hRECs的增殖和DNA合成。Transwell、伤口愈合和管腔形成分析表明,THIPs抑制hRECs的迁移和血管生成能力。定量PCR和蛋白质印迹分析表明,THIPs通过STAT4/miR-223-3p/FBXW7和下游Notch1/Akt/mTOR轴发挥作用。使用DR模型大鼠的体内研究表明,玻璃体内注射THIP-4可在DR进展过程中显著减轻视网膜渗漏、毛细血管脱细胞、周细胞丢失、纤维化和神经胶质增生。

结论

我们的研究结果表明,在高血糖条件下,THIP-4在体外和体内均通过STAT4/miR-223-3p/FBXW7和Notch1/Akt/mTOR轴抑制DR进展。这些结果表明,THIP-4在DR和其他血管生成相关疾病的临床应用中具有强大潜力。

https://cdn.ncbi.nlm.nih.gov/pmc/blobs/9750/12008863/6f17d03a2062/12967_2025_6437_Fig1_HTML.jpg

文献AI研究员

20分钟写一篇综述,助力文献阅读效率提升50倍。

立即体验

用中文搜PubMed

大模型驱动的PubMed中文搜索引擎

马上搜索

文档翻译

学术文献翻译模型,支持多种主流文档格式。

立即体验