Suppr超能文献

通过使用组蛋白去乙酰化酶(HDAC)抑制剂靶向Akt/Gsk3β/mTOR-SREBP1信号轴增强阿霉素对结直肠癌的抗癌作用。

Enhancing doxorubicin's anticancer impact in colorectal cancer by targeting the Akt/Gsk3β/mTOR-SREBP1 signaling axis with an HDAC inhibitor.

作者信息

Zhao Huaxin, Wu Yanling, Kim Soo Mi

机构信息

Department of Physiology, Institute for Medical Sciences, Jeonbuk National University Medical School, Jeonju 54907, Korea.

Research Institute of Clinical Medicine, Biomedical Research Institute of Jeonbuk National University Hospital, Jeonju 54907, Korea.

出版信息

Korean J Physiol Pharmacol. 2025 May 1;29(3):321-335. doi: 10.4196/kjpp.24.274.

Abstract

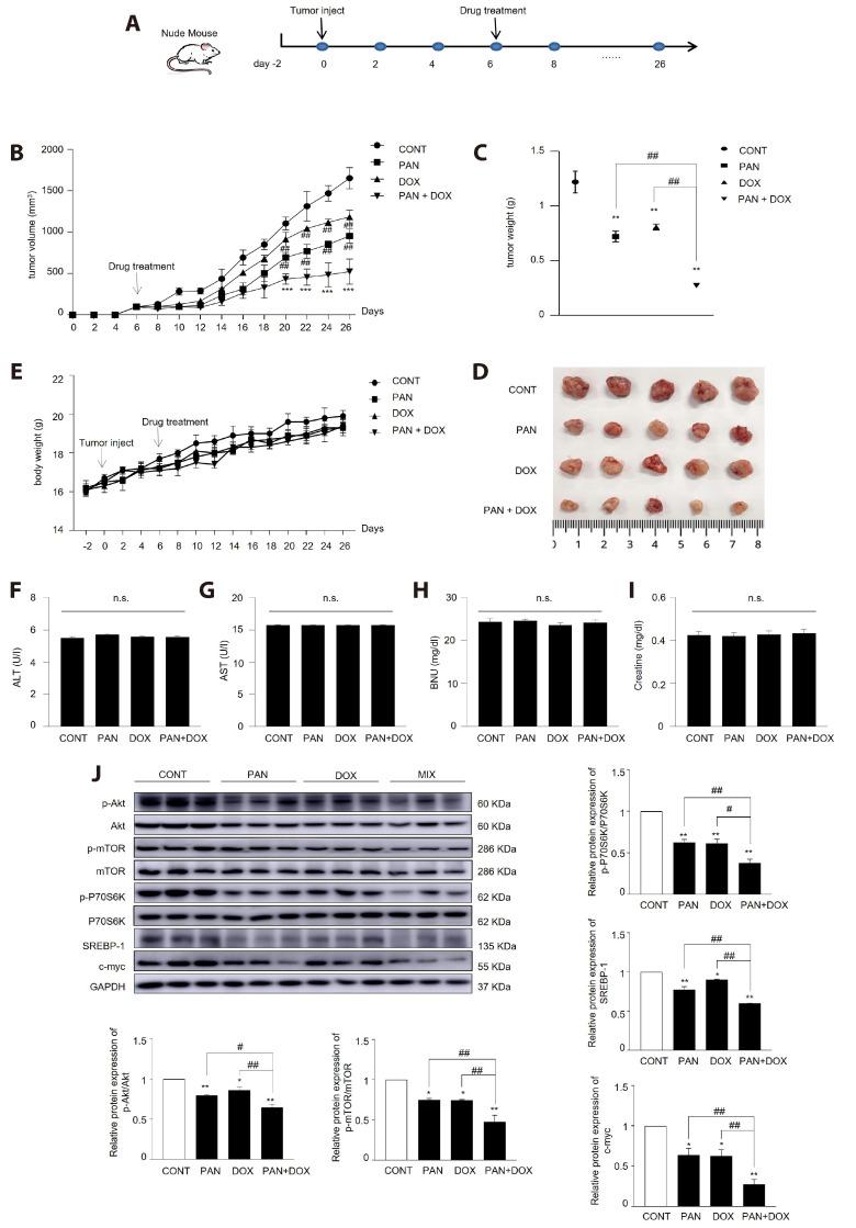
Colorectal cancer ranks third in global incidence and is the second leading cause of cancer-related mortality. Doxorubicin, an anthracycline chemotherapeutic drug, is integral to current cancer treatment protocols. However, toxicity and resistance to doxorubicin poses a significant challenge to effective therapy. Panobinostat has emerged as a critical agent in colorectal cancer treatment due to its potential to overcome doxorubicin resistance and enhance the efficacy of existing therapeutic protocols. This study aimed to evaluate the capability of panobinostat to surmount doxorubicin toxicity and resistance in colorectal cancer. Specifically, we assessed the efficacy of panobinostat in enhancing the therapeutic response to doxorubicin in colorectal cancer cells and explored the potential synergistic effects of their combined treatment. Our results demonstrate that the combination treatment significantly reduces cell viability and colony-forming ability in colorectal cancer cells compared to individual treatments. The combination induces significant apoptosis, as evidenced by increased levels of cleaved PARP and cleaved caspase-9, while also resulting in a greater reduction in p-Akt/p-GSK-3β/mTOR expression, along with substantial decreases in c-Myc and SREBP-1 levels, compared to monotherapies. Consistent with the experimental results, the combination treatment significantly inhibited tumor formation in colorectal cancer xenograft nude mice compared to the groups treated with either agent alone. In conclusion, our research suggests that the panobinostat effectively enhances the effect of doxorubicin and combination of two drugs significantly reduced colorectal cancer tumor growth by targeting the Akt/GSK-3β/mTOR signaling pathway, indicating a synergistic therapeutic potential of these two drugs in colorectal cancer treatment.

摘要

结直肠癌的全球发病率位居第三,是癌症相关死亡的第二大主要原因。阿霉素是一种蒽环类化疗药物,是当前癌症治疗方案中不可或缺的一部分。然而,阿霉素的毒性和耐药性对有效治疗构成了重大挑战。帕比司他由于具有克服阿霉素耐药性和提高现有治疗方案疗效的潜力,已成为结直肠癌治疗中的关键药物。本研究旨在评估帕比司他克服结直肠癌中阿霉素毒性和耐药性的能力。具体而言,我们评估了帕比司他增强结直肠癌细胞对阿霉素治疗反应的疗效,并探讨了它们联合治疗的潜在协同作用。我们的结果表明,与单独治疗相比,联合治疗显著降低了结直肠癌细胞的活力和集落形成能力。联合治疗诱导了显著的细胞凋亡,这表现为裂解的PARP和裂解的caspase-9水平升高,同时与单一疗法相比,还导致p-Akt/p-GSK-3β/mTOR表达的更大降低,以及c-Myc和SREBP-1水平的大幅下降。与实验结果一致,与单独使用任何一种药物治疗的组相比,联合治疗显著抑制了结直肠癌异种移植裸鼠中的肿瘤形成。总之,我们的研究表明,帕比司他有效地增强了阿霉素的作用,两种药物的联合通过靶向Akt/GSK-3β/mTOR信号通路显著降低了结直肠癌肿瘤的生长,表明这两种药物在结直肠癌治疗中具有协同治疗潜力。

https://cdn.ncbi.nlm.nih.gov/pmc/blobs/ec71/12012316/0b9c007c8cb2/kjpp-29-3-321-f1.jpg

文献AI研究员

20分钟写一篇综述,助力文献阅读效率提升50倍。

立即体验

用中文搜PubMed

大模型驱动的PubMed中文搜索引擎

马上搜索

文档翻译

学术文献翻译模型,支持多种主流文档格式。

立即体验