Suppr超能文献

蛇床子素通过抑制白细胞介素-31的产生改善2,4-二氯硝基苯诱导的特应性皮炎中的慢性瘙痒。

Osthole ameliorates chronic pruritus in 2,4-dichloronitrobenzene-induced atopic dermatitis by inhibiting IL-31 production.

作者信息

He Shuang, Liang Xiaoling, Chen Weixiong, Nima Yangji, Li Yi, Gu Zihui, Lai Siyue, Zhong Fei, Qiu Caixiong, Mo Yuying, Tang Jiajun, Wu Guanyi

机构信息

School of Basic Medicine, Guangxi University of Chinese Medicine, Nanning 530299, China.

Key Laboratory of Characteristic Experimental Animal Models of Guangxi, Nanning 530299, China.

出版信息

Chin Herb Med. 2024 Apr 9;17(2):368-379. doi: 10.1016/j.chmed.2024.01.003. eCollection 2025 Apr.

Abstract

OBJECTIVE

This study aims to elucidate the therapeutic potential of osthole for the treatment of atopic dermatitis (AD), focusing on its ability to alleviate chronic pruritus (CP) and the underlying molecular mechanisms.

METHODS

In this study, we investigated the anti-inflammatory effects of osthole in both a 2,4-dichloronitrobenzene (DNCB)-induced AD mouse model and tumor necrosis factor-α (TNF-α) and interferon-γ (IFN-γ) stimulated huma immortalized epidermal (HaCaT) cells. The anti-itch effect of osthole was specifically assessed in the AD mouse model. Using methods such as hematoxylin and eosin (HE) staining, enzyme-linked immunosorbent assay (ELISA), western blot (WB), quantitative real-time PCR (qRT-PCR), and immunofluorescence staining.

RESULTS

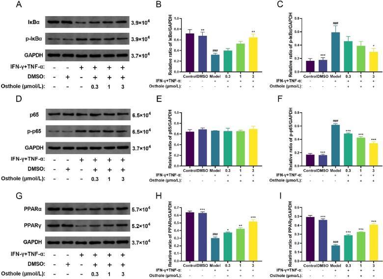
Osthole improved skin damage and clinical dermatitis scores, reduced scratching bouts, and decreased epidermal thickness AD-like mice. It also reduced the levels of interleukin (IL)-31 and IL-31 receptor A (IL-31 RA) in both skin tissues and HaCaT cells. Furthermore, Osthole suppressed the protein expression levels of phosphor-p65 (p-p65) and phosphor-inhibitor of nuclear factor kappa-Bα (p-IκBα). Meanwhile, it increased the protein expression levels of peroxisome proliferator-activated receptor α (PPARα) and PPARγ in HaCaT cells.

CONCLUSION

These findings indicated that osthole effectively inhibited CP in AD by activating PPARα, PPARγ, repressing the NF-κB signaling pathway, as well as the expression of IL-31 and IL-31 RA.

摘要

目的

本研究旨在阐明蛇床子素治疗特应性皮炎(AD)的潜在治疗作用,重点关注其缓解慢性瘙痒(CP)的能力及潜在分子机制。

方法

在本研究中,我们在2,4 - 二氯硝基苯(DNCB)诱导的AD小鼠模型以及肿瘤坏死因子-α(TNF-α)和干扰素-γ(IFN-γ)刺激的人永生化表皮(HaCaT)细胞中研究了蛇床子素的抗炎作用。在AD小鼠模型中专门评估了蛇床子素的止痒效果。采用苏木精和伊红(HE)染色、酶联免疫吸附测定(ELISA)、蛋白质印迹法(WB)、定量实时聚合酶链反应(qRT-PCR)和免疫荧光染色等方法。

结果

蛇床子素改善了AD样小鼠的皮肤损伤和临床皮炎评分,减少了搔抓发作次数,并降低了表皮厚度。它还降低了皮肤组织和HaCaT细胞中白细胞介素(IL)-31和IL-31受体A(IL-31 RA)的水平。此外,蛇床子素抑制了磷酸化p65(p-p65)和磷酸化核因子κB抑制因子α(p-IκBα)的蛋白表达水平。同时,它增加了HaCaT细胞中过氧化物酶体增殖物激活受体α(PPARα)和PPARγ的蛋白表达水平。

结论

这些发现表明,蛇床子素通过激活PPARα、PPARγ,抑制NF-κB信号通路以及IL-31和IL-31 RA的表达,有效抑制了AD中的CP。

https://cdn.ncbi.nlm.nih.gov/pmc/blobs/c8fa/12009079/686d98b811e3/gr1.jpg

文献AI研究员

20分钟写一篇综述,助力文献阅读效率提升50倍。

立即体验

用中文搜PubMed

大模型驱动的PubMed中文搜索引擎

马上搜索

文档翻译

学术文献翻译模型,支持多种主流文档格式。

立即体验