Suppr超能文献

鉴定与高龄父本雄性小鼠生育力下降相关的关键基因。

Identification of hub genes associated with decreased fertility in male mice of advanced paternal age.

作者信息

Gao Yang, Zhang Ting, Wang Yan, Lv Haitao, Yan Xiangming, Fu Longlong, Liu Ying

机构信息

Institute of Pediatric Research, Children's Hospital of Soochow University, Suzhou, Jiangsu, China.

Department of Pediatrics, The First People's Hospital of Lianyungang, Xuzhou Medical University Affiliated Hospital of Lianyungang (Lianyungang Clinical College of Nanjing Medical University), Lianyungang, China.

出版信息

Front Cell Dev Biol. 2025 Apr 4;13:1520387. doi: 10.3389/fcell.2025.1520387. eCollection 2025.

Abstract

INTRODUCTION

Aging and delayed parenthood are major social concerns. Men older than 35 years, which is an advanced paternal age, experience reduced sperm quality and fertility.

METHODS

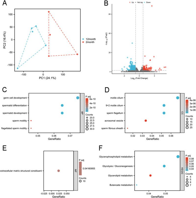
In this study, 12-month-old mice served as a model for males of advanced paternal age. RNA sequencing (RNA-seq) of epididymides from 2- and 12-month-old mice was performed.

RESULTS

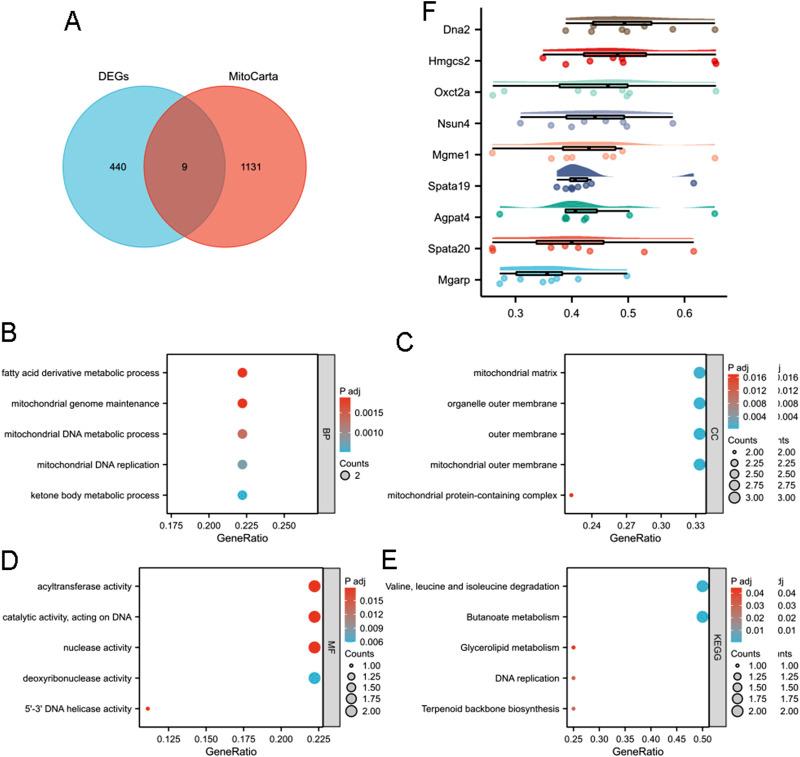
Spermatogonia and sperm counts were significantly lower in these mice. We identified 449 differentially expressed genes by RNA-seq. Altered pathways were enriched using Gene Ontology and Kyoto Encyclopedia of Genes and Genomes (KEGG) analyses. Moreover, nine hub genes were identified from the DEGs, along with DEGs associated with mitochondria.

DISCUSSION

These results could enhance understanding of the molecular mechanisms underlying decreased male fertility in men of advanced paternal age and may aid in developing targeted treatment for male infertility related to aging.

摘要

引言

老龄化和生育延迟是主要的社会问题。35岁以上的男性属于高龄父亲,其精子质量和生育能力会下降。

方法

在本研究中,12个月大的小鼠作为高龄父亲的雄性模型。对2个月和12个月大的小鼠附睾进行RNA测序(RNA-seq)。

结果

这些小鼠的精原细胞和精子数量显著降低。通过RNA-seq我们鉴定出449个差异表达基因。使用基因本体论和京都基因与基因组百科全书(KEGG)分析对改变的通路进行了富集。此外,从差异表达基因中鉴定出9个核心基因,以及与线粒体相关的差异表达基因。

讨论

这些结果可以增进对高龄父亲男性生育能力下降潜在分子机制的理解,并可能有助于开发针对与衰老相关的男性不育症的靶向治疗方法。

https://cdn.ncbi.nlm.nih.gov/pmc/blobs/f32a/12006134/b36f23b4cd34/fcell-13-1520387-g001.jpg

文献AI研究员

20分钟写一篇综述,助力文献阅读效率提升50倍。

立即体验

用中文搜PubMed

大模型驱动的PubMed中文搜索引擎

马上搜索

文档翻译

学术文献翻译模型,支持多种主流文档格式。

立即体验