Suppr超能文献

由连接四嗪的唾液酸转化而来的非天然触发剂用于光声成像引导的癌症诊疗。

Unnatural Triggers Converted From Tetrazine-Attached Sialic Acid for Activation of Optoacoustic Imaging-Guided Cancer Theranostics.

作者信息

Wu Yinglong, Sun Lihe, Zhang Xiaodong, Zhong Wenbin, Chen Xiaokai, Wang Shihuai, Chen Yun, Wang Dongdong, He Ting, Chen Hongzhong, Guo Jingjing, Zeng Fang, Li Menghuan, Luo Zhong, Wu Shuizhu, Zhao Yanli

机构信息

School of Chemistry, Chemical Engineering and Biotechnology, Nanyang Technological University, 21 Nanyang Link, Singapore, 637371, Singapore.

Biomedical Division, State Key Laboratory of Luminescent Materials and Devices, College of Materials Science and Engineering, South China University of Technology, 381 Wushan Road, Guangzhou, 510640, P.R. China.

出版信息

Angew Chem Int Ed Engl. 2025 Jun 24;64(26):e202503850. doi: 10.1002/anie.202503850. Epub 2025 May 2.

Abstract

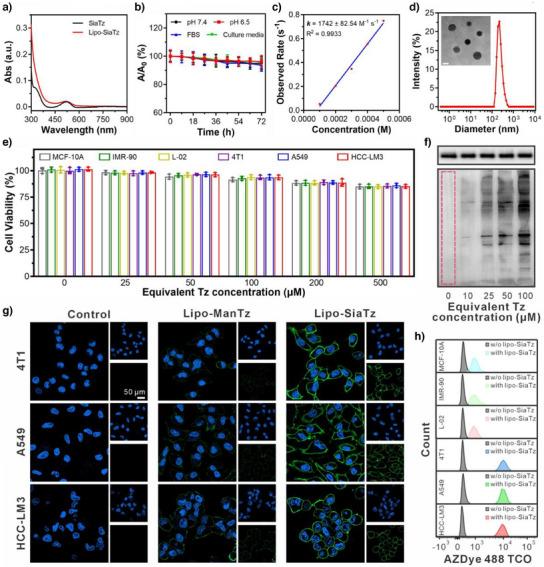
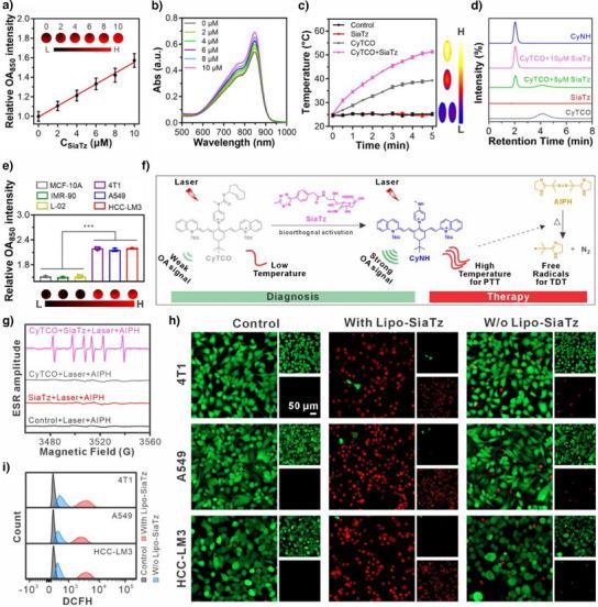
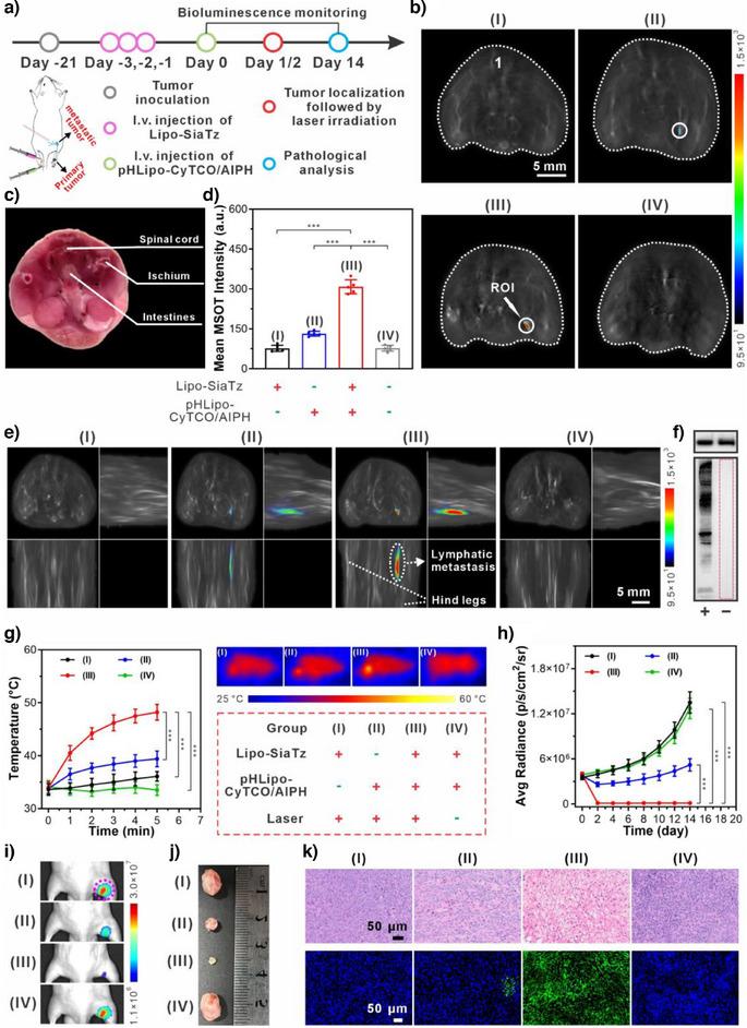
Constructing chemical groups on cell membranes through metabolic glycoengineering of unnatural sugars is an effective means to solve the issue of insufficient or even lack of targets in cancer theranostics. Herein, we address the limitations by developing a tetrazine precursor (SiaTz) based on a nonO-acetylated sialic acid scaffold and then utilizing it to create unnatural tetrazine triggers on the surface of cancer cells. SiaTz exhibits a good balance between the stability and reaction kinetics under physiological conditions and can be efficiently converted into corresponding tetrazine trigger through bypassing several size-limiting steps in metabolic glycoengineering process. We also prepare a proof-of-concept theranostic combination of a trans-cyclooctene derivative (CyTCO) and a thermal-sensitive drug 2,2'-azobis[2-(2-imidazolin-2-yl) propane]-dihydrochloride (AIPH) to verify the activation function of tetrazine triggers in theranostics of orthotopic and metastatic tumors. In the presence of tetrazine triggers, CyTCO can be activated via bio-orthogonal reaction to induce optoacoustic signal enhancement, enabling high-contrast diagnostic imaging and precise tumor localization to guide subsequent treatments. Tetrazine trigger-activated CyTCO displays high photo-to-heat conversion efficiency, which can cause an obvious increase in temperature under laser irradiation and then initiate AIPH decomposition to produce toxic radicals for combined therapy.

摘要

通过非天然糖的代谢糖工程在细胞膜上构建化学基团是解决癌症诊疗中靶点不足甚至缺乏问题的有效手段。在此,我们通过开发一种基于非O-乙酰化唾液酸支架的四嗪前体(SiaTz)来解决这些局限性,然后利用它在癌细胞表面创建非天然四嗪触发剂。SiaTz在生理条件下的稳定性和反应动力学之间表现出良好的平衡,并且可以通过绕过代谢糖工程过程中的几个尺寸限制步骤有效地转化为相应的四嗪触发剂。我们还制备了一种反式环辛烯衍生物(CyTCO)和热敏药物2,2'-偶氮双[2-(2-咪唑啉-2-基)丙烷]-二盐酸盐(AIPH)的概念验证诊疗组合,以验证四嗪触发剂在原位和转移性肿瘤诊疗中的激活功能。在四嗪触发剂存在的情况下,CyTCO可以通过生物正交反应被激活,从而诱导光声信号增强,实现高对比度诊断成像和精确的肿瘤定位,以指导后续治疗。四嗪触发剂激活的CyTCO表现出高光热转换效率,在激光照射下可导致温度明显升高,进而引发AIPH分解产生有毒自由基用于联合治疗。

https://cdn.ncbi.nlm.nih.gov/pmc/blobs/2e88/12184287/2aaad8d86046/ANIE-64-e202503850-g007.jpg

文献AI研究员

20分钟写一篇综述,助力文献阅读效率提升50倍。

立即体验

用中文搜PubMed

大模型驱动的PubMed中文搜索引擎

马上搜索

文档翻译

学术文献翻译模型,支持多种主流文档格式。

立即体验