Suppr超能文献

血红素加氧酶-1通过内皮细胞外泌体miR-184-3p调节巨噬细胞极化并减轻脓毒症诱导的肺损伤。

Heme Oxygenase-1 Modulates Macrophage Polarization Through Endothelial Exosomal miR-184-3p and Reduces Sepsis-Induce Lung Injury.

作者信息

Chen Wei, Zhang Yuan, Chen Jinkun, Dong Shuan, Wu Xiaoyang, Wu Ya, Du Zhuo, Yang Yibo, Gong Lirong, Yu Jianbo

机构信息

Tianjin Nankai Hospital, Tianjin Medical University, Tianjin, 300100, People's Republic of China.

Institute of Integrative Medicine for Acute Abdominal Diseases, Tianjin, 300100, People's Republic of China.

出版信息

Int J Nanomedicine. 2025 Apr 18;20:5039-5057. doi: 10.2147/IJN.S506830. eCollection 2025.

Abstract

INTRODUCTION

Pulmonary microvascular endothelial cells (PMVECs) are notably implicated in the pathogenesis of sepsis-induced lung injury. Exosomes derived from PMVECs facilitate intercellular communication among various cell types, especially crosstalk with macrophages. Heme oxygenase-1 (HO-1), an early stress-responsive enzyme with inherent protective functions, has been implicated in acute lung injury (ALI) mitigation. But research on the mechanism of HO-1 in macrophage polarization via PMVEC exosomes in sepsis-induced lung injury is lacking.

METHODS

To investigate the role of HO-1 in the interaction between endothelial cells and macrophages, HO-1 knockout mouse model were established. Exosomes from PMVECs were isolated, and differential expression of microRNA (miRNA) was determined by sequencing. An in vitro co-culture system involving Murine Alveolar Macrophage Cell Line (MH-S cells) and HO-1/ PMVECs-derived exosomes (HP-exos) was used to investigate the underlying mechanisms. To further verify the involvement of HO-1 in intercellular communication through exosomal miRNA in vivo, the level of pulmonary inflammation was evaluated, and the polarization of pulmonary macrophages was analyzed.

RESULTS

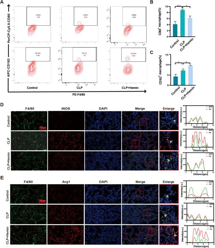
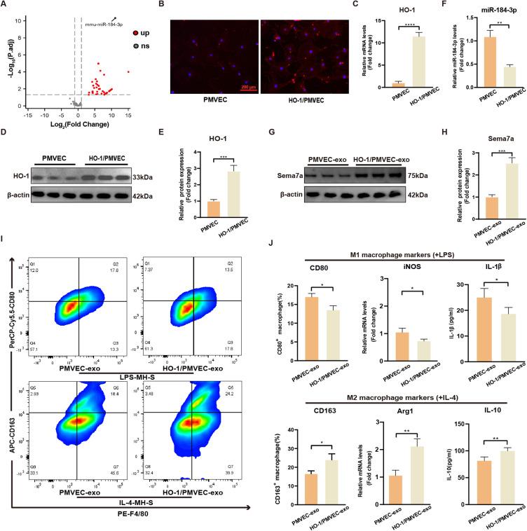
The results showed that miR-184-3p was significantly downregulated in HP-exos, and supplementation of miR-184-3p enhanced the polarization of M1 macrophages, thus intensifying lung inflammation. HO-1 regulates the polarization of macrophages by regulating endothelial exosomes. Overexpression of HO-1 downregulates miR-184-3p, which negatively regulates Semaphorin 7A (Sema7a), which attenuated M1 type macrophages (M1) polarization and augmented M2 type macrophages (M2) polarization, thereby partially mitigating lung injury and inflammation.

CONCLUSION

Collectively, we elucidated a novel potential therapeutic mechanism that HO-1 alleviate inflammation by modulating the M1/M2 ratio in sepsis-induced ALI by regulating miR-184-3p/Sema7a expression.

摘要

引言

肺微血管内皮细胞(PMVECs)在脓毒症诱导的肺损伤发病机制中具有显著作用。源自PMVECs的外泌体促进多种细胞类型之间的细胞间通讯,尤其是与巨噬细胞的相互作用。血红素加氧酶-1(HO-1)是一种具有固有保护功能的早期应激反应酶,与减轻急性肺损伤(ALI)有关。但缺乏关于脓毒症诱导的肺损伤中HO-1通过PMVEC外泌体调节巨噬细胞极化机制的研究。

方法

为研究HO-1在内皮细胞与巨噬细胞相互作用中的作用,建立了HO-1基因敲除小鼠模型。分离PMVECs的外泌体,通过测序确定微小RNA(miRNA)的差异表达。使用包含小鼠肺泡巨噬细胞系(MH-S细胞)和HO-1/PMVECs来源的外泌体(HP-exos)的体外共培养系统来研究潜在机制。为进一步在体内验证HO-1通过外泌体miRNA参与细胞间通讯,评估肺部炎症水平,并分析肺巨噬细胞的极化情况。

结果

结果显示,miR-184-3p在HP-exos中显著下调,补充miR-184-3p可增强M1巨噬细胞的极化,从而加剧肺部炎症。HO-1通过调节内皮外泌体来调节巨噬细胞的极化。HO-1的过表达下调miR-184-3p,miR-184-3p负向调节信号素7A(Sema7a),这减弱了M1型巨噬细胞(M1)的极化并增强了M2型巨噬细胞(M2)的极化,从而部分减轻肺损伤和炎症。

结论

总体而言,我们阐明了一种新的潜在治疗机制,即HO-1通过调节miR-184-3p/Sema7a表达来调节脓毒症诱导的ALI中的M1/M2比例,从而减轻炎症。

https://cdn.ncbi.nlm.nih.gov/pmc/blobs/6ec7/12013636/9d9cac40d042/IJN-20-5039-g0001.jpg

文献AI研究员

20分钟写一篇综述,助力文献阅读效率提升50倍。

立即体验

用中文搜PubMed

大模型驱动的PubMed中文搜索引擎

马上搜索

文档翻译

学术文献翻译模型,支持多种主流文档格式。

立即体验