Suppr超能文献

肠道微生物群通过扰乱胆汁酸代谢来调节生酮饮食诱导的高酮血症中的肝脏生酮作用和脂质积累。

Gut microbiota regulates hepatic ketogenesis and lipid accumulation in ketogenic diet-induced hyperketonemia by disrupting bile acid metabolism.

作者信息

Luo Zhengzhong, Huang Yixin, Yong Kang, Wu Dan, Zheng Linfeng, Yao Xueping, Shen Liuhong, Yu Shumin, Wang Baoning, Cao Suizhong

机构信息

College of Veterinary Medicine, Sichuan Agricultural University, Chengdu, China.

Key Laboratory of Animal Disease and Human Health of Sichuan Province, Chengdu, China.

出版信息

Gut Microbes. 2025 Dec;17(1):2496437. doi: 10.1080/19490976.2025.2496437. Epub 2025 Apr 23.

Abstract

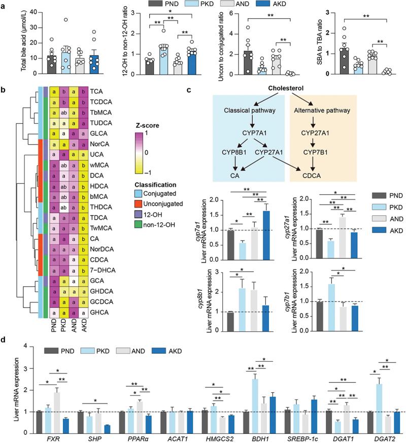
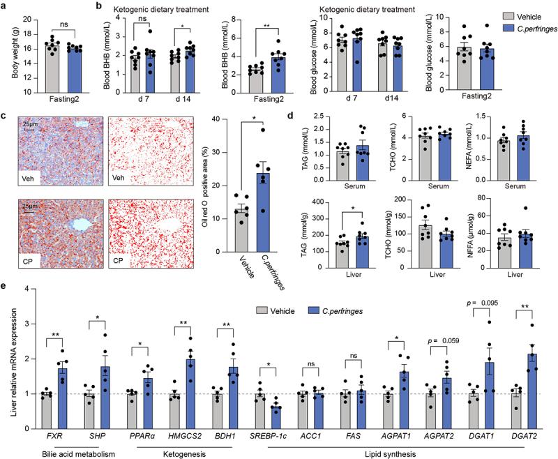
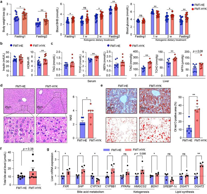
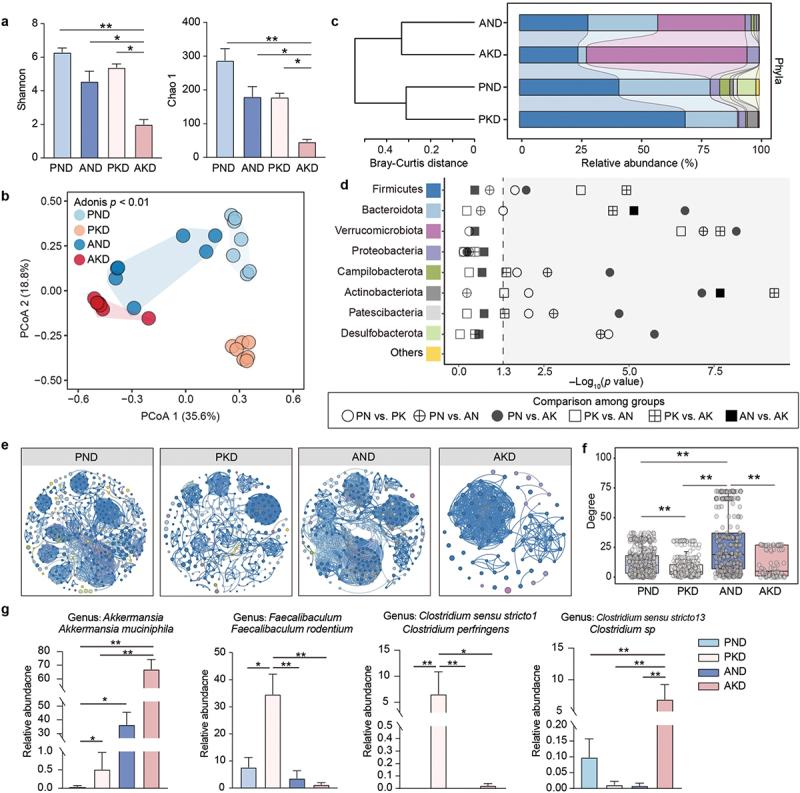
The ketogenic diet (KD) induces prolonged hyperketonemia, characterized by elevated circulating level of β-hydroxybutyrate. However, the KD can negatively affect host metabolic health by altering the gut microbial community. Despite this, the regulatory effect of the gut microbiota on hepatic ketogenesis and triacylglycerol (TAG) accumulation during a KD remains poorly understood. Here, we hypothesized that the commensal bacterium regulates hepatic lipid metabolism in association with KD-induced hyperketonemia. The KD disrupts the remodeling of the gut microbiota following antibiotic-induced depletion. The capacity for ketogenesis and the severity of TAG accumulation in the liver closely correlated with changes in the gut microbial composition and the up-regulation of hepatic farnesoid X receptor (), peroxisome proliferator-activated receptor alpha (), and diacylglycerol O-acyltransferase 2 (), which were modulated by bile acid metabolism through the gut-liver axis. The commensal bacterium type A is particularly implicated in prolonged hyperketonemia, exacerbating hepatic ketogenesis and steatosis by disrupting secondary bile acid metabolism. The increased conversion of deoxycholic acid to 12-ketolithocholic acid represents a critical microbial pathway during colonization. These findings illuminate the adverse effects of the gut microbiota on hepatic adaptation to a KD and highlight the regulatory role of in ketonic states.

摘要

生酮饮食(KD)会引发长时间的高酮血症,其特征是循环中的β-羟基丁酸水平升高。然而,KD会通过改变肠道微生物群落对宿主代谢健康产生负面影响。尽管如此,在KD期间,肠道微生物群对肝脏生酮作用和三酰甘油(TAG)积累的调节作用仍知之甚少。在此,我们假设共生细菌与KD诱导的高酮血症相关联,调节肝脏脂质代谢。抗生素诱导的肠道微生物群耗竭后,KD会破坏其重塑。肝脏中的生酮能力和TAG积累的严重程度与肠道微生物组成的变化以及肝脏法尼醇X受体()、过氧化物酶体增殖物激活受体α()和二酰甘油O-酰基转移酶2()的上调密切相关,这些通过肠-肝轴的胆汁酸代谢进行调节。共生A型细菌尤其与长时间的高酮血症有关,通过破坏次级胆汁酸代谢加剧肝脏生酮作用和脂肪变性。脱氧胆酸向12-酮石胆酸的转化增加是定植过程中的关键微生物途径。这些发现阐明了肠道微生物群对肝脏适应KD的不利影响,并突出了在酮症状态下的调节作用。

https://cdn.ncbi.nlm.nih.gov/pmc/blobs/cee5/12026136/32ef72c5cf6c/KGMI_A_2496437_F0001_OC.jpg

文献AI研究员

20分钟写一篇综述,助力文献阅读效率提升50倍。

立即体验

用中文搜PubMed

大模型驱动的PubMed中文搜索引擎

马上搜索

文档翻译

学术文献翻译模型,支持多种主流文档格式。

立即体验