Suppr超能文献

确定溶酶体衍生的N端α-突触核蛋白截短体纤维形成中的必需带电残基。

Defining essential charged residues in fibril formation of a lysosomal derived N-terminal α-synuclein truncation.

作者信息

McGlinchey Ryan P, Ramos Sashary, Dimitriadis Emilios K, Wilson C Blake, Lee Jennifer C

机构信息

Laboratory of Protein Conformation and Dynamics, Biochemistry and Biophysics Center, National Heart, Lung, and Blood Institute, National Institutes of Health, Bethesda, MD, USA.

Biomedical Engineering and Physical Science Shared Resource Program, National Institute of Biomedical Imaging and Bioengineering, National Institutes of Health, Bethesda, MD, USA.

出版信息

Nat Commun. 2025 Apr 23;16(1):3825. doi: 10.1038/s41467-025-58899-9.

Abstract

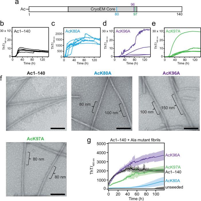
N- and C-terminal α-synuclein (α-syn) truncations are prevalent in Parkinson's disease. Effects of the N- and C-terminal residues on α-syn aggregation and fibril propagation are distinct, where the N-terminus dictates fibril structure. Here, the majority of α-syn truncations are assigned by intact mass spectrometry to lysosomal activity. To delineate essential charged residues in fibril formation, we selected an N-terminal truncation (66-140) that is generated solely from soluble α-syn by asparagine endopeptidase. Ala-substitutions at K80 and E83 impact aggregation kinetics, revealing their vital roles in defining fibril polymorphism. K80, E83, and K97 are identified to be critical for fibril elongation. Based on solid-state NMR, mutational and Raman studies, and molecular dynamics simulations, a E83-K97 salt bridge is proposed. Finally, participation of C-terminal Lys residues in the full-length α-syn fibril assembly process is also shown, highlighting that individual residues can be targeted for therapeutic intervention.

摘要

N 端和 C 端α-突触核蛋白(α-syn)截短体在帕金森病中普遍存在。N 端和 C 端残基对α-syn 聚集和纤维传播的影响是不同的,其中 N 端决定纤维结构。在这里,大多数α-syn 截短体通过完整质量光谱法归因于溶酶体活性。为了确定纤维形成中必需的带电残基,我们选择了一种 N 端截短体(66-140),它仅由天冬酰胺内肽酶从可溶性α-syn 产生。K80 和 E83 处的丙氨酸取代影响聚集动力学,揭示了它们在定义纤维多态性中的重要作用。K80、E83 和 K97 被确定对纤维伸长至关重要。基于固态核磁共振、突变和拉曼研究以及分子动力学模拟,提出了一个 E83-K97 盐桥。最后,还展示了 C 端赖氨酸残基在全长α-syn 纤维组装过程中的参与,突出了可以针对单个残基进行治疗干预。

https://cdn.ncbi.nlm.nih.gov/pmc/blobs/9bd1/12019160/efc8ab947217/41467_2025_58899_Fig1_HTML.jpg

文献AI研究员

20分钟写一篇综述,助力文献阅读效率提升50倍。

立即体验

用中文搜PubMed

大模型驱动的PubMed中文搜索引擎

马上搜索

文档翻译

学术文献翻译模型,支持多种主流文档格式。

立即体验