Suppr超能文献

边缘区心肌细胞和巨噬细胞调节细胞外基质重塑,以促进心脏再生过程中的心肌细胞突起。

Border-zone cardiomyocytes and macrophages regulate extracellular matrix remodeling to promote cardiomyocyte protrusion during cardiac regeneration.

作者信息

Constanty Florian, Wu Bailin, Wei Ke-Hsuan, Lin I-Ting, Dallmann Julia, Guenther Stefan, Lautenschlaeger Till, Priya Rashmi, Lai Shih-Lei, Stainier Didier Y R, Beisaw Arica

机构信息

Mechanisms of Cardiac Regeneration and Repair Lab, Institute of Experimental Cardiology, Heidelberg University, Heidelberg, Germany.

Helmholtz-Institute for Translational AngioCardioScience (HI-TAC) of the Max Delbrück Center for Molecular Medicine in the Helmholtz Association (MDC) at Heidelberg University, Heidelberg, Germany.

出版信息

Nat Commun. 2025 Apr 23;16(1):3823. doi: 10.1038/s41467-025-59169-4.

Abstract

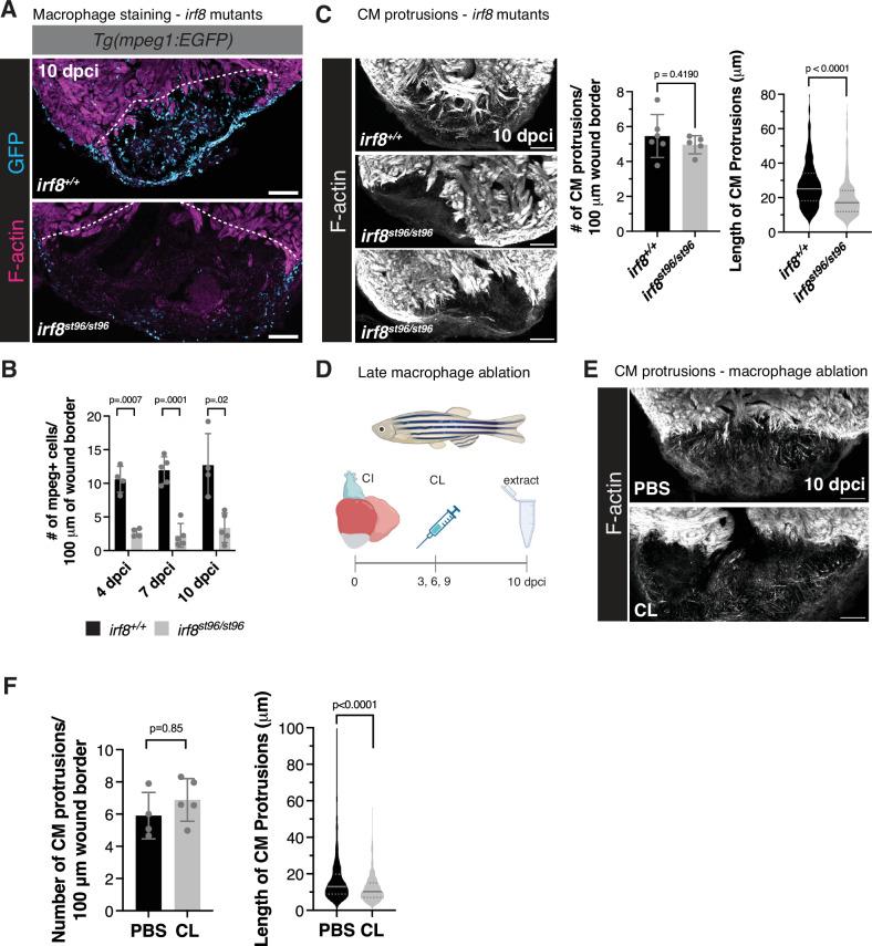
Despite numerous advances in our understanding of zebrafish cardiac regeneration, an aspect that remains less studied is how regenerating cardiomyocytes invade and replace the collagen-containing injured tissue. Here, we provide an in-depth analysis of the process of cardiomyocyte invasion. We observe close interactions between protruding border-zone cardiomyocytes and macrophages, and show that macrophages are essential for extracellular matrix remodeling at the wound border zone and cardiomyocyte protrusion into the injured area. Single-cell RNA-sequencing reveals the expression of mmp14b, encoding a membrane-anchored matrix metalloproteinase, in several cell types at the border zone. Genetic mmp14b mutation leads to decreased macrophage recruitment, collagen degradation, and subsequent cardiomyocyte protrusion into injured tissue. Furthermore, cardiomyocyte-specific overexpression of mmp14b is sufficient to enhance cardiomyocyte invasion into the injured tissue and along the apical surface of the wound. Altogether, our data provide important insights into the mechanisms underlying cardiomyocyte invasion of the collagen-containing injured tissue during cardiac regeneration.

摘要

尽管我们对斑马鱼心脏再生的理解有了诸多进展,但一个研究较少的方面是再生心肌细胞如何侵入并取代含胶原蛋白的受损组织。在此,我们对心肌细胞侵入过程进行了深入分析。我们观察到突出的边界区心肌细胞与巨噬细胞之间存在密切相互作用,并表明巨噬细胞对于伤口边界区的细胞外基质重塑以及心肌细胞向受损区域的突出至关重要。单细胞RNA测序揭示了在边界区的几种细胞类型中编码膜锚定基质金属蛋白酶的mmp14b的表达。mmp14b基因的突变导致巨噬细胞募集减少、胶原蛋白降解减少,以及随后心肌细胞向受损组织的突出减少。此外,心肌细胞特异性过表达mmp14b足以增强心肌细胞向受损组织以及沿着伤口顶端表面的侵入。总之,我们的数据为心脏再生过程中含胶原蛋白的受损组织中心肌细胞侵入的潜在机制提供了重要见解。

https://cdn.ncbi.nlm.nih.gov/pmc/blobs/4771/12019606/82da57a78162/41467_2025_59169_Fig1_HTML.jpg

文献AI研究员

20分钟写一篇综述,助力文献阅读效率提升50倍。

立即体验

用中文搜PubMed

大模型驱动的PubMed中文搜索引擎

马上搜索

文档翻译

学术文献翻译模型,支持多种主流文档格式。

立即体验