Suppr超能文献

基于多功能中药活性成分的硒纳米颗粒增强对神经元铁死亡的抑制及对小胶质细胞极化的调节作用以治疗脊髓损伤

Enhanced inhibition of neuronal ferroptosis and regulation of microglial polarization with multifunctional traditional Chinese medicine active ingredients-based selenium nanoparticles for treating spinal cord injury.

作者信息

Mai Luoqi, Liu Jinggong, Wu Huimei, Wang Hongshen, Lin Zhidong, Rao Siyuan, Sun Wenxi, Tan Aowei, Lin Yongpeng, Chen Bolai

机构信息

Guangzhou University of Chinese Medicine, Guangzhou, 510120, China.

State Key Laboratory of Traditional Chinese Medicine Syndrome, The Second Clinical Medical College of Guangzhou University of Chinese Medicine, Guangzhou, 510120, China.

出版信息

Mater Today Bio. 2025 Apr 10;32:101758. doi: 10.1016/j.mtbio.2025.101758. eCollection 2025 Jun.

Abstract

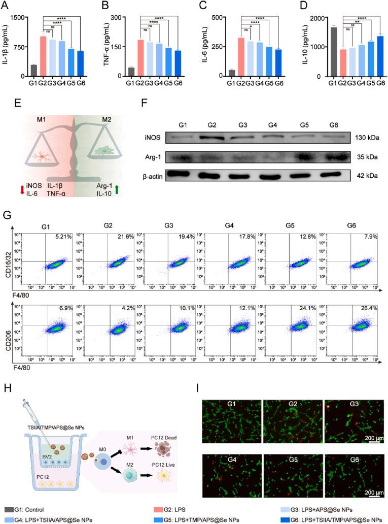
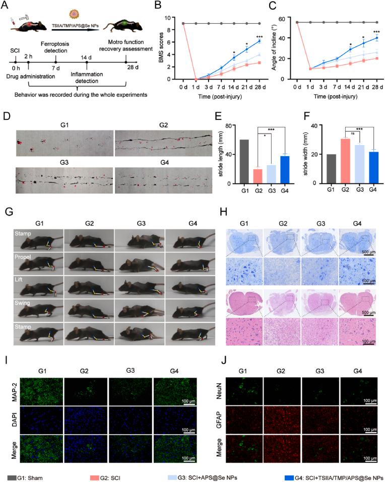
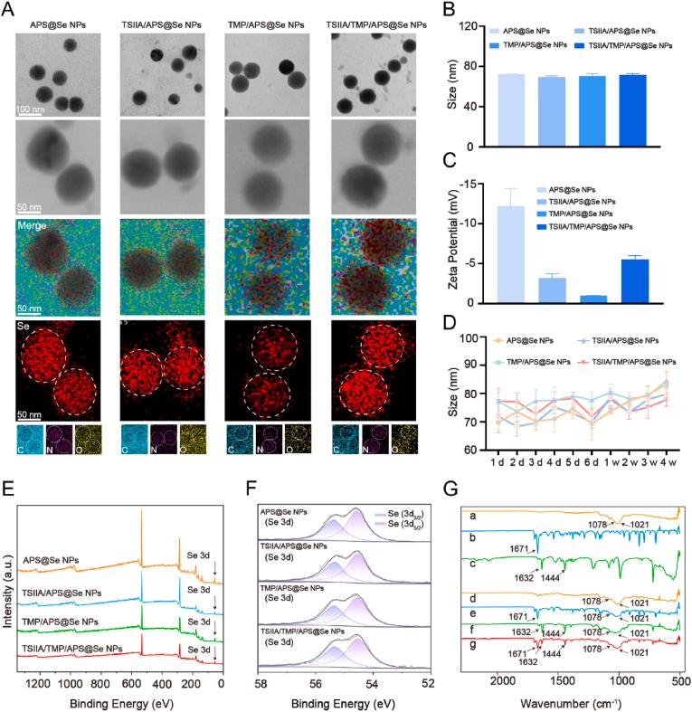
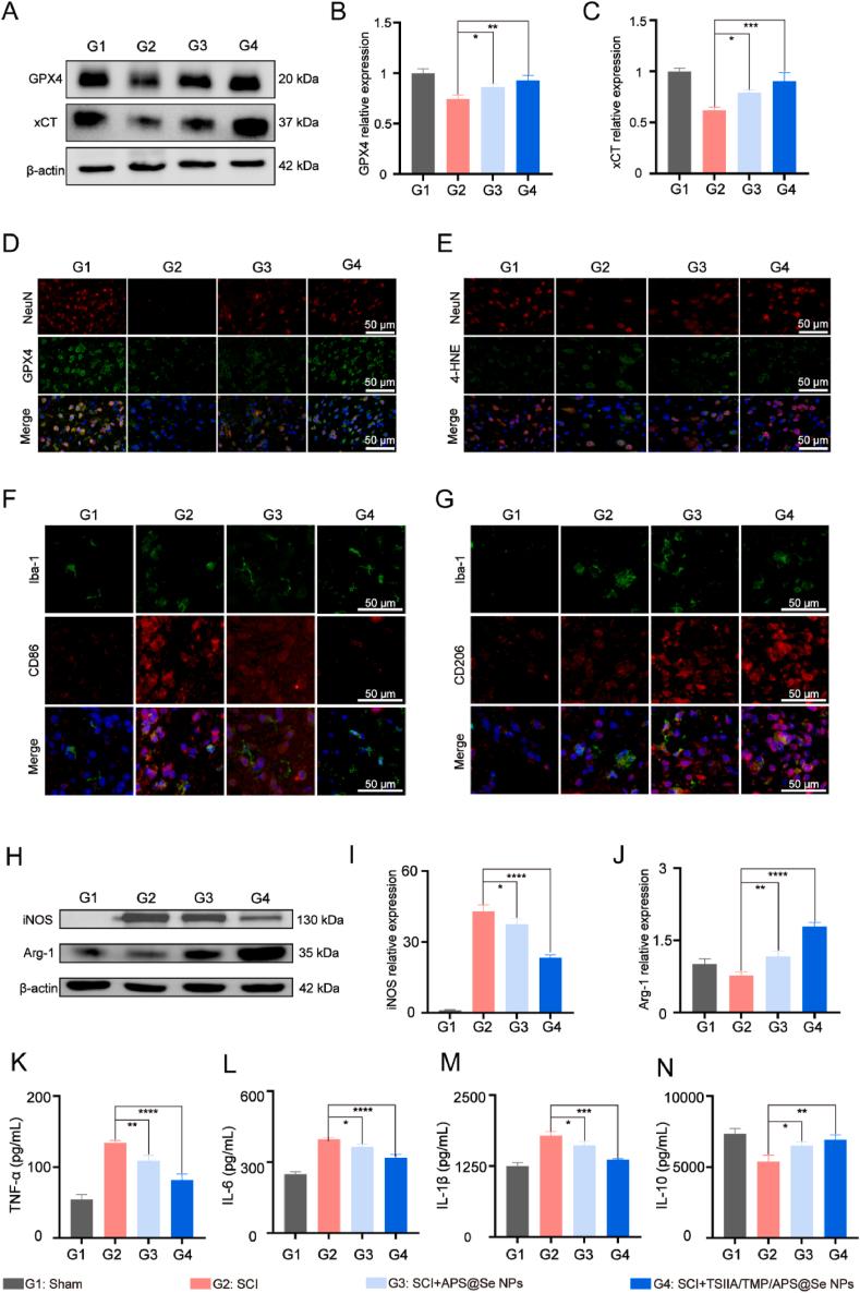
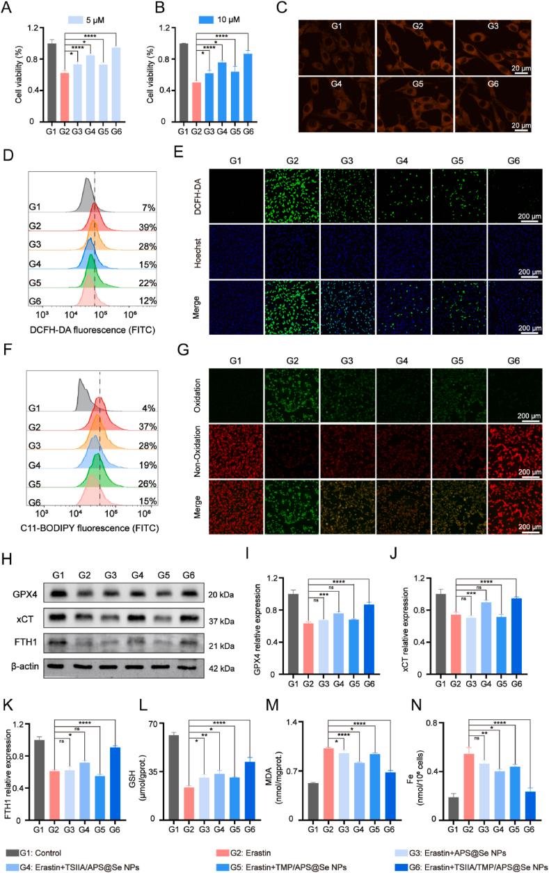
Spinal cord injury (SCI) is a devastating condition that results in the loss of sensory and motor functions. The complex pathogenesis of SCI contributes to the limited availability of effective therapies. Two major factors exacerbating secondary injury in SCI are neuronal ferroptosis and microglial inflammatory polarization. Tanshinone IIA (TSIIA) has demonstrated a significant anti-ferroptosis effect by inhibiting lipid peroxidation, while tetramethylpyrazine (TMP) exhibits remarkable anti-inflammatory properties by promoting the shift of microglial polarization from the M1 to the M2 phenotype. However, most drugs currently under development primarily target a single aspect of this multifaceted condition, which is insufficient for comprehensive treatment. Selenium nanoparticles have emerged as a promising therapeutic strategy due to their ability to encapsulate various agents, effectively targeting diverse pathophysiological mechanisms while offering favorable water solubility and low toxicity. In this study, we developed a novel nanocarrier functionalized with astragalus polysaccharide (APS) and loaded with TSIIA and TMP. Results from both and studies indicate that TSIIA/TMP/APS@Se NPs possess anti-ferroptosis properties and can regulate microglial polarization, potentially enhancing functional recovery following SCI. In summary, this study presents a promising alternative strategy for treating SCI, highlighting its significant potential for future clinical applications.

摘要

脊髓损伤(SCI)是一种导致感觉和运动功能丧失的毁灭性疾病。SCI复杂的发病机制导致有效治疗方法有限。加剧SCI继发性损伤的两个主要因素是神经元铁死亡和小胶质细胞炎症极化。丹参酮IIA(TSIIA)通过抑制脂质过氧化表现出显著的抗铁死亡作用,而川芎嗪(TMP)通过促进小胶质细胞极化从M1表型向M2表型转变表现出显著的抗炎特性。然而,目前正在研发的大多数药物主要针对这种多方面疾病的单一方面,这对于综合治疗来说是不够的。硒纳米颗粒因其能够包封各种药物,有效靶向多种病理生理机制,同时具有良好的水溶性和低毒性,已成为一种有前景的治疗策略。在本研究中,我们开发了一种用黄芪多糖(APS)功能化并负载TSIIA和TMP的新型纳米载体。体内和体外研究结果均表明,TSIIA/TMP/APS@Se纳米颗粒具有抗铁死亡特性,可调节小胶质细胞极化,可能增强SCI后的功能恢复。总之,本研究提出了一种有前景的治疗SCI的替代策略,突出了其在未来临床应用中的巨大潜力。

https://cdn.ncbi.nlm.nih.gov/pmc/blobs/ae12/12017924/1cb7de9de696/ga1.jpg

文献AI研究员

20分钟写一篇综述,助力文献阅读效率提升50倍。

立即体验

用中文搜PubMed

大模型驱动的PubMed中文搜索引擎

马上搜索

文档翻译

学术文献翻译模型,支持多种主流文档格式。

立即体验