Suppr超能文献

以及在双物种模型中:对种群分布、抗生素敏感性和毒力的见解。

and in dual-species models: Insights into population distribution, antibiotic susceptibility, and virulence.

作者信息

Alcàcer-Almansa Júlia, Blanco-Cabra Núria, Torrents Eduard

机构信息

Bacterial Infections and Antimicrobial Therapies Group, Institute for Bioengineering of Catalonia (IBEC), The Barcelona Institute of Science and Technology (BIST), Barcelona, Spain.

Microbiology Section, Department of Genetics, Microbiology and Statistics, Faculty of Biology, University of Barcelona, Barcelona, Spain.

出版信息

Virulence. 2025 Dec;16(1):2494039. doi: 10.1080/21505594.2025.2494039. Epub 2025 Apr 24.

Abstract

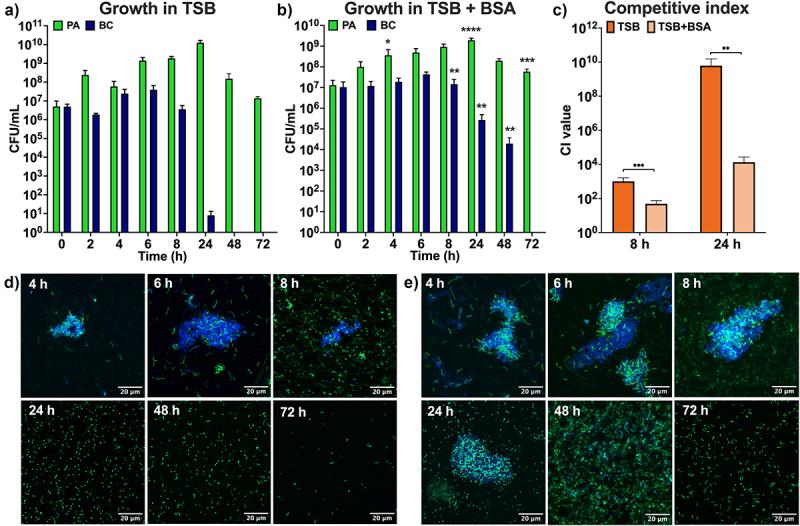
Multispecies biofilms are communities composed of different microorganisms embedded in an auto-synthesized polymeric matrix. and are two multidrug-resistant and biofilm-forming opportunistic pathogens often found in the lungs of people living with cystic fibrosis. In this context, planktonic, static, and dynamic biofilms and models of both species were optimized in this work to understand their population dynamics, disposition, virulence, and antibiotic susceptibility. From the coculture models optimized in this work, we determined that grows in a clustered, aggregative manner at the bottom layers of biofilms, in close contact with , that tends to occupy the top layers. Their coexistence increases virulence-related gene expression in both species at early stages of coinfection and in models, while there was a general downregulation of virulence-related genes after longer coexistence periods as they eventually reach a non-competitive stage during chronic infections. When evaluating antimicrobial susceptibility, a decrease of antimicrobial tolerance was observed in both species when co-cultured. These findings shed light on the differential behavior of and in dual-species systems, stressing the relevance of multispecies studies in the clinical context.

摘要

多物种生物膜是由嵌入自合成聚合物基质中的不同微生物组成的群落。铜绿假单胞菌和金黄色葡萄球菌是两种具有多重耐药性且能形成生物膜的机会致病菌,常存在于囊性纤维化患者的肺部。在此背景下,本研究优化了这两种细菌的浮游菌、静态生物膜和动态生物膜模型,以了解它们的种群动态、分布、毒力和抗生素敏感性。通过本研究优化的共培养模型,我们确定铜绿假单胞菌以聚集的方式生长在生物膜的底层,与倾向于占据顶层的金黄色葡萄球菌紧密接触。它们的共存会在共感染早期阶段和金黄色葡萄球菌模型中增加两种细菌中与毒力相关基因的表达,而在更长的共存期后,随着它们最终在慢性感染期间达到非竞争阶段,与毒力相关的基因普遍下调。在评估抗菌药敏性时,共培养时两种细菌的抗菌耐受性均降低。这些发现揭示了铜绿假单胞菌和金黄色葡萄球菌在双物种系统中的不同行为,强调了多物种研究在临床背景下的相关性。

https://cdn.ncbi.nlm.nih.gov/pmc/blobs/838a/12036490/47d45bb5c0f4/KVIR_A_2494039_F0001_OC.jpg

文献AI研究员

20分钟写一篇综述,助力文献阅读效率提升50倍。

立即体验

用中文搜PubMed

大模型驱动的PubMed中文搜索引擎

马上搜索

文档翻译

学术文献翻译模型,支持多种主流文档格式。

立即体验