Suppr超能文献

巨噬细胞中的RAS-p110α信号传导是有效炎症反应和炎症消退所必需的。

RAS-p110α signalling in macrophages is required for effective inflammatory response and resolution of inflammation.

作者信息

Rosell Alejandro, Krygowska Agata Adelajda, Alcón Pérez Marta, Cuesta Cristina, Voisin Mathieu-Benoit, de Paz Juan, Sanz-Fraile Héctor, Rajeeve Vinothini, Carreras-González Ana, Berral-González Alberto, Swinyard Ottilie, Gabandé-Rodríguez Enrique, Downward Julian, Alcaraz Jordi, Anguita Juan, García-Macías Carmen, De Las Rivas Javier, Cutillas Pedro R, Castellano Sanchez Esther

机构信息

Tumour-Stroma Signalling Lab., Centro de Investigación del Cáncer, Instituto de Biología Molecular y Celular del Cáncer, Consejo Superior de Investigaciones Científicas (CSIC)-Universidad de Salamanca, Campus Miguel de Unamuno, Salamanca, Spain.

Centre for Cancer and Inflammation, Barts Cancer Institute, Queen Mary University of London, London, United Kingdom.

出版信息

Elife. 2025 Apr 24;13:RP94590. doi: 10.7554/eLife.94590.

Abstract

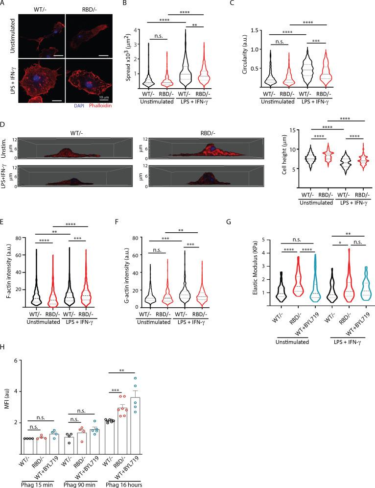
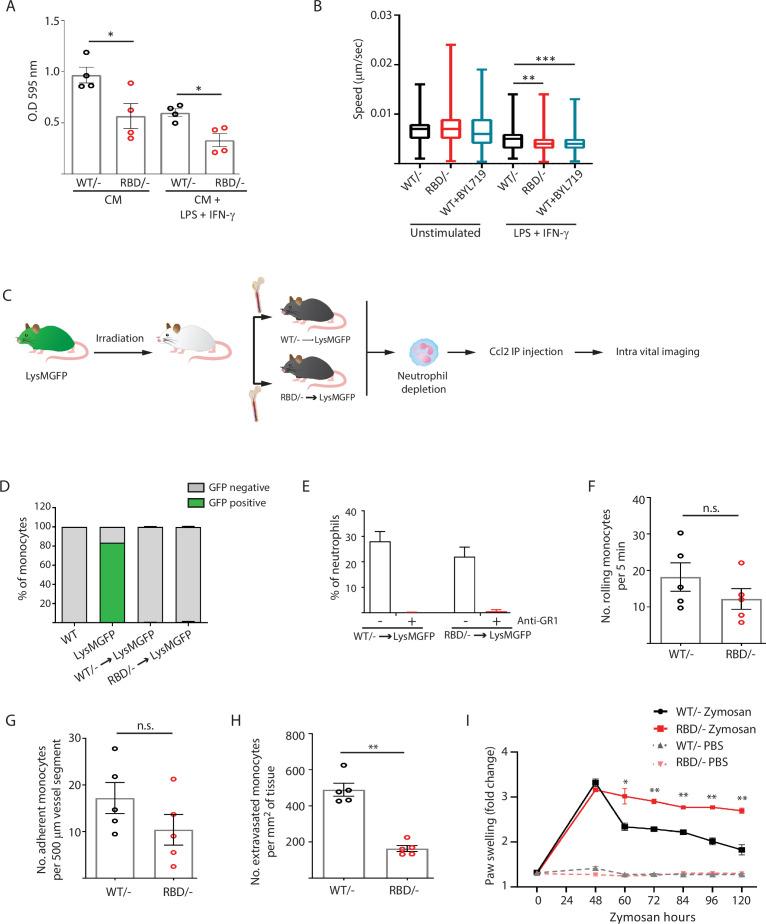
Macrophages are crucial in the body's inflammatory response, with tightly regulated functions for optimal immune system performance. Our study reveals that the RAS-p110α signalling pathway, known for its involvement in various biological processes and tumourigenesis, regulates two vital aspects of the inflammatory response in macrophages: the initial monocyte movement and later-stage lysosomal function. Disrupting this pathway, either in a mouse model or through drug intervention, hampers the inflammatory response, leading to delayed resolution and the development of more severe acute inflammatory reactions in live models. This discovery uncovers a previously unknown role of the p110α isoform in immune regulation within macrophages, offering insight into the complex mechanisms governing their function during inflammation and opening new avenues for modulating inflammatory responses.

摘要

巨噬细胞在机体的炎症反应中至关重要,其功能受到严格调控以实现最佳免疫系统性能。我们的研究表明,以参与各种生物过程和肿瘤发生而闻名的RAS-p110α信号通路,调节巨噬细胞炎症反应的两个重要方面:初始单核细胞运动和后期溶酶体功能。在小鼠模型中或通过药物干预破坏该通路,会阻碍炎症反应,导致在活体模型中炎症消退延迟和更严重的急性炎症反应的发展。这一发现揭示了p110α亚型在巨噬细胞免疫调节中以前未知的作用,为了解炎症期间控制其功能的复杂机制提供了见解,并为调节炎症反应开辟了新途径。

https://cdn.ncbi.nlm.nih.gov/pmc/blobs/f578/12021417/36506dcb7bb6/elife-94590-fig1.jpg

文献AI研究员

20分钟写一篇综述,助力文献阅读效率提升50倍。

立即体验

用中文搜PubMed

大模型驱动的PubMed中文搜索引擎

马上搜索

文档翻译

学术文献翻译模型,支持多种主流文档格式。

立即体验