Suppr超能文献

成纤维细胞生长因子18(FGF18)在颞下颌关节退变小鼠模型中诱导软骨形成并产生抗骨关节炎作用。

FGF18 induces chondrogenesis and anti-osteoarthritic effects in a mouse model for TMJ degeneration.

作者信息

Gomes Velasque Gama Flavia, Casciani Christina, Dutra Eliane Hermes

机构信息

Department of Orthodontics, UConn Health, Farmington, Connecticut, United States of America.

出版信息

PLoS One. 2025 Apr 24;20(4):e0317816. doi: 10.1371/journal.pone.0317816. eCollection 2025.

Abstract

OBJECTIVE

Temporomandibular Joint Osteoarthritis (TMJ-OA) is a degenerative disease characterized by progressive loss of cartilage and subchondral bone sclerosis. Currently there are no effective treatments for TMJ-OA. FGF18 is a member of the fibroblast growth factor family with essential roles for chondrogenesis, selectively binding to FGFR3 receptor. Studies have reported FGF18 attenuates cartilage degradation. Whereas the anti-osteoarthritic effects of FGF18 in the articular cartilage are known, the effects of FGF18 in a TMJ fibrocartilage degeneration mouse model remain to be determined. The goal of this project was to determine the effects of intra-articular injections of FGF18 in a mouse model for TMJ degeneration.

METHOD

Prosthesis tubes were bonded at the left lower incisor of 6-week-old triple collagen transgenic mice (Col1a1XCol2a1XCol10a1), creating unilateral crossbite and degeneration of the TMJ fibrocartilage. Six weeks after placement of prosthesis tubes, experimental and control mice received intra-articular injections of rmFGF18 (5µg/week) or saline, respectively, for 3 weeks.

RESULTS

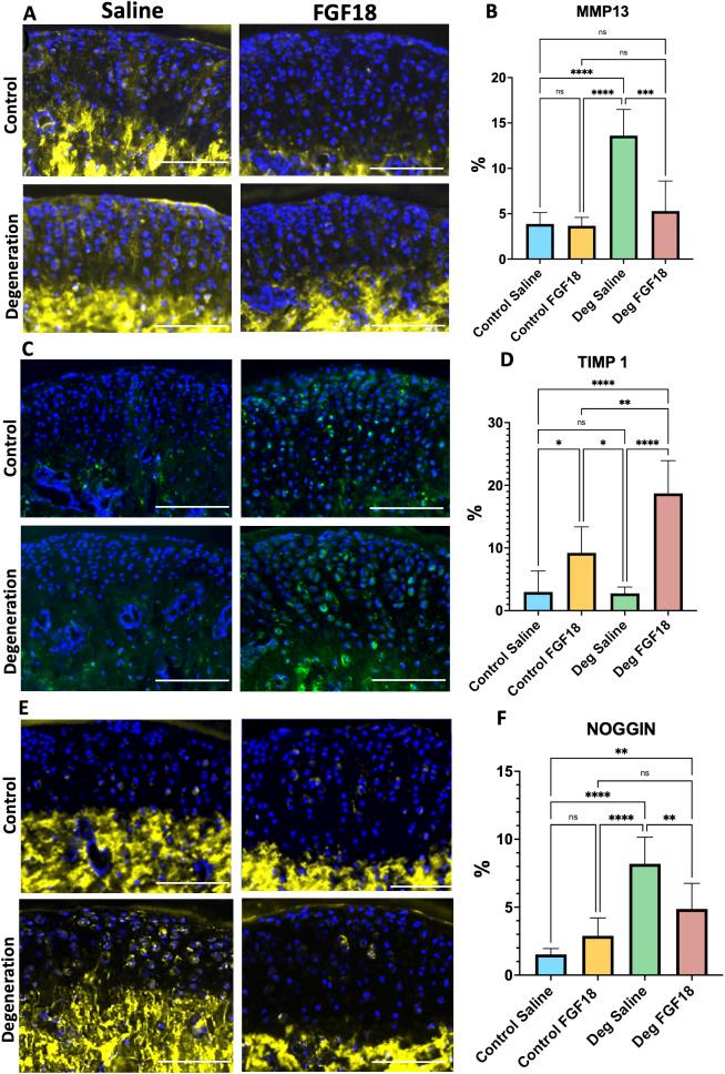
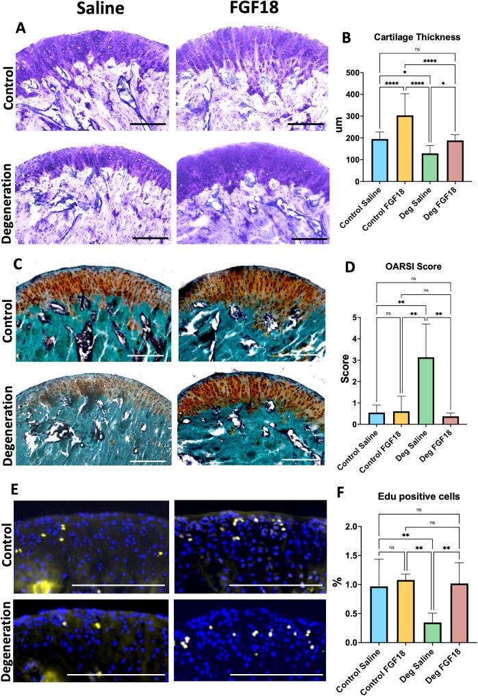
Mice receiving saline intra-articular injections presented with a thinner cartilage layer with decreased proteoglycan distribution and Edu positive cells (chondrocyte proliferation marker), while mice injected with rmFGF18 presented with significant increased fibrocartilage thickness, remarkable proteoglycan distribution and chondrocyte proliferation, suggesting healing of the induced degeneration. Furthermore, reversal of the TMJ degeneration achieved by rmFGF18 injection was accompanied by a substantial reduction in Noggin (antagonist of BMP signaling), increase in TIMP1 (inhibitor of metalloproteinases such as MMP13) and decrease in MMP13 expression.

CONCLUSION

Our results postulate FGF18 as a powerful growth factor for the healing of TMJ fibrocartilage.

摘要

目的

颞下颌关节骨关节炎(TMJ - OA)是一种以软骨进行性丧失和软骨下骨硬化为特征的退行性疾病。目前尚无针对TMJ - OA的有效治疗方法。FGF18是成纤维细胞生长因子家族的成员,对软骨形成起重要作用,可选择性地与FGFR3受体结合。有研究报道FGF18可减轻软骨降解。虽然FGF18在关节软骨中的抗骨关节炎作用已为人所知,但其在颞下颌关节纤维软骨退变小鼠模型中的作用仍有待确定。本项目的目的是确定关节内注射FGF18在颞下颌关节退变小鼠模型中的作用。

方法

在6周龄的三胶原转基因小鼠(Col1a1XCol2a1XCol10a1)的左下切牙处粘结假体管,造成单侧反咬合和颞下颌关节纤维软骨退变。放置假体管6周后,实验小鼠和对照小鼠分别接受关节内注射重组人FGF18(5µg/周)或生理盐水,持续3周。

结果

接受关节内注射生理盐水的小鼠软骨层变薄,蛋白聚糖分布减少,Edu阳性细胞(软骨细胞增殖标志物)减少,而注射重组人FGF18的小鼠纤维软骨厚度显著增加,蛋白聚糖分布明显改善,软骨细胞增殖增加,提示诱导的退变得到愈合。此外,注射重组人FGF18实现的颞下颌关节退变逆转伴随着Noggin(BMP信号拮抗剂)的大幅减少、TIMP1(如MMP13等金属蛋白酶抑制剂)的增加和MMP13表达的降低。

结论

我们的结果表明FGF18是颞下颌关节纤维软骨愈合的强大生长因子。

https://cdn.ncbi.nlm.nih.gov/pmc/blobs/21f4/12021239/0c1d25c3145e/pone.0317816.g001.jpg

文献AI研究员

20分钟写一篇综述,助力文献阅读效率提升50倍。

立即体验

用中文搜PubMed

大模型驱动的PubMed中文搜索引擎

马上搜索

文档翻译

学术文献翻译模型,支持多种主流文档格式。

立即体验