Suppr超能文献

环状POLA2通过miR-1224-5p/HMGA2轴促进乳腺癌的增殖、侵袭、迁移和上皮-间质转化。

circPOLA2 promotes proliferation, invasion, migration, and epithelial-mesenchymal transition in breast cancer via the miR-1224-5p/HMGA2 axis.

作者信息

Xu XinYan, Li Jie, Li RuiJuan, Tan YanFang, Lu ZhiBing

机构信息

Department of Oncology, Pingxiang People's Hospital, Pingxiang City, Jiangxi Province, PR China.

Department of Breast, Pingxiang People's Hospital, Pingxiang City, Jiangxi Province, PR China.

出版信息

Clinics (Sao Paulo). 2025 Apr 23;80:100653. doi: 10.1016/j.clinsp.2025.100653. eCollection 2025.

Abstract

OBJECTIVE

This study aimed to investigate the carcinogenic role of circPOLA2 in Breast Cancer (BC) and reveal its potential mechanism as a competitive endogenous RNA.

METHODS

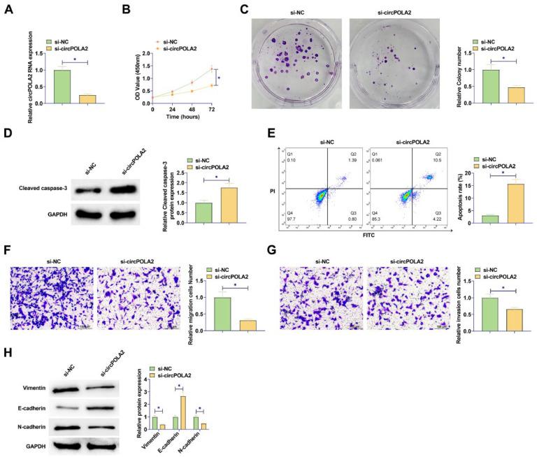
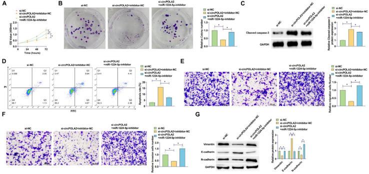
Differentially expressed circRNAs, miRNAs, and mRNAs in BC tissues and cell lines were screened and analyzed by RT-qPCR. The interaction among circPOLA2, miR-1224-5p, and HMGA2 was tested using dual luciferase reporter assay and RNA pull-down assay. Cell proliferation was detected by MTT and colony formation assay, apoptosis was detected by flow cytometry, migration, and invasion was detected by Transwell assay, and EMT-related proteins were detected by Western blot.

RESULTS

circPOLA2 and HMGA2 levels were elevated in BC, while miR-1224-5p level was reduced. Knocking down circPOLA2 decreased the expression of HMGA2 by elevating miR-1224-5p expression. Knocking down circPOLA2 or HMGA2 or elevating miR-1224-5p reduced the proliferative, migratory, invasive, and anti-apoptotic capacities of BC cells.

CONCLUSION

Knockdown of circPOLA2 inhibits BC cell proliferation, migration, and invasion and delays BC tumor progression by regulating the miR-1224-5p/HMGA2 axis, providing a new strategy and target for therapeutic intervention in BC.

摘要

目的

本研究旨在探讨环状POLA2在乳腺癌(BC)中的致癌作用,并揭示其作为竞争性内源性RNA的潜在机制。

方法

通过RT-qPCR筛选并分析BC组织和细胞系中差异表达的环状RNA、微小RNA(miRNA)和信使RNA(mRNA)。采用双荧光素酶报告基因检测和RNA下拉实验检测环状POLA2、miR-1224-5p和高迁移率族蛋白A2(HMGA2)之间的相互作用。通过MTT和集落形成实验检测细胞增殖,通过流式细胞术检测细胞凋亡,通过Transwell实验检测细胞迁移和侵袭,并通过蛋白质免疫印迹法检测上皮-间质转化(EMT)相关蛋白。

结果

BC中环状POLA2和HMGA2水平升高,而miR-1224-5p水平降低。敲低环状POLA2通过提高miR-1224-5p的表达降低了HMGA2的表达。敲低环状POLA2或HMGA2或提高miR-1224-5p可降低BC细胞的增殖、迁移、侵袭和抗凋亡能力。

结论

敲低环状POLA2可通过调节miR-1224-5p/HMGA2轴抑制BC细胞增殖、迁移和侵袭,并延缓BC肿瘤进展,为BC的治疗干预提供了新的策略和靶点。

https://cdn.ncbi.nlm.nih.gov/pmc/blobs/5125/12051506/5b8e435ecf23/gr1.jpg

文献AI研究员

20分钟写一篇综述,助力文献阅读效率提升50倍。

立即体验

用中文搜PubMed

大模型驱动的PubMed中文搜索引擎

马上搜索

文档翻译

学术文献翻译模型,支持多种主流文档格式。

立即体验