Suppr超能文献

全面的泛癌分析确定PLAG1是肿瘤免疫微环境的关键调节因子和预后生物标志物。

Comprehensive pan-cancer analysis identifies PLAG1 as a key regulator of tumor immune microenvironment and prognostic biomarker.

作者信息

Wu Ruicheng, Li Dengxiong, Zhang Shuxia, Wang Jie, Yu Qingxin, Feng Dechao, Han Ping

机构信息

Department of Urology, Institute of Urology, West China Hospital, Sichuan University, Chengdu, China.

Division of Surgery and Interventional Science, University College London, London, United Kingdom.

出版信息

Front Immunol. 2025 Apr 10;16:1572108. doi: 10.3389/fimmu.2025.1572108. eCollection 2025.

Abstract

BACKGROUND

The literature on the role of pleomorphic adenoma gene 1 (PLAG1) in malignant tumors is limited. This study aimed to perform pan-cancer analysis of PLAG1.

METHODS

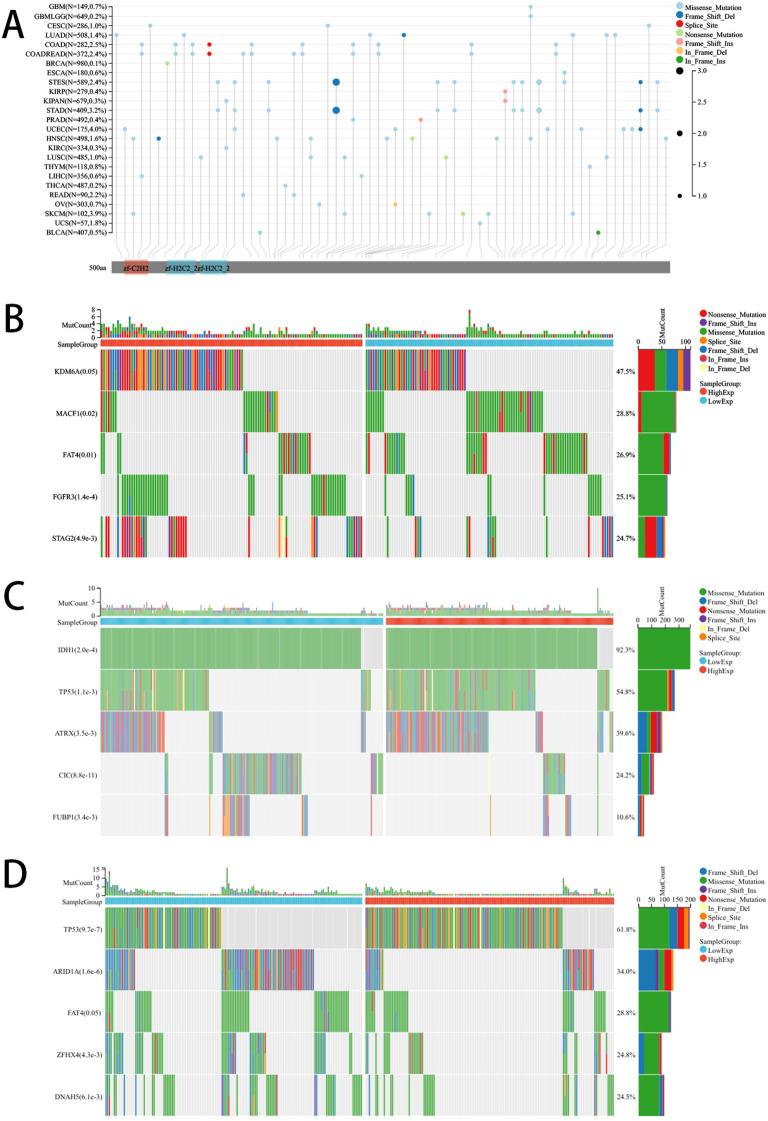
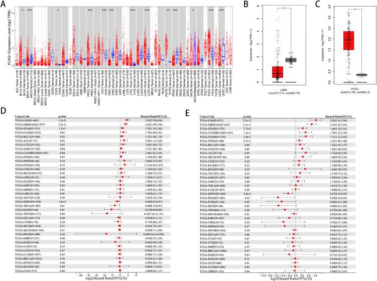
The expression of PLAG1 was analyzed by Human Protein Atlas (HPA). The differential expression and prognosis of PLAG1 were analyzed based on TCGA pan-cancer data. The relationship between PLAG1 expression and tumor heterogeneity, stemness and immune infiltration was investigated. The enrichment analysis and biological function of PLAG1 in bladder cancer were analyzed.

RESULTS

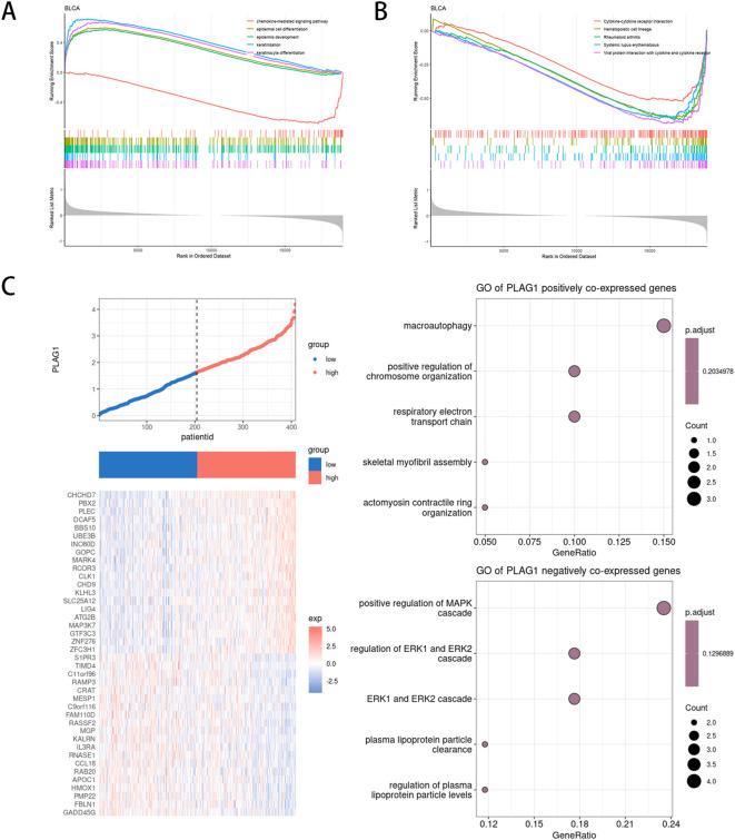
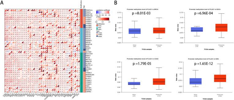
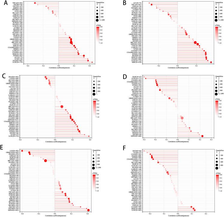
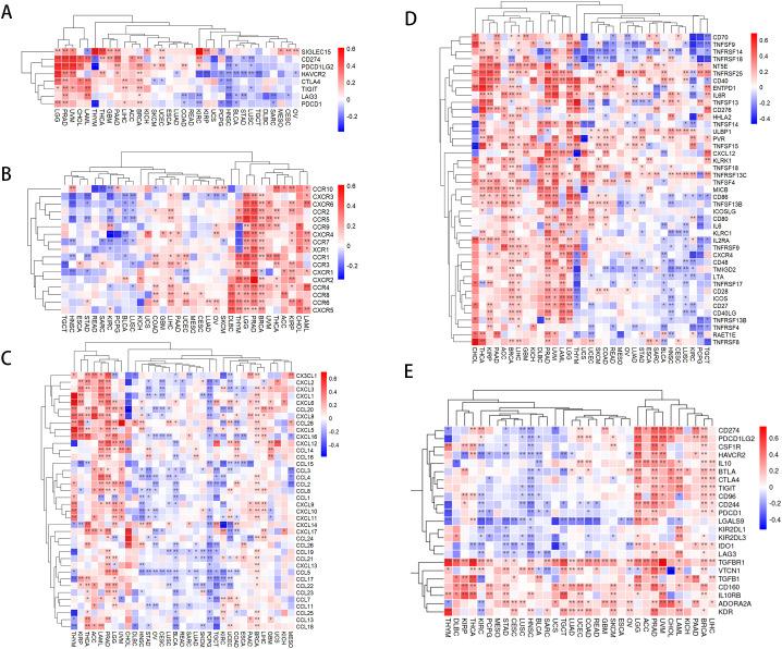
The expression of PLAG1 was increased in a variety of tumors and significantly correlated with the prognosis of patients. Their expression levels were associated with key immune checkpoint genes (CD274, HAVCR2), immune infiltration and immune stimulation factors (CD48, CD27). In bladder cancer, functional enrichment analysis indicated that PLAG1 was involved in epidermal related processes and immune pathways. PLAG1 gene expression reduction can significantly inhibit the proliferation of bladder cancer cells.

CONCLUSIONS

PLAG1 has the potential to be a prognostic marker and a potential therapeutic target for patients with malignant tumors.

摘要

背景

关于多形性腺瘤基因1(PLAG1)在恶性肿瘤中作用的文献有限。本研究旨在对PLAG1进行泛癌分析。

方法

通过人类蛋白质图谱(HPA)分析PLAG1的表达。基于TCGA泛癌数据,分析PLAG1的差异表达及预后情况。研究PLAG1表达与肿瘤异质性、干性和免疫浸润之间的关系。分析PLAG1在膀胱癌中的富集分析及生物学功能。

结果

PLAG1在多种肿瘤中表达增加,且与患者预后显著相关。其表达水平与关键免疫检查点基因(CD274、HAVCR2)、免疫浸润及免疫刺激因子(CD48、CD27)相关。在膀胱癌中,功能富集分析表明PLAG1参与表皮相关过程和免疫途径。PLAG1基因表达降低可显著抑制膀胱癌细胞增殖。

结论

PLAG1有潜力成为恶性肿瘤患者的预后标志物和潜在治疗靶点。

https://cdn.ncbi.nlm.nih.gov/pmc/blobs/1568/12018345/bebf68fad15d/fimmu-16-1572108-g001.jpg

文献AI研究员

20分钟写一篇综述,助力文献阅读效率提升50倍。

立即体验

用中文搜PubMed

大模型驱动的PubMed中文搜索引擎

马上搜索

文档翻译

学术文献翻译模型,支持多种主流文档格式。

立即体验