Suppr超能文献

血管周围脂肪细胞的脂肪生成由其在胸降主动脉中的解剖位置决定。

Perivascular Adipocytes' Adipogenesis Is Defined by Their Anatomical Location in the Descending Thoracic Aorta.

作者信息

Contreras G Andres, Rendon C Javier, Shadowens Alyssa, Chirivi Miguel, Salcedo-Tacuma David, Lauver D Adam, Watts Stephanie W

机构信息

Department of Large Animal Clinical Sciences, Michigan State University, East Lansing, MI 48824, USA.

Department of Biochemistry and Molecular Medicine, West Virginia University School of Medicine, 4 Medical Center Dr., Morgantown, WV 26506, USA.

出版信息

Cells. 2025 Apr 11;14(8):579. doi: 10.3390/cells14080579.

Abstract

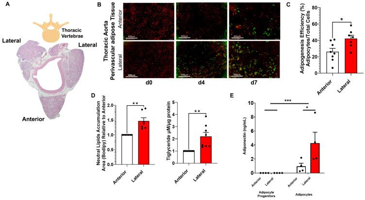
Cardiovascular diseases such as hypertension alter thoracic aorta structure. The role that the outer layer of the aorta, its perivascular adipose tissue (PVAT), plays in the pathogenesis of these alterations is poorly understood. In the descending thoracic aorta, PVAT is organized into three distinct strips: one located anterior to the aorta (AP) and two positioned laterally (LP). Genetic tracing indicates differences in the ontogeny of LP and AP, but the implications of these developmental differences and PVAT distribution on adipocyte development remain unknown. We hypothesize that the anatomical location of adipocyte progenitors influences their adipogenic potential and vasoactive functions. PVAT from LP and AP was collected from male SD rats at 10 wks of age (n = 7) to harvest adipocyte progenitors that were differentiated to adipocytes in adipogenic media. Adipogenesis was evaluated after induction and we performed next-generation RNA-seq on progenitors and adipocytes. We then employed Gene Set Enrichment Analysis for enrichment and network analyses. LP progenitors exhibited a 1.13-fold higher adipogenesis rate compared to those from AP. DEG analysis revealed LP had higher expression of adipogenic regulators and basal collagens and . When challenged with angiotensin-II, adipocyte progenitors from LP maintained their adipogenic capacity and adipocytes from the same site maintained their secretion of adiponectin at higher rates than AP cells. However, treatment with a Piezo1 mechanoreceptor agonist reduced LP's adipogenic capacity and diminished their adiponectin secretion. These findings highlight site-specific differences in adipogenic activity, extracellular matrix composition, and the secretion of the vasoactive adipokine adiponectin between the LP and AP PVAT strips of the thoracic aorta, suggesting potential functional distinctions in vascular health and disease.

摘要

高血压等心血管疾病会改变胸主动脉结构。主动脉外层及其血管周围脂肪组织(PVAT)在这些改变的发病机制中所起的作用尚不清楚。在胸降主动脉中,PVAT被组织成三个不同的条带:一个位于主动脉前方(AP),两个位于侧面(LP)。基因追踪表明LP和AP在个体发育上存在差异,但这些发育差异和PVAT分布对脂肪细胞发育的影响仍然未知。我们假设脂肪细胞祖细胞的解剖位置会影响其脂肪生成潜力和血管活性功能。从10周龄雄性SD大鼠(n = 7)收集LP和AP的PVAT,以收获在成脂培养基中分化为脂肪细胞的脂肪细胞祖细胞。诱导后评估脂肪生成,并对祖细胞和脂肪细胞进行下一代RNA测序。然后我们采用基因集富集分析进行富集和网络分析。与AP的祖细胞相比,LP祖细胞的脂肪生成率高1.13倍。差异基因分析显示LP中脂肪生成调节因子和基础胶原蛋白的表达较高。当用血管紧张素-II刺激时,LP的脂肪细胞祖细胞保持其脂肪生成能力,来自同一部位的脂肪细胞比AP细胞以更高的速率保持其脂联素分泌。然而,用Piezo1机械感受器激动剂处理会降低LP的脂肪生成能力并减少其脂联素分泌。这些发现突出了胸主动脉LP和AP PVAT条带之间在脂肪生成活性、细胞外基质组成以及血管活性脂肪因子脂联素分泌方面的位点特异性差异,表明在血管健康和疾病中可能存在功能差异。

https://cdn.ncbi.nlm.nih.gov/pmc/blobs/0233/12026431/4590ab079e33/cells-14-00579-g001.jpg

文献AI研究员

20分钟写一篇综述,助力文献阅读效率提升50倍。

立即体验

用中文搜PubMed

大模型驱动的PubMed中文搜索引擎

马上搜索

文档翻译

学术文献翻译模型,支持多种主流文档格式。

立即体验