Suppr超能文献

MAX失活会破坏MYC网络的调控,并在多个组织中诱发神经内分泌肿瘤。

MAX inactivation deregulates the MYC network and induces neuroendocrine neoplasia in multiple tissues.

作者信息

Freie Brian, Ibrahim Ali H, Carroll Patrick A, Bronson Roderick T, Augert Arnaud, MacPherson David, Eisenman Robert N

机构信息

Basic Sciences Division, Fred Hutchinson Cancer Center, Seattle, WA, USA.

Human Biology and Public Health Science Divisions, Fred Hutchinson Cancer Center, Seattle, WA, USA.

出版信息

Sci Adv. 2025 Apr 25;11(17):eadt3177. doi: 10.1126/sciadv.adt3177.

Abstract

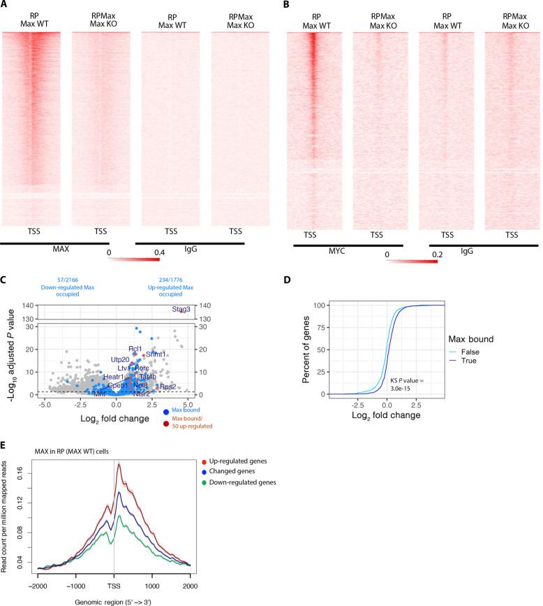
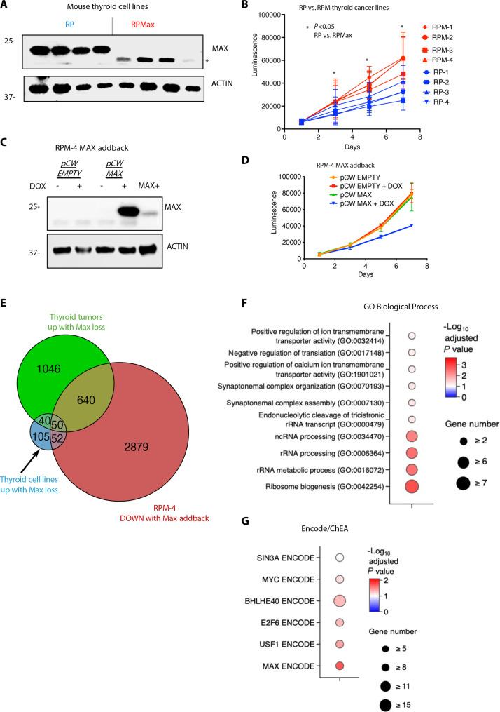
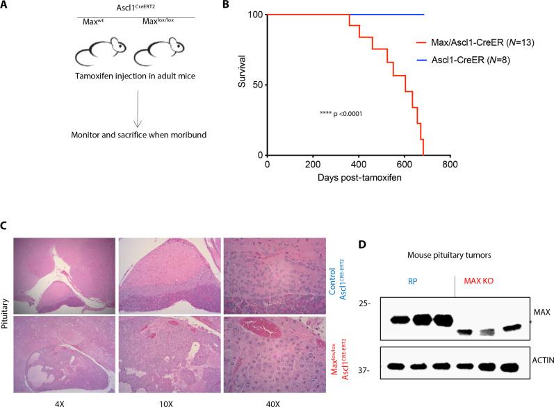
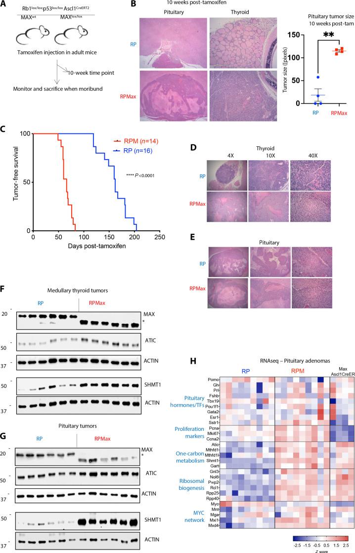
The MYC transcription factor requires MAX for DNA binding and widespread activation of gene expression in both normal and neoplastic cells. Inactivating mutations in are associated with a subset of neuroendocrine cancers including pheochromocytoma, pituitary adenoma, and small cell lung cancer. Neither the extent nor the mechanisms of MAX tumor suppression are well understood. Deleting across multiple mouse neuroendocrine tissues, we find that inactivation alone produces pituitary adenomas, while inactivation cooperates with / loss to accelerate medullary thyroid C cell and pituitary adenoma development. In the thyroid tumor cell lines, MAX loss triggers a marked shift in genomic occupancy by other members of the MYC network (MNT, MLX, MondoA) supporting metabolism, survival, and proliferation of neoplastic neuroendocrine cells. Our work reveals MAX as a broad suppressor of neuroendocrine tumorigenesis through its ability to maintain a balance of genomic occupancies among the diverse transcription factors in the MYC network.

摘要

MYC转录因子在正常细胞和肿瘤细胞中都需要MAX来结合DNA并广泛激活基因表达。MAX的失活突变与一部分神经内分泌癌有关,包括嗜铬细胞瘤、垂体腺瘤和小细胞肺癌。目前对MAX肿瘤抑制的程度和机制都了解得不太清楚。通过在多个小鼠神经内分泌组织中删除MAX,我们发现单独失活MAX会产生垂体腺瘤,而MAX失活与Men1/Wt1缺失协同作用会加速甲状腺髓样C细胞和垂体腺瘤的发展。在甲状腺肿瘤细胞系中,MAX缺失会引发MYC网络其他成员(MNT、MLX、MondoA)在基因组占据上的显著变化,这些成员支持肿瘤性神经内分泌细胞的代谢、存活和增殖。我们的研究表明,MAX通过维持MYC网络中不同转录因子之间基因组占据的平衡,广泛抑制神经内分泌肿瘤发生。

https://cdn.ncbi.nlm.nih.gov/pmc/blobs/c5d9/12024646/253bfd9ab734/sciadv.adt3177-f1.jpg

文献AI研究员

20分钟写一篇综述,助力文献阅读效率提升50倍。

立即体验

用中文搜PubMed

大模型驱动的PubMed中文搜索引擎

马上搜索

文档翻译

学术文献翻译模型,支持多种主流文档格式。

立即体验