Suppr超能文献

在胞质钙振荡期间,CRAC通道活性呈脉动变化。

CRAC channel activity pulsates during cytosolic Ca oscillations.

作者信息

Lin Yu-Ping, Scappini Erica, Mirams Gary R, Tucker Charles J, Parekh Anant B

机构信息

Laboratory of Signal Transduction, National Institute of Environmental Health Sciences, National Institutes of Health, Durham, North Carolina, USA.

Centre for Mathematical Medicine and Biology, School of Mathematical Sciences, University Park, University of Nottingham, Nottingham, UK.

出版信息

J Biol Chem. 2025 Apr 23;301(6):108519. doi: 10.1016/j.jbc.2025.108519.

Abstract

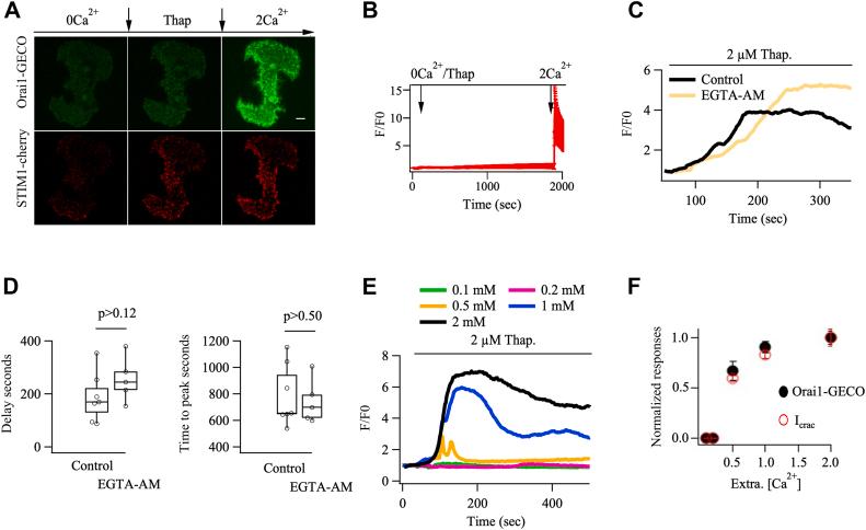
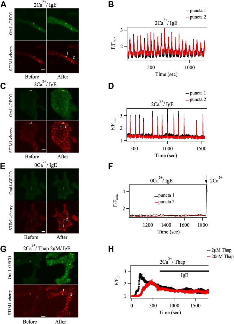
Intracellular Ca ions are used as second messengers throughout the phylogenetic tree. They are indispensable for diverse biological processes ranging from fertilization to cell death. In Metazoans, signaling information is conveyed via the amplitude, frequency, and spatial profile of cytosolic Ca oscillations. In non-excitable cells, these oscillations generally arise from regenerative release of Ca from inositol 1,4,5-trisphosphate (InsP)-sensitive intracellular stores, which are refilled by entry of Ca through Ca release-activated Ca (CRAC) channels in the plasma membrane. However, the precise contribution of these store-operated CRAC channels to Ca oscillations has remained controversial for decades. One view proposes that CRAC channels remain open throughout stimulation, functioning as the pacemaker in setting Ca oscillation frequency. An alternative hypothesis is that channel activity oscillates in parallel with InsP-driven regenerative Ca release. Here, by tethering a genetically encoded Ca indicator to the pore-forming subunit of the CRAC channel, Orai1, we distinguish between these hypotheses and demonstrate that CRAC channel activity fluctuates in phase with cytosolic Ca oscillations during physiological levels of stimulation. We also find that spatially distinct CRAC channel clusters fire in a coordinated manner, revealing that CRAC channels are not independent units but might function in a synchronized manner to provide pulses of Ca signal at the same time.

摘要

在整个生物进化树上,细胞内钙离子都被用作第二信使。它们对于从受精到细胞死亡等多种生物过程而言不可或缺。在多细胞动物中,信号信息是通过胞质钙离子振荡的幅度、频率和空间分布来传递的。在非兴奋性细胞中,这些振荡通常源于从对肌醇1,4,5 -三磷酸(InsP)敏感的细胞内储存库中钙离子的再生性释放,而这些储存库通过质膜上的钙释放激活钙(CRAC)通道让钙离子进入得以重新填充。然而,数十年来,这些储存库操纵的CRAC通道对钙离子振荡的确切作用一直存在争议。一种观点认为,CRAC通道在整个刺激过程中都保持开放,在设定钙离子振荡频率方面起着起搏器的作用。另一种假说是,通道活性与InsP驱动的再生性钙离子释放并行振荡。在这里,通过将一种基因编码的钙离子指示剂与CRAC通道的成孔亚基Orai1相连,我们区分了这些假说,并证明在生理刺激水平下,CRAC通道活性与胞质钙离子振荡同步波动。我们还发现,空间上不同的CRAC通道簇以协调的方式激发,这表明CRAC通道不是独立的单元,而是可能以同步方式发挥作用,同时提供钙离子信号脉冲。

https://cdn.ncbi.nlm.nih.gov/pmc/blobs/7fa4/12151228/fb183b467bcd/gr1.jpg

文献AI研究员

20分钟写一篇综述,助力文献阅读效率提升50倍。

立即体验

用中文搜PubMed

大模型驱动的PubMed中文搜索引擎

马上搜索

文档翻译

学术文献翻译模型,支持多种主流文档格式。

立即体验