Suppr超能文献

乳腺癌患者错配修复基因致癌体细胞改变的综合分析

Comprehensive Analysis of Oncogenic Somatic Alterations of Mismatch Repair Gene in Breast Cancer Patients.

作者信息

Yan Yin, Wang Yang, Tang Junjie, Liu Xiaoran, Wang Jichuan, Song Guohong, Li Huiping

机构信息

Key Laboratory of Carcinogenesis and Translational Research (Ministry of Education), Department of Breast Oncology, Peking University Cancer Hospital & Institute, Beijing 100142, China.

Key Laboratory of Carcinogenesis and Translational Research (Ministry of Education), Comprehensive Clinical Trial Ward, Peking University Cancer Hospital & Institute, Beijing 100142, China.

出版信息

Bioengineering (Basel). 2025 Apr 18;12(4):426. doi: 10.3390/bioengineering12040426.

Abstract

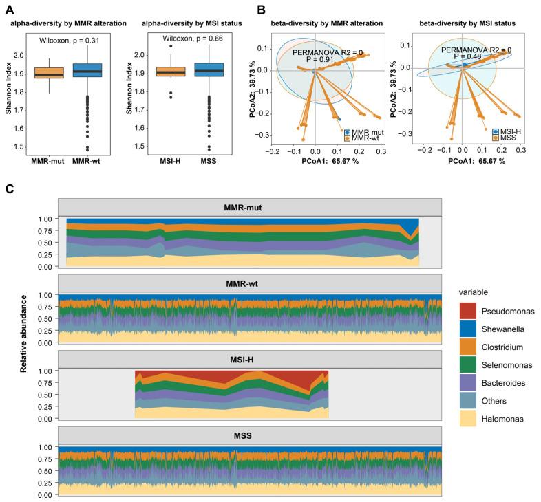
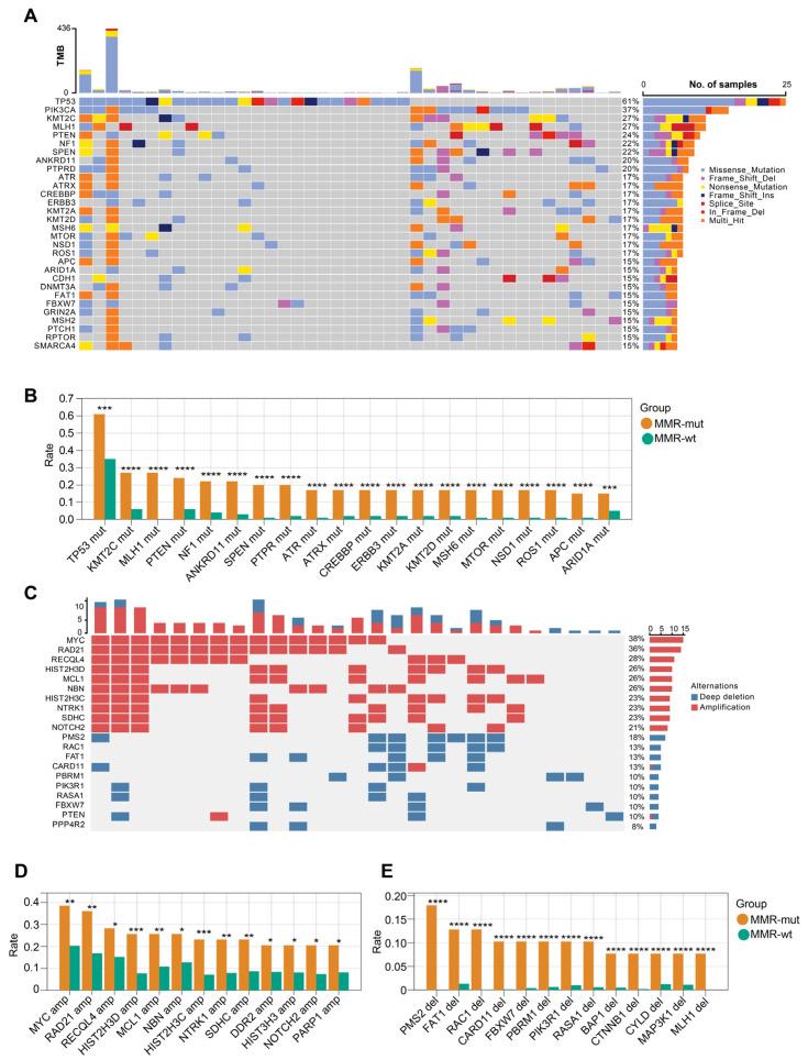
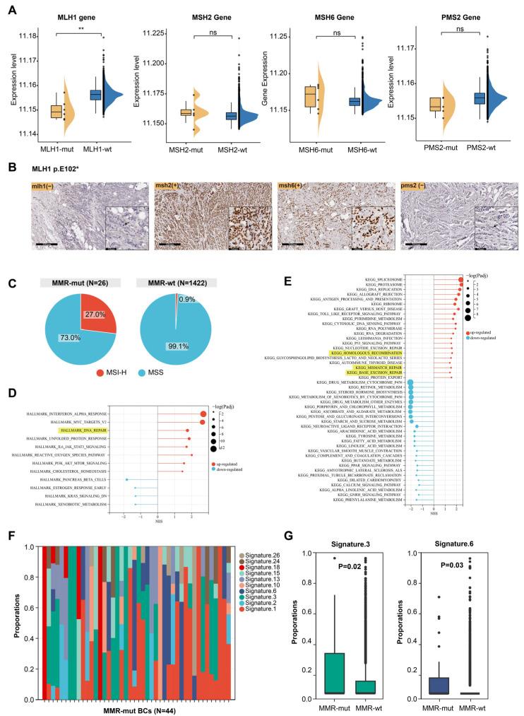
Recent clinical trials have suggested that solid cancers with mismatch repair (MMR) deficiency are highly responsive to immunotherapy, regardless of cancer types. Previous MMR-related studies on breast cancer have predominantly focused on germline variants. However, the somatic MMR alterations have not been comprehensively characterized in breast cancer. In this study, we integrated genomic, transcriptomic, and clinical data from over 3000 breast cancer cases across six public cohorts. Our findings revealed that 1.2% of breast cancers harbored oncogenic somatic MMR alterations, with triple-negative breast cancer (TNBC) demonstrating the highest mutation rate at 3.1%. Additionally, somatic MMR alterations were significantly associated with microsatellite instability-high (MSI-H) and MMR-related mutational signatures, indicating that somatic MMR alterations led to impaired function of the MMR system. Biallelic inactivation of MMR genes resulted in a more pronounced loss of MMR function compared to monoallelic inactivation. Importantly, these MMR alterations significantly increased the tumor mutational burden (TMB) and neoantigen load in breast cancer, regardless of MSI-H status. These findings indicate that the frequency of MMR alterations is highest in TNBC and that MMR alterations in breast cancer can lead to MMR functional deficiencies, suggesting that some patients harboring such alterations may benefit from immunotherapy.

摘要

近期的临床试验表明,错配修复(MMR)缺陷的实体癌对免疫疗法高度敏感,无论癌症类型如何。此前关于乳腺癌的MMR相关研究主要集中在种系变异上。然而,乳腺癌中体细胞MMR改变尚未得到全面表征。在本研究中,我们整合了来自六个公共队列的3000多例乳腺癌病例的基因组、转录组和临床数据。我们的研究结果显示,1.2%的乳腺癌存在致癌性体细胞MMR改变,三阴性乳腺癌(TNBC)的突变率最高,为3.1%。此外,体细胞MMR改变与微卫星高度不稳定(MSI-H)和MMR相关的突变特征显著相关,表明体细胞MMR改变导致MMR系统功能受损。与单等位基因失活相比,MMR基因的双等位基因失活导致MMR功能丧失更为明显。重要的是,无论MSI-H状态如何,这些MMR改变均显著增加了乳腺癌的肿瘤突变负担(TMB)和新抗原负荷。这些研究结果表明,MMR改变的频率在TNBC中最高,且乳腺癌中的MMR改变可导致MMR功能缺陷,这表明一些存在此类改变的患者可能从免疫疗法中获益。

https://cdn.ncbi.nlm.nih.gov/pmc/blobs/c1d3/12025084/c9253a0529a4/bioengineering-12-00426-g001.jpg

文献AI研究员

20分钟写一篇综述,助力文献阅读效率提升50倍。

立即体验

用中文搜PubMed

大模型驱动的PubMed中文搜索引擎

马上搜索

文档翻译

学术文献翻译模型,支持多种主流文档格式。

立即体验