Suppr超能文献

维替泊芬通过诱导严重发热伴血小板减少综合征病毒糖蛋白Gn的降解来抑制该病毒感染。

Verteporfin Inhibits Severe Fever with Thrombocytopenia Syndrome Virus Infection via Inducing the Degradation of the Viral Gn Protein.

作者信息

Wu Bingan, Yu Chenyang, Lin Yuxiang, Zhao Ping, Qi Zhongtian, Qian Xijing

机构信息

Department of Microbiology, Faculty of Naval Medicine, Naval Medical University, Shanghai 200433, China.

College of Basic Medical Sciences, Naval Medical University, Shanghai 200433, China.

出版信息

Pharmaceutics. 2025 Mar 28;17(4):434. doi: 10.3390/pharmaceutics17040434.

Abstract

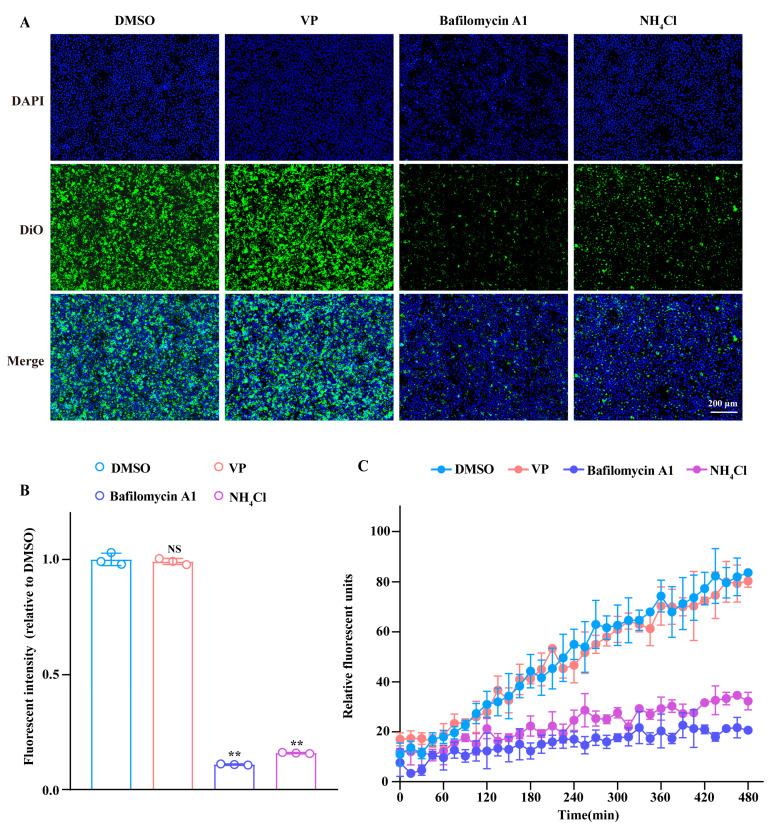
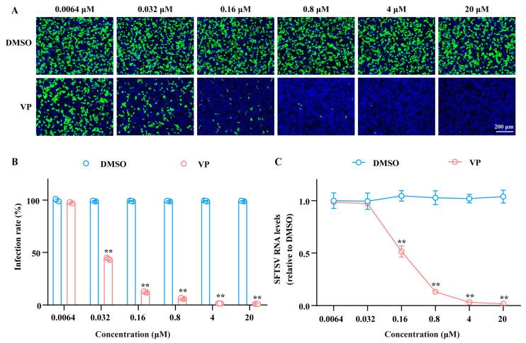
Severe fever with thrombocytopenia syndrome virus (SFTSV) is a novel tick-borne bunyavirus, causing the hemorrhagic infectious disease of SFTS, with a case fatality rate up to 30% due to the absence of effective therapeutic interventions. Therefore, it is urgent to develop safe and effective therapeutic drugs to control this viral hemorrhagic fever. The activity of verteporfin (VP), screened from an FDA-approved drugs library, against SFTSV, was systematically evaluated in Huh7 cells in a wide range of concentrations. We performed time-of-addition experiments with VP, along with binding, endocytosis, and membrane fusion assays, to determine which part of the SFTSV life cycle VP has its effect on. The potential targets of VP were detected by a drug affinity responsive target stability (DARTS) assay. VP exhibited a potent anti-SFTSV activity by blocking the initial viral binding to the target cells during viral entry via significantly inducing the degradation of the viral Gn protein. The VP-induced inhibition of SFTSV binding, the first step of viral invasion, suggested that VP might be an ideal and potent anti-SFTSV agent due to its prophylaxis and therapeutic effects on viral infection.

摘要

严重发热伴血小板减少综合征病毒(SFTSV)是一种新型的蜱传布尼亚病毒,可引发严重发热伴血小板减少综合征的出血性传染病,由于缺乏有效的治疗干预措施,其病死率高达30%。因此,开发安全有效的治疗药物以控制这种病毒性出血热迫在眉睫。从美国食品药品监督管理局(FDA)批准的药物库中筛选出的维替泊芬(VP),在Huh7细胞中对其在广泛浓度范围内抗SFTSV的活性进行了系统评估。我们对VP进行了添加时间实验,并结合结合、内吞和膜融合试验,以确定VP对SFTSV生命周期的哪一部分产生影响。通过药物亲和力响应靶点稳定性(DARTS)试验检测VP的潜在靶点。VP通过在病毒进入期间阻断病毒与靶细胞的初始结合,显著诱导病毒Gn蛋白降解,从而表现出强大的抗SFTSV活性。VP对病毒入侵第一步即SFTSV结合的抑制作用表明,由于其对病毒感染的预防和治疗作用,VP可能是一种理想且有效的抗SFTSV药物。

https://cdn.ncbi.nlm.nih.gov/pmc/blobs/ade4/12030017/33bd3ad42f81/pharmaceutics-17-00434-g001.jpg

文献AI研究员

20分钟写一篇综述,助力文献阅读效率提升50倍。

立即体验

用中文搜PubMed

大模型驱动的PubMed中文搜索引擎

马上搜索

文档翻译

学术文献翻译模型,支持多种主流文档格式。

立即体验