Suppr超能文献

中国云南省越冬黑头鸥中冠状病毒的检测及γ冠状病毒的基因组特征分析

Detection of Coronaviruses and Genomic Characterization of Gammacoronaviruses from Overwintering Black-Headed Gulls () in Yunnan Province, China.

作者信息

Zhao Jun-Ying, Chu Kan-Kan, Han Pei-Yu, Yang Ze, Tang Yi, Kong Wei, Long Yun, Zong Li-Dong, Ge Xing-Yi, Zhang Yun-Zhi

机构信息

Yunnan Key Laboratory of Screening and Research on Anti-Pathogenic Plant Resources from Western Yunnan, Key Laboratory for Cross-Border Control and Quarantine of Zoonoses in Universities of Yunnan Province, Institute of Preventive Medicine, School of Public Health, Dali University, Dali 671000, China.

Hunan Provincial Key Laboratory of Medical Virology, Institute of Pathogen Biology and Immunology, College of Biology, Hunan University, Changsha 410012, China.

出版信息

Microorganisms. 2025 Apr 10;13(4):874. doi: 10.3390/microorganisms13040874.

Abstract

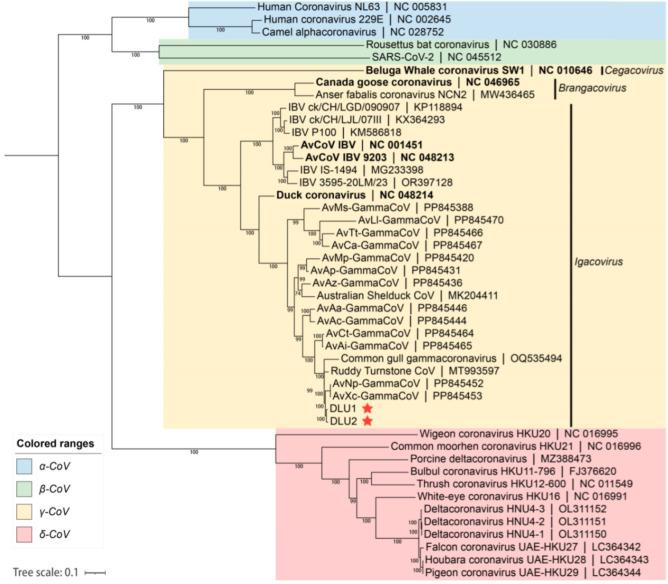
Black-headed gulls have been confirmed as the natural hosts of () and (). A total of 59 CoV-PCR-positive fecal samples were identified among 509 fecal samples collected from overwintering black-headed gulls in Yunnan Province, China. The prevalence of black-headed gull deltacoronavirus (BHG-DCoV) was 3.54% (18/509), while that of black-headed gull gammacoronavirus (BHG-GCoV) was 8.06% (41/509). The prevalence of BHG-GCoV was significantly higher than that of BHG-DCoV (χ = 9.518, < 0.01). Two complete genome sequences of BHG-GCoVs were obtained, with lengths of 27,358 bp and 27,355 bp, respectively, from the fecal samples of black-headed gulls. The nucleotide similarity between the two complete genomes is 98.75%. Phylogenetic analysis based on the whole genome has confirmed that the two strains of BHG-GCoVs clustered into the species . Although BHG-GCoVs belong to the species , they are distantly related to the representative strain Duck_CoV 2714 and exhibit a closer genetic relationship with GCoVs from (AvXc-GCoV) and (AvNp-GCoV). Similarity analysis of the five conserved domains revealed a high amino acid similarity not only with AvXc-GCoV and AvNp-GCoV but also with GCoVs from common gulls detected in Poland and those from ruddy turnstones identified in Australia. Additionally, we found that, except for the common gull, the amino acid sequences of the S protein of BHG-GCoVs showed a 88.69% to 96.44% similarity with those of GCoVs carried by , while the similarity with GCoVs carried by ranged from 31.15% to 54.81%. Furthermore, recombination events were detected in BHG-GCoVs, suggesting that these strains are likely recombinant strains of common gull GCoV and the GCoV of (AvAi-GCoV), indicating that recombination events may occur frequently among GCoVs.

摘要

黑嘴鸥已被确认为()和()的天然宿主。在中国云南省越冬黑嘴鸥采集的509份粪便样本中,共鉴定出59份冠状病毒聚合酶链反应(CoV-PCR)阳性粪便样本。黑嘴鸥δ冠状病毒(BHG-DCoV)的流行率为3.54%(18/509),而黑嘴鸥γ冠状病毒(BHG-GCoV)的流行率为8.06%(41/509)。BHG-GCoV的流行率显著高于BHG-DCoV(χ = 9.518,<0.01)。从黑嘴鸥粪便样本中获得了两条BHG-GCoV的完整基因组序列,长度分别为27358 bp和27355 bp。两条完整基因组之间的核苷酸相似性为98.75%。基于全基因组的系统发育分析证实,这两株BHG-GCoV聚类到物种()。虽然BHG-GCoV属于该物种,但它们与代表性毒株鸭冠状病毒2714亲缘关系较远,与来自(AvXc-GCoV)和(AvNp-GCoV)的γ冠状病毒遗传关系更近。对五个保守结构域的相似性分析表明,其氨基酸不仅与AvXc-GCoV和AvNp-GCoV高度相似,而且与在波兰检测到的普通鸥γ冠状病毒以及在澳大利亚鉴定的翻石鹬γ冠状病毒高度相似。此外,我们发现,除了普通鸥外,BHG-GCoV的刺突蛋白(S蛋白)氨基酸序列与()携带的γ冠状病毒氨基酸序列相似度为88.69%至96.44%,而与()携带的γ冠状病毒相似度为31.15%至54.81%。此外,在BHG-GCoV中检测到重组事件,表明这些毒株可能是普通鸥γ冠状病毒和(AvAi-GCoV)的γ冠状病毒的重组毒株,这表明γ冠状病毒之间可能频繁发生重组事件。

https://cdn.ncbi.nlm.nih.gov/pmc/blobs/b9da/12029519/3c552fa8f445/microorganisms-13-00874-g001.jpg

文献AI研究员

20分钟写一篇综述,助力文献阅读效率提升50倍。

立即体验

用中文搜PubMed

大模型驱动的PubMed中文搜索引擎

马上搜索

文档翻译

学术文献翻译模型,支持多种主流文档格式。

立即体验