Suppr超能文献

针对裂谷热病毒(RVFV)Gc蛋白的中和抗体筛选

Screening of Neutralizing Antibodies Targeting Gc Protein of RVFV.

作者信息

Zhao Chuanyi, Hao Meng, Bian Ting, Zhao Xiaofan, Chi Xiangyang, Chen Zhengshan, Fu Guangcheng, Zhu Zheng, Fang Ting, Yu Changming, Li Jianmin, Chen Wei

机构信息

School of Medicine, Zhejiang University, Hangzhou 310058, China.

Laboratory of Advanced Biotechnology, Beijing Institute of Biotechnology, Beijing 100071, China.

出版信息

Viruses. 2025 Apr 12;17(4):559. doi: 10.3390/v17040559.

Abstract

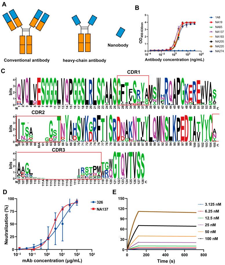
Rift Valley fever virus (RVFV) is a mosquito-transmitted bunyavirus that can cause substantial morbidity and mortality in livestock and humans, for which there are no currently available licensed human therapeutics or vaccines. Therefore, the development of safe and effective antivirals is both necessary and urgent. The Gc protein is the primary target of the neutralizing antibody response related to Rift Valley fever virus. Here, we report one Gc-specific neutralizing antibody (NA137) isolated from an alpaca and one bispecific antibody (E2-NA137), the protective efficacies of which we evaluated in A129 mice. In this prophylactic study, the survival rates of the NA137 and E2-NA137 groups were both 80%, and in the treatment study, the survival rates were 20% and 60%, respectively. Altogether, our results emphasize that NA137 and E2-NA137 provide a potential approach for treating RVFV either prophylactically or therapeutically.

摘要

裂谷热病毒(RVFV)是一种由蚊子传播的布尼亚病毒,可在牲畜和人类中导致大量发病和死亡,目前尚无获批的人用治疗药物或疫苗。因此,开发安全有效的抗病毒药物既必要又紧迫。Gc蛋白是与裂谷热病毒相关的中和抗体反应的主要靶点。在此,我们报告了一种从羊驼中分离出的Gc特异性中和抗体(NA137)和一种双特异性抗体(E2-NA137),并在A129小鼠中评估了它们的保护效果。在这项预防性研究中,NA137组和E2-NA137组的存活率均为80%,而在治疗性研究中,存活率分别为20%和60%。总之,我们的结果强调,NA137和E2-NA137为预防性或治疗性治疗RVFV提供了一种潜在方法。

https://cdn.ncbi.nlm.nih.gov/pmc/blobs/35be/12031069/188ab7444abc/viruses-17-00559-g001.jpg

文献AI研究员

20分钟写一篇综述,助力文献阅读效率提升50倍。

立即体验

用中文搜PubMed

大模型驱动的PubMed中文搜索引擎

马上搜索

文档翻译

学术文献翻译模型,支持多种主流文档格式。

立即体验