Suppr超能文献

代谢综合征诱导再狭窄中的蛋白质组学分析及2-羟基异丁酰化谱分析

Proteomic Analysis and 2-Hydroxyisobutyrylation Profiling in Metabolic Syndrome Induced Restenosis.

作者信息

Liu Xiangyu, Zhou Liping, Huang Wenjing, Yang Yanyan, Yang Yijun, Liu Tianwei, Guo Mingjin, Yu Tao, Li Yongxin

机构信息

Department of Vascular Surgery, The Affiliated Hospital of Qingdao University, Qingdao, Shandong, PR China.

School of Optometry, The Hong Kong Polytechnic University, Kowloon, Hong Kong SAR, PR China; Department of Applied Biology and Chemical Technology, The Hong Kong Polytechnic University, Kowloon, PR China.

出版信息

Mol Cell Proteomics. 2025 Apr 24;24(6):100978. doi: 10.1016/j.mcpro.2025.100978.

Abstract

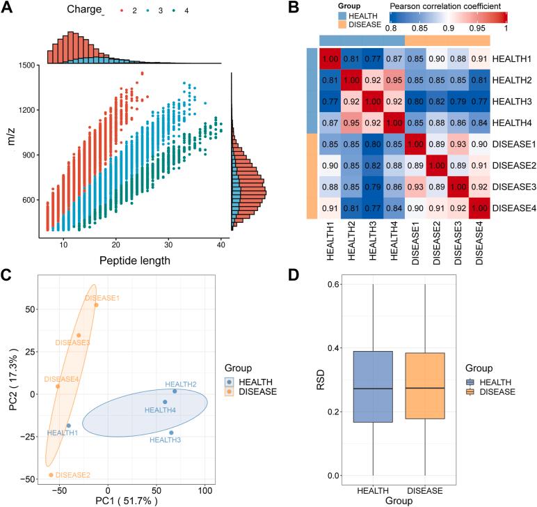
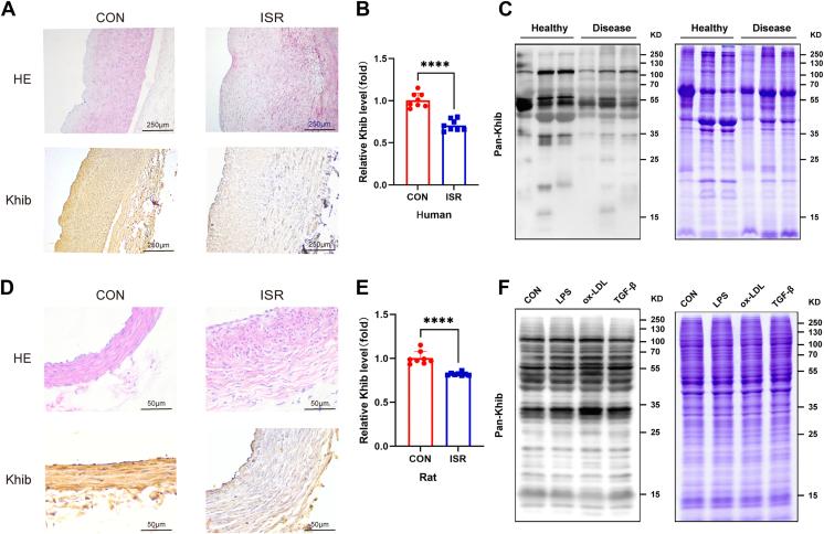
Restenosis is the primary complication following stenting for coronary and peripheral arterial disease, posing an ongoing clinical challenge. Metabolic syndrome (MetS), characterized by metabolic disturbances, has been identified as an independent predictor for postoperative restenosis in coronary and carotid arteries, potentially due to endothelial dysfunction and augmented oxidative stress in cells, while its specific regulatory mechanism is still largely unknown. Lysine 2-hydroxyisobutyrylation (Khib), a recently identified posttranslational modification, plays a crucial role in transcriptional regulation and cellular metabolism. However, there is a lack of comprehensive analysis of the proteome and Khib modifications within restenotic vessels in the context of MetS, as well as in the understanding of the associated pathophysiology. In this study, we observed a significant upregulation of Khib in restenotic arteries induced by MetS, confirmed by animal and cellular experiments. Further, using high-throughput liquid chromatography-mass spectrometry, we catalogued 15,558 Khib sites across 2568 proteins, implicating a multitude of biological functions. Analysis revealed 2007 Khib sites on 1002 proteins with considerable differential modifications which are present within the cytoplasm and nucleus. Interestingly, proteins located in the mitochondria, endoplasmic reticulum, and cell membrane also exhibit distinct expression and modification profiles to varying extents that related to vascular smooth muscle contraction, platelet activation, and the PI3K-Akt signaling pathway. Notably, the level of COL1A1 protein detected in the protein-protein interaction pathway network and the level of Khib modification are diametrically opposed, suggesting a significant role in the disease's pathogenesis. This study provides the first comprehensive proteomic and Khib modification overview of MetS-related in-stent restenosis vasculature, offering key insights to inform novel therapeutic approaches for restenosis mitigation.

摘要

再狭窄是冠状动脉和外周动脉疾病支架置入术后的主要并发症,带来了持续的临床挑战。以代谢紊乱为特征的代谢综合征(MetS)已被确定为冠状动脉和颈动脉术后再狭窄的独立预测因素,这可能是由于细胞内的内皮功能障碍和氧化应激增加所致,但其具体调节机制仍 largely 未知。赖氨酸 2-羟基异丁酰化(Khib)是最近发现的一种翻译后修饰,在转录调控和细胞代谢中起关键作用。然而,在 MetS 背景下,对于再狭窄血管内的蛋白质组和 Khib 修饰缺乏全面分析,对相关病理生理学的理解也不足。在本研究中,我们通过动物和细胞实验证实,MetS 诱导的再狭窄动脉中 Khib 显著上调。此外,我们使用高通量液相色谱 - 质谱法,在 2568 种蛋白质中梳理出 15558 个 Khib 位点,涉及多种生物学功能。分析揭示了 1002 种蛋白质上的 2007 个 Khib 位点具有显著的差异修饰,这些位点存在于细胞质和细胞核内。有趣的是,位于线粒体、内质网和细胞膜中的蛋白质也在不同程度上表现出与血管平滑肌收缩、血小板活化和 PI3K - Akt 信号通路相关的独特表达和修饰谱。值得注意的是,在蛋白质 - 蛋白质相互作用途径网络中检测到的 COL1A1 蛋白水平与 Khib 修饰水平截然相反,表明其在疾病发病机制中起重要作用。本研究首次提供了 MetS 相关支架内再狭窄血管的全面蛋白质组学和 Khib 修饰概述,为减轻再狭窄的新型治疗方法提供了关键见解。

https://cdn.ncbi.nlm.nih.gov/pmc/blobs/f783/12166435/f1dd4308c667/ga1.jpg

文献AI研究员

20分钟写一篇综述,助力文献阅读效率提升50倍。

立即体验

用中文搜PubMed

大模型驱动的PubMed中文搜索引擎

马上搜索

文档翻译

学术文献翻译模型,支持多种主流文档格式。

立即体验