Suppr超能文献

阿尔茨海默病中自噬和线粒体自噬的性别及区域特异性破坏:将细胞功能障碍与认知衰退相联系

Sex and region-specific disruption of autophagy and mitophagy in Alzheimer's disease: linking cellular dysfunction to cognitive decline.

作者信息

Adlimoghaddam Aida, Fayazbakhsh Fariba, Mohammadi Mohsen, Babaei Zeinab, Behrooz Amir Barzegar, Tabasi Farhad, Guan Teng, Beheshti Iman, Aghaei Mahmoud, Klionsky Daniel J, Albensi Benedict C, Ghavami Saeid

机构信息

Department of Neurology, Dale and Deborah Smith Center for Alzheimer's Research and Treatment, Neuroscience Institute, Southern Illinois University School of Medicine, Springfield, IL, USA.

Department of Pharmacology, Southern Illinois University School of Medicine, Springfield, IL, USA.

出版信息

Cell Death Discov. 2025 Apr 26;11(1):204. doi: 10.1038/s41420-025-02490-0.

Abstract

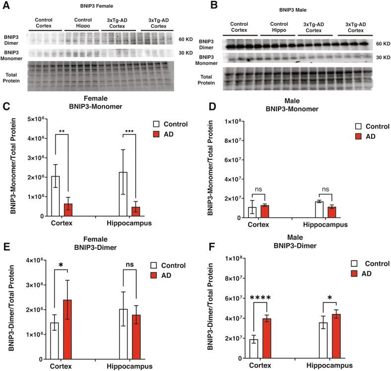
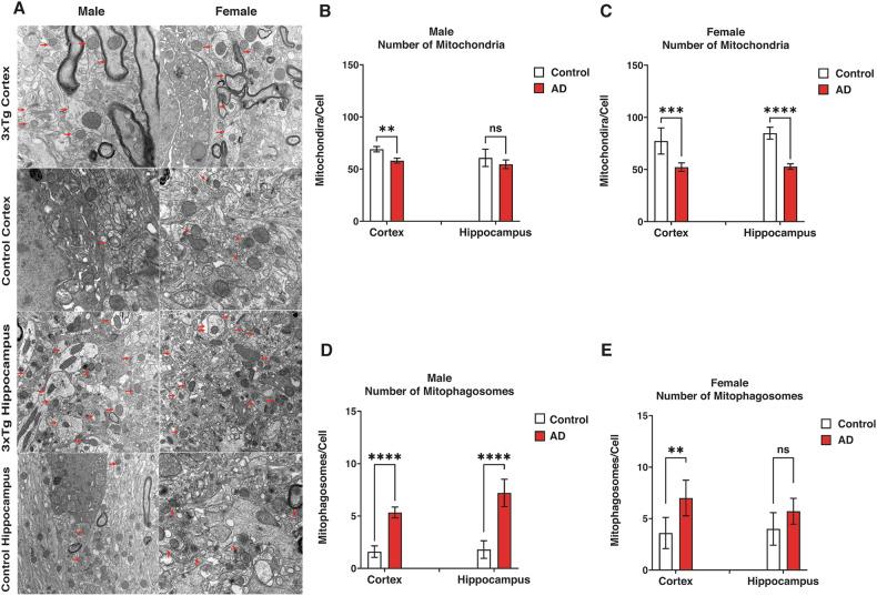
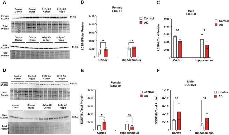
Macroautophagy and mitophagy are critical processes in Alzheimer's disease (AD), yet their links to behavioral outcomes, particularly sex-specific differences, are not fully understood. This study investigates autophagic (LC3B-II, SQSTM1) and mitophagic (BNIP3L, BNIP3, BCL2L13) markers in the cortex and hippocampus of male and female 3xTg-AD mice, using western blotting, transmission electron microscopy (TEM), and behavioral tests (novel object recognition and novel object placement). Significant sex-specific differences emerged: female 3xTg-AD mice exhibited autophagosome accumulation due to impaired degradation in the cortex, while males showed fewer autophagosomes, especially in the hippocampus, without significant degradation changes. TEM analyses demonstrated variations in mitochondrial and mitophagosome numbers correlated with memory outcomes. Females had enhanced mitophagy, with higher BNIP3L and BCL2L13 levels, whereas males showed elevated BNIP3 dimers. Cognitive deficits in females correlated with mitochondrial dysfunction in the cortex, while in males, higher LC3B-II levels associated positively with cognitive performance, suggesting protective autophagy effects. Using machine learning, we predicted mitophagosome and mitochondrial numbers based on behavioral data, pioneering a predictive approach to cellular outcomes in AD. These findings underscore the importance of sex-specific regulation of autophagy and mitophagy in AD and support personalized therapeutic approaches targeting these pathways. Integrating machine learning emphasizes its potential to advance neurodegenerative research. Sex-specific differences in autophagy and mitophagy regulation in Alzheimer's disease (AD) are highlighted. Female 3xTg-AD mice show autophagosome accumulation and cognitive deficits, while males exhibit variations in mitophagy markers and behavior.

摘要

巨自噬和线粒体自噬是阿尔茨海默病(AD)中的关键过程,然而它们与行为结果,尤其是性别特异性差异之间的联系尚未完全明确。本研究使用蛋白质免疫印迹法、透射电子显微镜(TEM)和行为测试(新物体识别和新物体放置),研究了雄性和雌性3xTg-AD小鼠皮质和海马中的自噬(LC3B-II、SQSTM1)和线粒体自噬(BNIP3L、BNIP3、BCL2L13)标志物。出现了显著的性别特异性差异:雌性3xTg-AD小鼠由于皮质中降解受损而表现出自噬体积累,而雄性小鼠的自噬体较少,尤其是在海马体中,且降解没有明显变化。TEM分析表明线粒体和线粒体自噬体数量的变化与记忆结果相关。雌性小鼠的线粒体自噬增强,BNIP3L和BCL2L13水平较高,而雄性小鼠的BNIP3二聚体水平升高。雌性小鼠的认知缺陷与皮质中的线粒体功能障碍相关,而在雄性小鼠中,较高的LC3B-II水平与认知表现呈正相关,表明自噬具有保护作用。我们使用机器学习,根据行为数据预测线粒体自噬体和线粒体数量,开创了一种针对AD细胞结果的预测方法。这些发现强调了AD中自噬和线粒体自噬性别特异性调节的重要性,并支持针对这些途径的个性化治疗方法。整合机器学习强调了其推进神经退行性疾病研究的潜力。突出了阿尔茨海默病(AD)中自噬和线粒体自噬调节的性别特异性差异。雌性3xTg-AD小鼠表现出自噬体积累和认知缺陷,而雄性小鼠的线粒体自噬标志物和行为存在差异。

https://cdn.ncbi.nlm.nih.gov/pmc/blobs/453a/12033262/74f9fa0bee2e/41420_2025_2490_Figa_HTML.jpg

文献AI研究员

20分钟写一篇综述,助力文献阅读效率提升50倍。

立即体验

用中文搜PubMed

大模型驱动的PubMed中文搜索引擎

马上搜索

文档翻译

学术文献翻译模型,支持多种主流文档格式。

立即体验