Suppr超能文献

通过了解根际微生物群可提高大豆产量:来自不同农业生态系统宏基因组学分析的证据

Soybean productivity can be enhanced by understanding rhizosphere microbiota: evidence from metagenomics analysis from diverse agroecosystems.

作者信息

Ren Honglei, Hong Huilong, Zha Bire, Lamlom Sobhi F, Qiu Hongmei, Cao Yongqiang, Sun Rujian, Wang Haorang, Ma Junkui, Zhang Hengbin, Sun Liping, Yang Qing, Zhou Changjun, Liu Xiulin, Wang Xueyang, Zhang Chunlei, Zhang Fengyi, Zhao Kezhen, Yuan Rongqiang, Abdelghany Ahmed M, Zhang Bixian, Zheng Yuhong, Wang Jiajun, Lu Wencheng

机构信息

Soybean Research Institute of Heilongjiang Academy of Agriculture Sciences, Harbin, 150086, China.

National Key Facility for Crop Gene Resources and Genetic Improvement, Institute of Crop Sciences, Chinese Academy of Agricultural Sciences, Beijing, 100081, China.

出版信息

Microbiome. 2025 Apr 26;13(1):105. doi: 10.1186/s40168-025-02104-y.

Abstract

BACKGROUND

Microbial communities associated with roots play a crucial role in the growth and health of plants and are constantly influenced by plant development and alterations in the soil environment. Despite extensive rhizosphere microbiome research, studies examining multi-kingdom microbial variation across large-scale agricultural gradients remain limited.

RESULTS

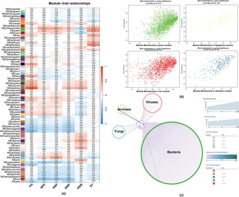
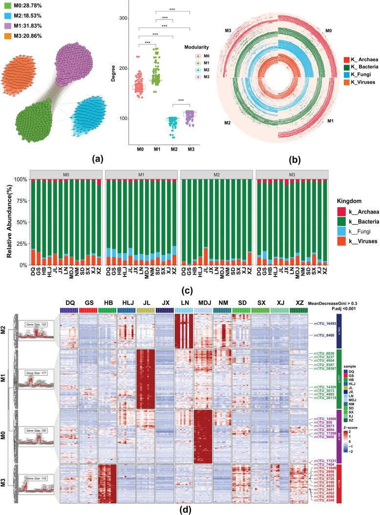
This study investigates the rhizosphere microbial communities associated with soybean across 13 diverse geographical locations in China. Using high-throughput shotgun metagenomic sequencing on the BGISEQ T7 platform with 10 GB per sample, we identified a total of 43,337 microbial species encompassing bacteria, archaea, fungi, and viruses. Our analysis revealed significant site-specific variations in microbial diversity and community composition, underscoring the influence of local environmental factors on microbial ecology. Principal coordinate analysis (PCoA) indicated distinct clustering patterns of microbial communities, reflecting the unique environmental conditions and agricultural practices of each location. Network analysis identified 556 hub microbial taxa significantly correlated with soybean yield traits, with bacteria showing the strongest associations. These key microorganisms were found to be involved in critical nutrient cycling pathways, particularly in carbon oxidation, nitrogen fixation, phosphorus solubilization, and sulfur metabolism. Our findings demonstrate the pivotal roles of specific microbial taxa in enhancing nutrient cycling, promoting plant health, and improving soybean yield, with significant positive correlations (r = 0.5, p = 0.039) between microbial diversity and seed yield.

CONCLUSION

This study provides a comprehensive understanding of the diversity and functional potential of rhizosphere microbiota in enhancing soybean productivity. The findings underscore the importance of integrating microbial community dynamics into crop management strategies to optimize nutrient cycling, plant health, and yield. While this study identifies key microbial taxa with potential functional roles, future research should focus on isolating and validating these microorganisms for their bioremediation and biofertilization activities under field conditions. This will provide actionable insights for developing microbial-based agricultural interventions to improve crop resilience and sustainability. Video Abstract.

摘要

背景

与根系相关的微生物群落对植物的生长和健康起着至关重要的作用,并不断受到植物发育和土壤环境变化的影响。尽管对根际微生物组进行了广泛研究,但针对大规模农业梯度下多王国微生物变异的研究仍然有限。

结果

本研究调查了中国13个不同地理位置的大豆根际微生物群落。使用BGISEQ T7平台上的高通量鸟枪法宏基因组测序,每个样本10GB,我们共鉴定出43337种微生物,包括细菌、古菌、真菌和病毒。我们的分析揭示了微生物多样性和群落组成存在显著的位点特异性变异,突出了当地环境因素对微生物生态学的影响。主坐标分析(PCoA)表明微生物群落具有明显的聚类模式,反映了每个地点独特的环境条件和农业实践。网络分析确定了556个与大豆产量性状显著相关的核心微生物分类群,其中细菌的相关性最强。这些关键微生物参与了关键的养分循环途径,特别是在碳氧化、固氮、磷溶解和硫代谢方面。我们的研究结果表明特定微生物分类群在增强养分循环、促进植物健康和提高大豆产量方面发挥着关键作用,微生物多样性与种子产量之间存在显著正相关(r = 0.5,p = 0.039)。

结论

本研究全面了解了根际微生物群在提高大豆生产力方面的多样性和功能潜力。研究结果强调了将微生物群落动态纳入作物管理策略以优化养分循环、植物健康和产量的重要性。虽然本研究确定了具有潜在功能作用的关键微生物分类群,但未来的研究应侧重于在田间条件下分离和验证这些微生物的生物修复和生物施肥活性。这将为开发基于微生物的农业干预措施以提高作物恢复力和可持续性提供可操作的见解。视频摘要。

https://cdn.ncbi.nlm.nih.gov/pmc/blobs/7424/12034204/05ef60ce8b7f/40168_2025_2104_Fig1_HTML.jpg

文献AI研究员

20分钟写一篇综述,助力文献阅读效率提升50倍。

立即体验

用中文搜PubMed

大模型驱动的PubMed中文搜索引擎

马上搜索

文档翻译

学术文献翻译模型,支持多种主流文档格式。

立即体验