Suppr超能文献

感染传染性造血器官坏死病毒(IHNV)的虹鳟鱼皮肤的长链非编码RNA转录组分析表明,长链非编码RNA SARL/miR-205-z/轴负向调节抗病毒免疫机制。

LncRNA transcriptome analysis of rainbow trout () skin infected with IHNV reveals that lncRNA SARL/miR-205-z/ axis negatively regulates antiviral immunity mechanisms.

作者信息

Zhao Lu, Huang Jinqiang, Li Yongjuan, Wu Shenji

机构信息

College of Animal Science and Technology, Gansu Agricultural University, Lanzhou, China.

College of Science, Gansu Agricultural University, Lanzhou, China.

出版信息

Virulence. 2025 Dec;16(1):2486990. doi: 10.1080/21505594.2025.2486990. Epub 2025 Apr 27.

Abstract

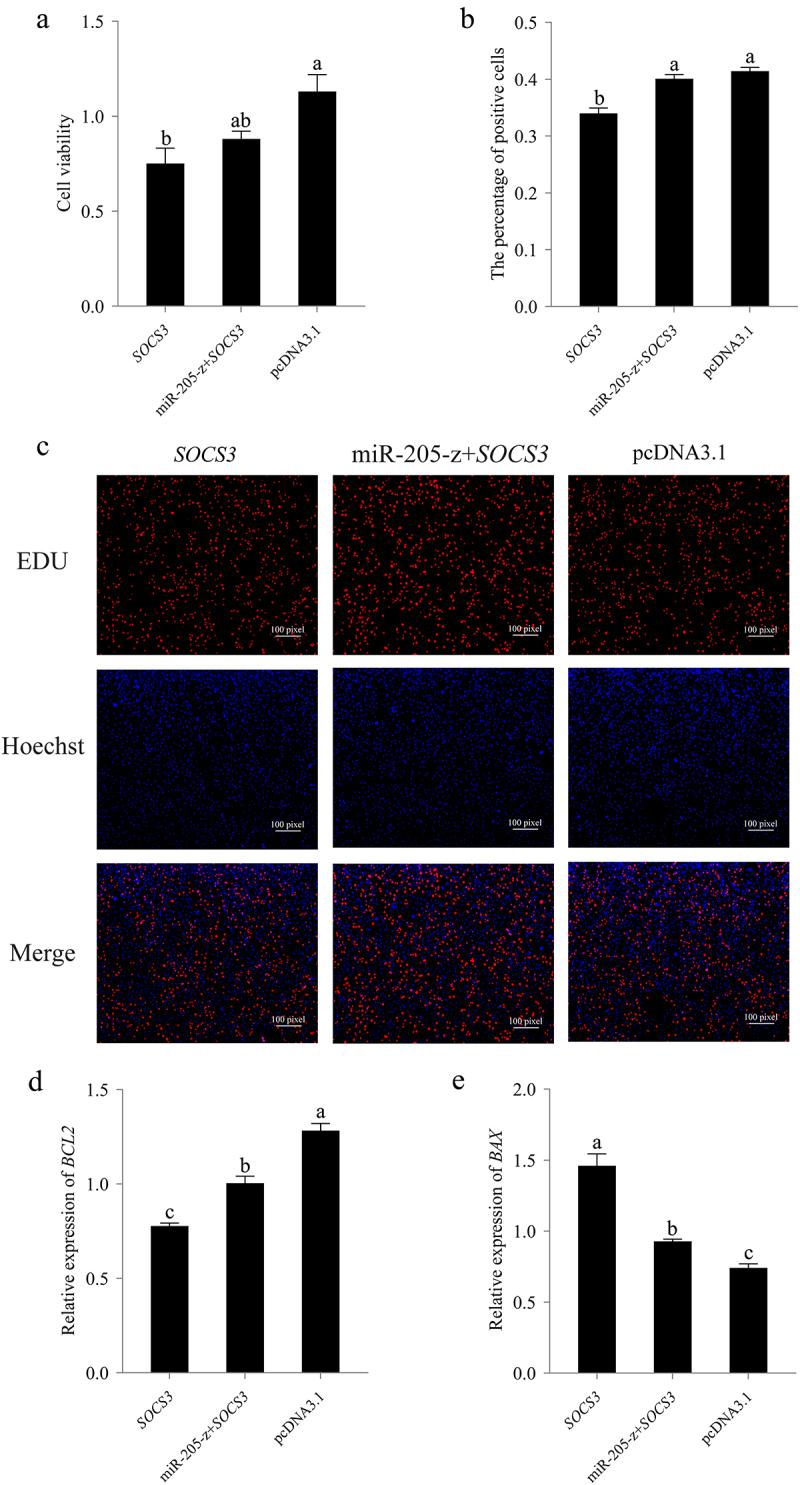
Long non-coding RNAs (lncRNAs) are new gene regulators involved in various biological processes. However, the regulatory effect of lncRNA on the rainbow trout () antiviral immune response has not been reported. Here, we measured lncRNA profiles at 48 hpi compared to the control group, expression levels of lncRNA, miRNA, and gene, and lncRNA SARL/miR-205-z/ functions after rainbow trout skin infected with infectious haematopoietic necrosis virus (IHNV) by RNA-seq, qRT-PCR, and overexpression and inhibition assays. Transcriptome analysis identified twelve upregulated and four downregulated DElncRNAs. Twelve key immune-related competing endogenous RNA (ceRNA) networks were identified, and the target genes were enriched in the TLR, RLR, NLR, and p53 signalling pathways. Expression patterns suggested that changes in lncRNA SARL, miR-205-z, and expression presented a ceRNA regulatory relationship. Further studies demonstrated that the lncRNA SARL was a ceRNA of by sponging miR-205-z , thereby playing a negative regulatory role in the antiviral immune response of rainbow trout. We also found that miR-205-z was a positive regulator of rainbow trout liver cell proliferation, and this effect could be reversed by . , expression significantly increased after antagomiR-205-z injection. Furthermore, overexpression significantly promoted the replication of IHNV. This study provides fundamental data for disease resistance breeding and targeted drug therapy in rainbow trout.

摘要

长链非编码RNA(lncRNAs)是参与多种生物学过程的新型基因调控因子。然而,lncRNA对虹鳟鱼抗病毒免疫反应的调控作用尚未见报道。在此,我们通过RNA测序、qRT-PCR以及过表达和抑制实验,测定了感染传染性造血器官坏死病毒(IHNV)的虹鳟鱼皮肤在感染后48小时与对照组相比的lncRNA谱、lncRNA、miRNA和基因的表达水平,以及lncRNA SARL/miR-205-z/的功能。转录组分析鉴定出12个上调和4个下调的差异表达lncRNA。鉴定出12个关键的免疫相关竞争性内源RNA(ceRNA)网络,其靶基因在TLR、RLR、NLR和p53信号通路中富集。表达模式表明lncRNA SARL、miR-205-z和的变化呈现出ceRNA调控关系。进一步研究表明,lncRNA SARL通过海绵吸附miR-205-z作为的ceRNA,从而在虹鳟鱼的抗病毒免疫反应中发挥负调控作用。我们还发现miR-205-z是虹鳟鱼肝细胞增殖的正调控因子,而这种作用可被逆转。注射抗miR-205-z后,的表达显著增加。此外,过表达显著促进了IHNV的复制。本研究为虹鳟鱼抗病育种和靶向药物治疗提供了基础数据。

https://cdn.ncbi.nlm.nih.gov/pmc/blobs/8f9a/12036486/471126ab7682/KVIR_A_2486990_F0001_OC.jpg

文献AI研究员

20分钟写一篇综述,助力文献阅读效率提升50倍。

立即体验

用中文搜PubMed

大模型驱动的PubMed中文搜索引擎

马上搜索

文档翻译

学术文献翻译模型,支持多种主流文档格式。

立即体验