Suppr超能文献

Z-DNA结合蛋白1的髓系缺乏通过促进巨噬细胞向M2亚型极化来限制脓毒症性心肌病。

Myeloid deficiency of Z-DNA binding protein 1 restricts septic cardiomyopathy via promoting macrophage polarisation towards the M2-subtype.

作者信息

Shi Yifan, He Lu, Ni Jie, Zhou Yuyuan, Yu Xiaohua, Du Yao, Li Yang, Tan Xi, Li Yufang, Xu Xiaoying, Sun Si, Kang Lina, Xu Biao, Han Jibo, Wang Lintao

机构信息

Department of Cardiology, Nanjing Drum Tower Hospital, Affiliated Hospital of Medical School, Nanjing University, Nanjing, Jiangsu, China.

Department of Neurosurgery, The First Affiliated Hospital, Hengyang Medical School, University of South China, Hengyang, Hunan, China.

出版信息

Clin Transl Med. 2025 May;15(5):e70315. doi: 10.1002/ctm2.70315.

Abstract

BACKGROUND

Septic cardiomyopathy is a frequent complication in patients with sepsis and is associated with a high mortality rate. Given its clinical significance, understanding the precise underlying mechanism is of great value.

METHODS AND RESULTS

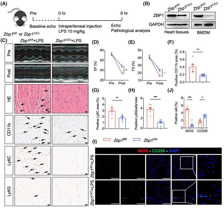
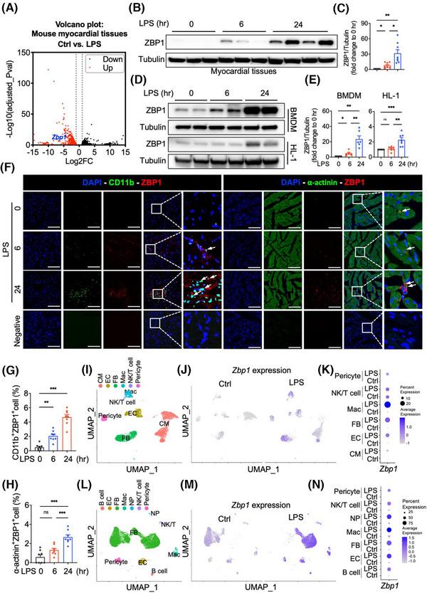
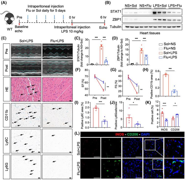
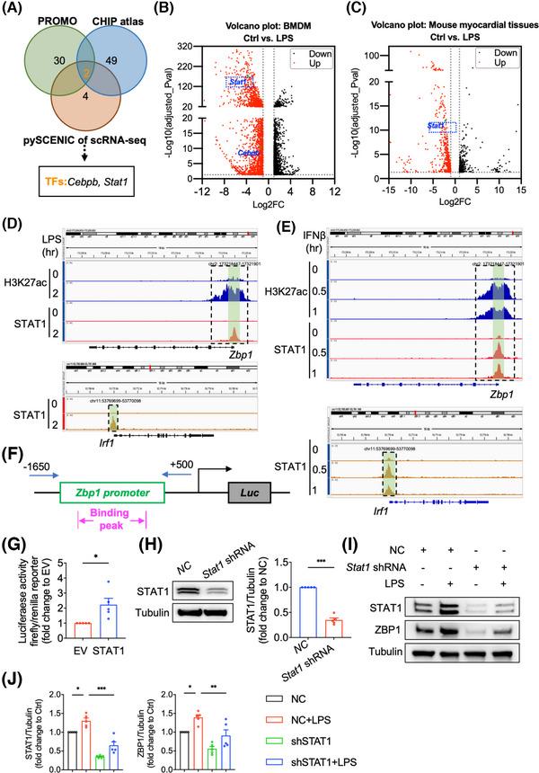
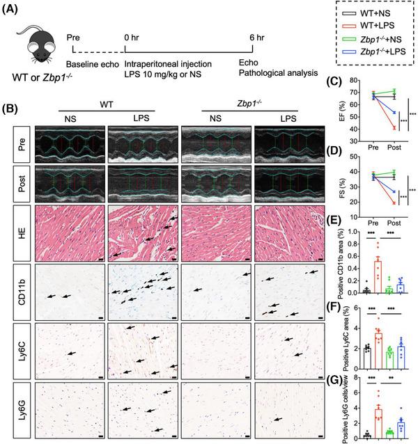
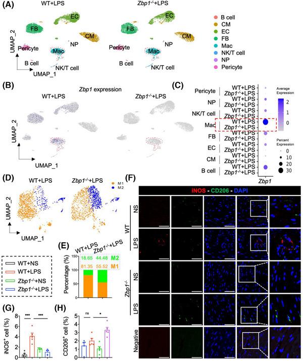
Our results unveiled that Z-DNA binding protein 1 (ZBP1) is upregulated in myocardial tissues of lipopolysaccharide (LPS)-treated mice. Single-cell mRNA sequencing (scRNA-seq) and single-nucleus mRNA sequencing (snRNA-seq) indicated that Zbp1 mRNA in endothelial cells, fibroblasts and macrophages appeared to be elevated by LPS, which is partially consistent with the results of immunofluorescence. Through echocardiography, we identified that global deletion of ZBP1 improves cardiac dysfunction and the survival rate of LPS-treated mice. Mechanistically, snRNA-seq showed that ZBP1 is mainly expressed in macrophages and deletion of ZBP1 promotes the macrophage polarisation towards M2-subtype, which reduces inflammatory cell infiltration. Notably, myeloid-specific deficiency of ZBP1 also promotes M2 macrophage polarisation and improves cardiac dysfunction, validating the role of macrophage-derived ZBP1 in septic myocardial dysfunction. Finally, we revealed that LPS increases the transcription and expression of ZBP1 through signal transducer and activator of transcription 1 (STAT1). Fludarabine, the inhibitor of STAT1, could also promote M2 macrophage polarisation and improve cardiac dysfunction of LPS-treated mice.

CONCLUSIONS

Our study provides evidence of a novel STAT1-ZBP1 axis in macrophage promoting septic cardiomyopathy, and underscores the potential of macrophage-derived ZBP1 as a therapeutic target for septic cardiomyopathy.

KEY POINTS

Macrophage-derivedZBP1 exacerbates LPS-induced myocardial dysfunction and inflammatory cellinfiltration. Deletionof ZBP1 promotes macrophage polarisation from M1 to M2. STAT1-ZBP1axis promotes septic cardiomyopathy. ZBP1has emerged as a potential therapeutic target for inflammationand septic cardiomyopathy.

摘要

背景

脓毒症性心肌病是脓毒症患者常见的并发症,与高死亡率相关。鉴于其临床意义,了解其确切的潜在机制具有重要价值。

方法和结果

我们的结果显示,在脂多糖(LPS)处理的小鼠心肌组织中,Z-DNA结合蛋白1(ZBP1)上调。单细胞mRNA测序(scRNA-seq)和单核mRNA测序(snRNA-seq)表明,LPS可使内皮细胞、成纤维细胞和巨噬细胞中的Zbp1 mRNA升高,这与免疫荧光结果部分一致。通过超声心动图,我们发现ZBP1的整体缺失可改善LPS处理小鼠的心脏功能障碍和生存率。机制上,snRNA-seq显示ZBP1主要在巨噬细胞中表达,ZBP1的缺失促进巨噬细胞向M2亚型极化,从而减少炎症细胞浸润。值得注意的是,ZBP1的髓系特异性缺失也促进M2巨噬细胞极化并改善心脏功能障碍,证实了巨噬细胞来源的ZBP1在脓毒症性心肌功能障碍中的作用。最后,我们发现LPS通过信号转导和转录激活因子1(STAT1)增加ZBP1的转录和表达。STAT1抑制剂氟达拉滨也可促进M2巨噬细胞极化并改善LPS处理小鼠的心脏功能障碍。

结论

我们的研究提供了巨噬细胞中一种新的STAT1-ZBP1轴促进脓毒症性心肌病的证据,并强调了巨噬细胞来源的ZBP1作为脓毒症性心肌病治疗靶点的潜力。

关键点

巨噬细胞来源的ZBP1加剧LPS诱导的心肌功能障碍和炎症细胞浸润。ZBP1的缺失促进巨噬细胞从M1向M2极化。STAT1-ZBP1轴促进脓毒症性心肌病。ZBP1已成为炎症和脓毒症性心肌病的潜在治疗靶点。

https://cdn.ncbi.nlm.nih.gov/pmc/blobs/8129/12034574/e9d73f9b65a4/CTM2-15-e70315-g003.jpg

文献AI研究员

20分钟写一篇综述,助力文献阅读效率提升50倍。

立即体验

用中文搜PubMed

大模型驱动的PubMed中文搜索引擎

马上搜索

文档翻译

学术文献翻译模型,支持多种主流文档格式。

立即体验