Suppr超能文献

稳定感染重组卡波西肉瘤相关疱疹病毒的内皮细胞表现出独特的粘弹性和形态学特性。

Endothelial Cells Stably Infected with Recombinant Kaposi's Sarcoma-Associated Herpesvirus Display Distinct Viscoelastic and Morphological Properties.

作者信息

Shabangu Majahonkhe M, Blumenthal Melissa J, Sass Danielle T, Lang Dirk M, Schafer Georgia, Franz Thomas

机构信息

Biomedical Engineering Research Centre, Division of Biomedical Engineering, Department of Human Biology, Faculty of Health Sciences, University of Cape Town, Observatory, Cape Town, 7925 South Africa.

International Centre for Genetic Engineering and Biotechnology, Observatory, Cape Town, 7925 South Africa.

出版信息

Cell Mol Bioeng. 2025 Apr 18;18(2):123-135. doi: 10.1007/s12195-025-00848-z. eCollection 2025 Apr.

Abstract

PURPOSE

Kaposi's sarcoma-associated herpesvirus (KSHV) is a γ-herpesvirus that has a tropism for endothelial cells and leads to the development of Kaposi's sarcoma, especially in people living with HIV. The present study aimed to quantify morphological and mechanical changes in endothelial cells after infection with KSHV to assess their potential as diagnostic and therapeutic markers.

METHODS

Vascular (HuARLT2) and lymphatic endothelial cells (LEC) were infected with recombinant KSHV (rKSHV) by spinoculation, establishing stable infections (HuARLT2-rKSHV and LEC-rKSHV). Cellular changes were assessed using mitochondria-tracking microrheology and morphometric analysis.

RESULTS

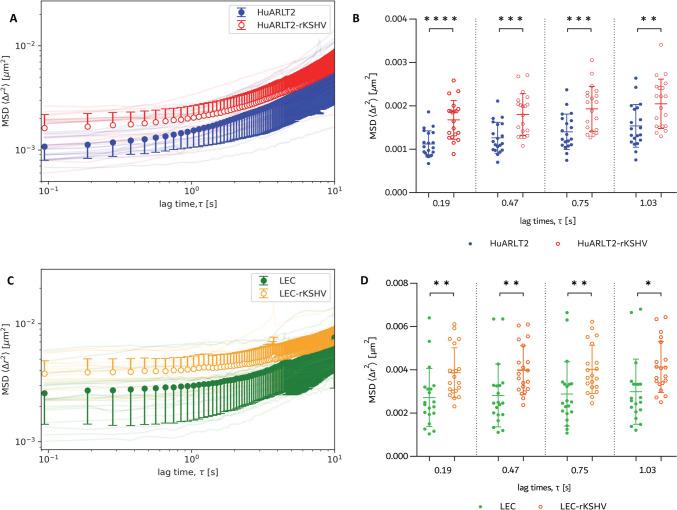
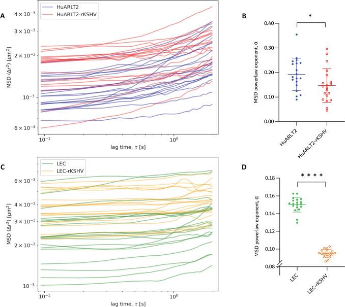
rKSHV infection increased cellular deformability, indicated by higher mitochondrial mean squared displacement (MSD) for short lag times. Specifically, MSD at τ = 0.19 s was 49.4% and 42.2% higher in HuARLT2-rKSHV and LEC-rKSHV, respectively, compared to uninfected controls. There were 23.9% and 36.7% decreases in the MSD power law exponents for HuARLT2-rKSHV and LEC-rKSHV, respectively, indicating increased cytosolic viscosity associated with rKSHV infection. Infected cells displayed a marked spindloid phenotype with an increase in aspect ratio (29.7%) and decreases in roundness (26.1%) and circularity (25.7%) in HuARLT2-rKSHV, with similar changes observed in LEC-rKSHV.

CONCLUSIONS

The quantification of distinct KSHV-induced morpho-mechanical changes in endothelial cells demonstrates the potential of these changes as diagnostic markers and therapeutic targets.

摘要

目的

卡波西肉瘤相关疱疹病毒(KSHV)是一种γ疱疹病毒,对内皮细胞具有嗜性,并导致卡波西肉瘤的发生,尤其是在艾滋病毒感染者中。本研究旨在量化KSHV感染后内皮细胞的形态和力学变化,以评估其作为诊断和治疗标志物的潜力。

方法

通过离心接种,用重组KSHV(rKSHV)感染血管内皮细胞(HuARLT2)和淋巴管内皮细胞(LEC),建立稳定感染(HuARLT2-rKSHV和LEC-rKSHV)。使用线粒体追踪微流变学和形态计量分析评估细胞变化。

结果

rKSHV感染增加了细胞的可变形性,表现为短延迟时间下较高的线粒体均方位移(MSD)。具体而言,与未感染对照相比,HuARLT2-rKSHV和LEC-rKSHV在τ = 0.19 s时的MSD分别高出49.4%和42.2%。HuARLT2-rKSHV和LEC-rKSHV的MSD幂律指数分别下降了23.9%和36.7%,表明与rKSHV感染相关的胞质粘度增加。感染细胞呈现出明显的梭形表型,HuARLT2-rKSHV的长宽比增加(29.7%),圆度(26.1%)和圆形度(25.7%)降低,LEC-rKSHV也观察到类似变化。

结论

对内皮细胞中KSHV诱导的独特形态力学变化进行量化,证明了这些变化作为诊断标志物和治疗靶点的潜力。

https://cdn.ncbi.nlm.nih.gov/pmc/blobs/9a6d/12018662/94956c9d495d/12195_2025_848_Fig1_HTML.jpg

文献AI研究员

20分钟写一篇综述,助力文献阅读效率提升50倍。

立即体验

用中文搜PubMed

大模型驱动的PubMed中文搜索引擎

马上搜索

文档翻译

学术文献翻译模型,支持多种主流文档格式。

立即体验