Suppr超能文献

代谢组学液体活检动态变化可预测早期肝癌及人类肝癌发生的可干预候选因素。

Metabolomic liquid biopsy dynamics predict early-stage HCC and actionable candidates of human hepatocarcinogenesis.

作者信息

Schulze Kornelius, Rose Tim Daniel, Adlung Lorenz, Peschka Manuela, Pagani Francesca, Gorgulho Joao, Fründt Thorben W, Labgaa Ismail, Haber Philipp K, Zimpel Carolin, Castven Darko, Weinmann Arndt, Garzia-Lezana Teresa, Waldmann Moritz, Renné Thomas, Voß Hannah, Moritz Manuela, Orlikowski Dorian, Schlüter Hartmut, Baumbach Jan, Schwartz Myron, Lohse Ansgar W, Huber Samuel, Sangro Bruno, Macias Rocio I R, Izquierdo-Sanchez Laura, Banales Jesus M, Wege Henning, Marquardt Jens U, Villanueva Augusto, Pauling Josch Konstantin, von Felden Johann

机构信息

I. Department of Medicine, University Medical Center Hamburg-Eppendorf, Hamburg, Germany.

ERN-RARE-LIVER, Hamburg, Germany.

出版信息

JHEP Rep. 2025 Jan 30;7(5):101340. doi: 10.1016/j.jhepr.2025.101340. eCollection 2025 May.

Abstract

BACKGROUND & AIMS: Actionable candidates of hepatocarcinogenesis remain elusive, and tools for early detection are suboptimal. Our aim was to demonstrate that serum metabolome profiles reflect the initiation of hepatocellular carcinoma (HCC) and enable the identification of biomarkers for early HCC detection and actionable candidates for chemoprevention.

METHODS

This global cohort study included 654 patients and 801 biospecimens. Following serum metabolome profiling across the spectrum of hepatocarcinogenesis, we conducted a phase II biomarker case-control study for early HCC detection. Findings were independently validated through analysis, mRNA sequencing, and proteome profiling of primary HCC and non-tumoral tissue, and experiments.

RESULTS

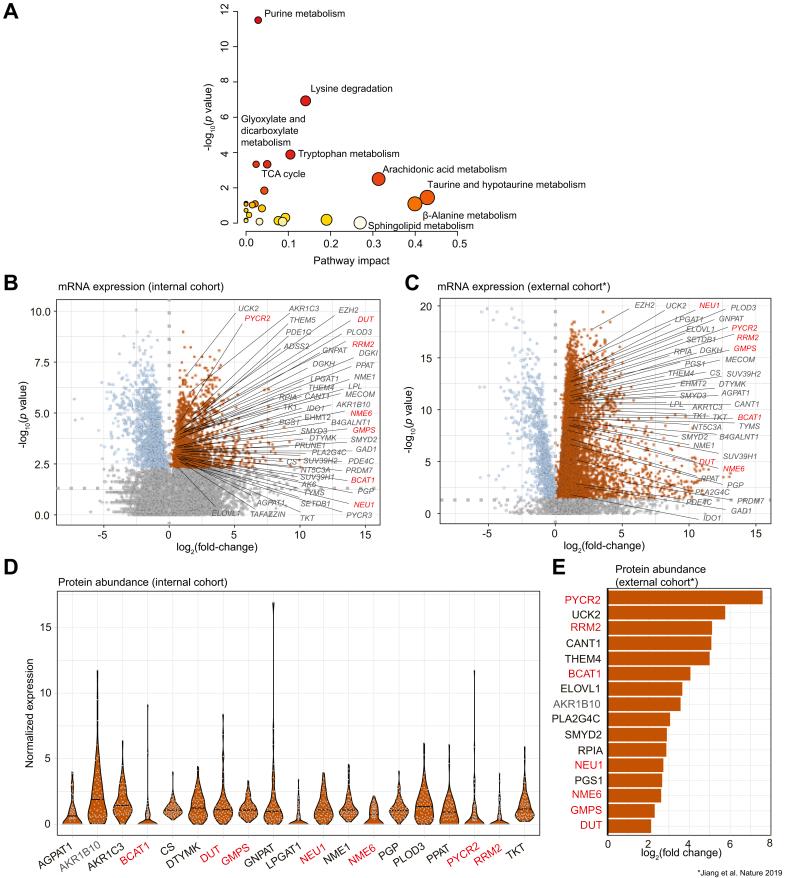
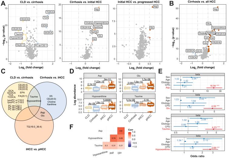
Aspartic acid, glutamic acid, taurine, and hypoxanthine were differentially abundant in the serum across chronic liver disease, cirrhosis, initial HCC, and progressed HCC, independent of sex, age, and etiology. In a phase II biomarker case-control study, a blood-based metabolite signature yielded an AUC of 94% to discriminate between patients with early-stage HCC and controls with cirrhosis, including independent validation. Unsupervised biclustering (MoSBi), lipid network analysis (LINEX), and pathway enrichment analysis confirmed alterations in amino acid-, lipid-, and nucleotide-related pathways. In tumor tissue, these pathways were significantly deregulated regarding gene and protein expression in two independent datasets, including actionable targets RRM2, GMPS, BCAT1, PYCR2, and NEU1. knockdown confirmed a functional role in proliferation and migration, as exemplified for PYCR2.

CONCLUSIONS

These findings demonstrate that serum metabolome profiling indicates deregulated metabolites and pathways during hepatocarcinogenesis. Our liquid biopsy approach accurately detects early-stage HCC outperforming currently recommended surveillance tools and facilitates identification of actionable candidates for chemoprevention.

IMPACT AND IMPLICATIONS

Deregulated cellular metabolism is a hallmark of cancer. In smaller studies, circulating metabolite profiles have been associated with HCC, although mainly in the context of fatty liver disease. Translation strategies for primary prevention or early detection are lacking. In this global study, we present an unsupervised landscape of the altered serum metabolome profile during hepatocarcinogenesis, independent of age, sex, and etiology. We provide a blood-based metabolite signature that accurately identifies early-stage HCC in a phase II biomarker study including independent validation. Further RRM2, GMPS, BCAT1, PYCR2, and NEU1 are identified in tumor tissue as actionable candidates for prevention. Our data provide the rationale for clinical trials testing liquid biopsy metabolome-based signatures for early HCC detection and the development of chemoprevention strategies.

摘要

背景与目的

肝癌发生的可干预候选因素仍不明确,早期检测工具也不尽人意。我们的目的是证明血清代谢组谱可反映肝细胞癌(HCC)的发生,并能够识别用于早期HCC检测的生物标志物以及化学预防的可干预候选因素。

方法

这项全球队列研究纳入了654例患者和801份生物标本。在对肝癌发生全过程进行血清代谢组分析之后,我们开展了一项用于早期HCC检测的II期生物标志物病例对照研究。通过对原发性HCC和非肿瘤组织的分析、mRNA测序、蛋白质组分析以及实验,对研究结果进行了独立验证。

结果

天冬氨酸、谷氨酸、牛磺酸和次黄嘌呤在慢性肝病、肝硬化、早期HCC和进展期HCC患者的血清中丰度存在差异,且不受性别、年龄和病因的影响。在一项II期生物标志物病例对照研究中,一种基于血液的代谢物特征在区分早期HCC患者和肝硬化对照患者时,曲线下面积(AUC)达到94%,包括独立验证。无监督双聚类分析(MoSBi)、脂质网络分析(LINEX)和通路富集分析证实了氨基酸、脂质和核苷酸相关通路的改变。在肿瘤组织中,在两个独立的数据集中,这些通路在基因和蛋白质表达方面存在显著失调,包括可干预靶点核糖核苷酸还原酶M2亚基(RRM2)、鸟苷酸磷酸合成酶(GMPS)、分支链氨基酸转氨酶1(BCAT1)、吡咯啉-5-羧酸还原酶2(PYCR2)和神经氨酸酶1(NEU1)。针对PYCR2的基因敲除证实了其在增殖和迁移中的功能作用。

结论

这些发现表明,血清代谢组分析可显示肝癌发生过程中代谢物和通路的失调。我们的液体活检方法能够准确检测早期HCC,优于目前推荐的监测工具,并有助于识别化学预防的可干预候选因素。

影响与意义

细胞代谢失调是癌症的一个标志。在较小规模的研究中,循环代谢物谱与HCC有关,尽管主要是在脂肪肝疾病的背景下。目前缺乏一级预防或早期检测的转化策略。在这项全球研究中,我们展示了肝癌发生过程中血清代谢组谱改变的无监督全景图,不受年龄、性别和病因的影响。我们提供了一种基于血液的代谢物特征,在一项包括独立验证的II期生物标志物研究中能够准确识别早期HCC。此外,在肿瘤组织中确定了RRM2、GMPS、BCAT1、PYCR2和NEU1作为预防的可干预候选因素。我们的数据为基于液体活检代谢组特征进行早期HCC检测的临床试验以及化学预防策略的开发提供了理论依据。

https://cdn.ncbi.nlm.nih.gov/pmc/blobs/726c/12023797/7359b43a9789/ga1.jpg

文献AI研究员

20分钟写一篇综述,助力文献阅读效率提升50倍。

立即体验

用中文搜PubMed

大模型驱动的PubMed中文搜索引擎

马上搜索

文档翻译

学术文献翻译模型,支持多种主流文档格式。

立即体验