Suppr超能文献

线粒体保护剂SS31优化的脱细胞脐带胶质支架可改善同种异体软骨细胞植入介导的关节软骨修复。

The mitochondrial protectant SS31 optimized decellularized Wharton's jelly scaffold improves allogeneic chondrocyte implantation-mediated articular cartilage repair.

作者信息

Wang Chao, Li Hao, Li Fakai, Yang Yongkang, Xu Ziheng, Gao Tianze, Li Runmeng, Zhang Ruiyang, Mu Yuhao, Guo Zheng, Guo Quanyi, Liu Shuyun

机构信息

Institute of Orthopedics, The First Medical Center, Chinese PLA General Hospital, Beijing Key Lab of Regenerative Medicine in Orthopedics, Key Laboratory of Musculoskeletal Trauma & War Injuries PLA, No.28 Fuxing Road, Haidian District, Beijing, 100853, China.

School of Medicine, Nankai University, Tianjin, 300071, China.

出版信息

J Orthop Translat. 2025 Apr 15;52:126-137. doi: 10.1016/j.jot.2025.03.023. eCollection 2025 May.

Abstract

BACKGROUND

The process of allogeneic chondrocyte implantation entails obtaining donor chondrocytes, culturing them in a medium enriched with growth factors, and then introducing them-either individually or in conjunction with biocompatible scaffolds-into areas of cartilage damage. While promising, this approach is hindered by mitochondrial dysfunction in the implanted chondrocytes.

METHODS

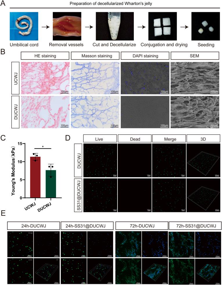
This research introduced an innovative approach by creating a new type of scaffold derived from Decellularized Umbilical Cord Wharton's Jelly (DUCWJ) extracted from human umbilical cords. The scaffold was manufactured using procedures involving decellularization and lyophilization. The resulting scaffold demonstrated superior characteristics, including high porosity, hydrophilic properties, and excellent biocompatibility. To enhance its function, SS31 peptides, known for their mitochondrial-protective properties, were chemically bonded to the scaffold surface, creating an SS31@DUCWJ system. This system aims to protect chondrocytes and regulate the mitochondrial respiratory chain (MRC), thereby improving cartilage repair mediated by allogeneic chondrocyte implantation.

RESULTS

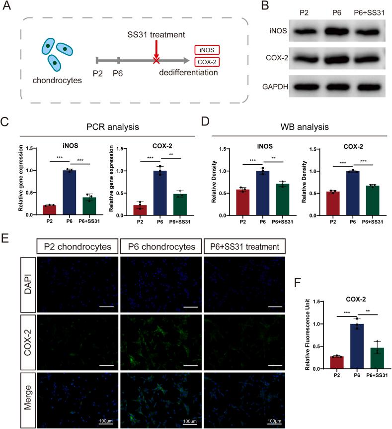
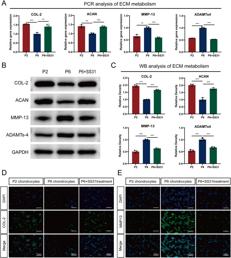
In vitro studies have shown that SS31 effectively attenuates metabolic dysfunction, extracellular matrix degradation, oxidative stress, inflammation, and mitochondrial damage induced by serial cell passages. Complementary in vivo experiments showed that the SS31@DUCWJ scaffold promoted regeneration of healthy articular cartilage in femoral condylar defects in rabbits.

CONCLUSIONS

This SS31-modified porous decellularized scaffold represents an innovative biomaterial with anti-inflammatory properties and targeted mitochondrial regulation. It offers a promising new approach for treating articular cartilage injuries.

THE TRANSLATIONAL POTENTIAL OF THIS ARTICLE

Our study was the first to successfully load the mitochondrial protectant SS31 onto a DUCWJ hydrogel scaffold for localized drug delivery. This method is highly efficacious in repairing cartilage defects and offers a promising new avenue for the treatment of such conditions.

摘要

背景

同种异体软骨细胞植入过程包括获取供体软骨细胞,在富含生长因子的培养基中培养,然后将其单独或与生物相容性支架一起引入软骨损伤区域。尽管这种方法很有前景,但植入的软骨细胞中的线粒体功能障碍阻碍了它的应用。

方法

本研究引入了一种创新方法,通过从人脐带中提取的去细胞脐带华通氏胶(DUCWJ)创建一种新型支架。该支架采用去细胞化和冻干程序制造。所得支架具有优异的特性,包括高孔隙率、亲水性和出色的生物相容性。为了增强其功能,将以线粒体保护特性闻名的SS31肽化学键合到支架表面,创建了SS31@DUCWJ系统。该系统旨在保护软骨细胞并调节线粒体呼吸链(MRC),从而改善同种异体软骨细胞植入介导的软骨修复。

结果

体外研究表明,SS31有效地减轻了连续传代诱导的代谢功能障碍、细胞外基质降解、氧化应激、炎症和线粒体损伤。补充的体内实验表明,SS31@DUCWJ支架促进了兔股骨髁缺损处健康关节软骨的再生。

结论

这种SS31修饰的多孔去细胞支架代表了一种具有抗炎特性和靶向线粒体调节功能的创新生物材料。它为治疗关节软骨损伤提供了一种有前景的新方法。

本文的转化潜力

我们的研究首次成功地将线粒体保护剂SS31负载到DUCWJ水凝胶支架上进行局部药物递送。这种方法在修复软骨缺损方面非常有效,并为治疗此类病症提供了一条有前景的新途径。

https://cdn.ncbi.nlm.nih.gov/pmc/blobs/7b87/12032180/761b7bea546d/ga1.jpg

文献AI研究员

20分钟写一篇综述,助力文献阅读效率提升50倍。

立即体验

用中文搜PubMed

大模型驱动的PubMed中文搜索引擎

马上搜索

文档翻译

学术文献翻译模型,支持多种主流文档格式。

立即体验