Suppr超能文献

微生物组和代谢组解释了高脂饮食诱导贵州小型猪糖尿病的发生及糖尿病抗性。

Microbiome and metabolome explain the high-fat diet-induced diabetes development and diabetes resistance in Guizhou mini-pigs.

作者信息

Wu Yanjun, Mo Jiayuan, Wang Qianguang, Li Jialong, Wei Jia, Zhang Nuo, Dong Yuanqiu, Zhu Xiang, Lu Taofeng, Huang Sicheng

机构信息

The Provincial Key Miao Medicine Laboratory of Guizhou, Guizhou University of Traditional Chinese Medicine, Guiyang, China.

College of Animal Science, Anhui Science and Technology University, Chuzhou, China.

出版信息

Front Microbiol. 2025 Apr 9;16:1555069. doi: 10.3389/fmicb.2025.1555069. eCollection 2025.

Abstract

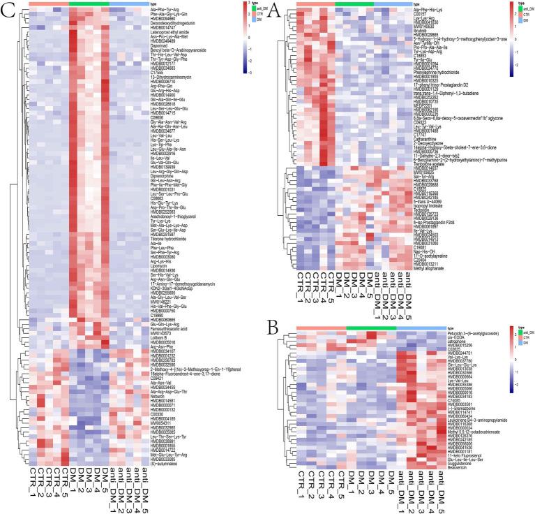
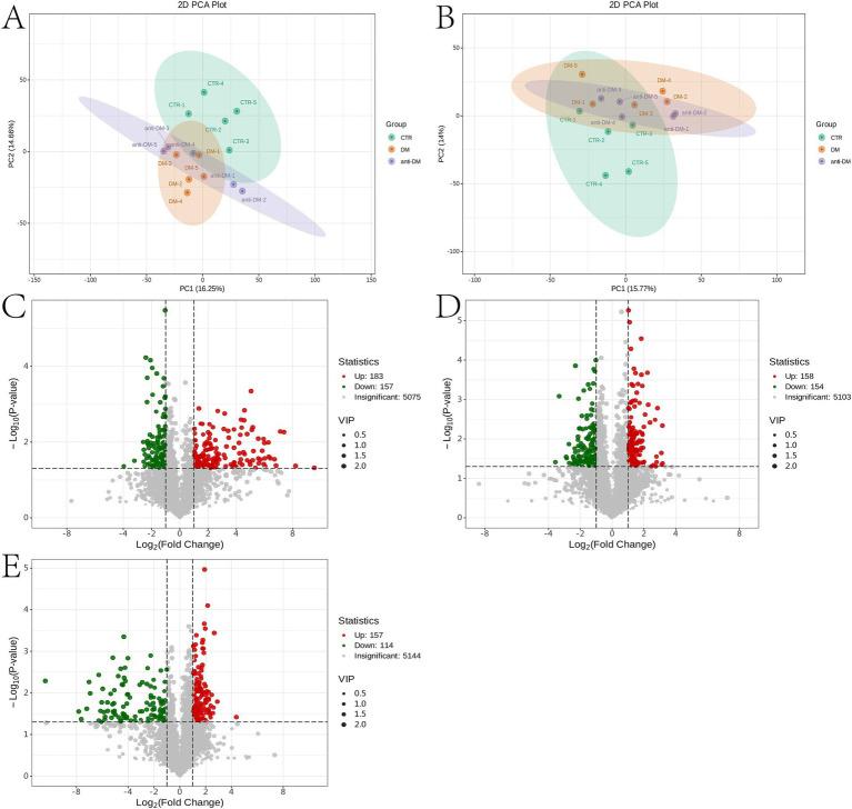
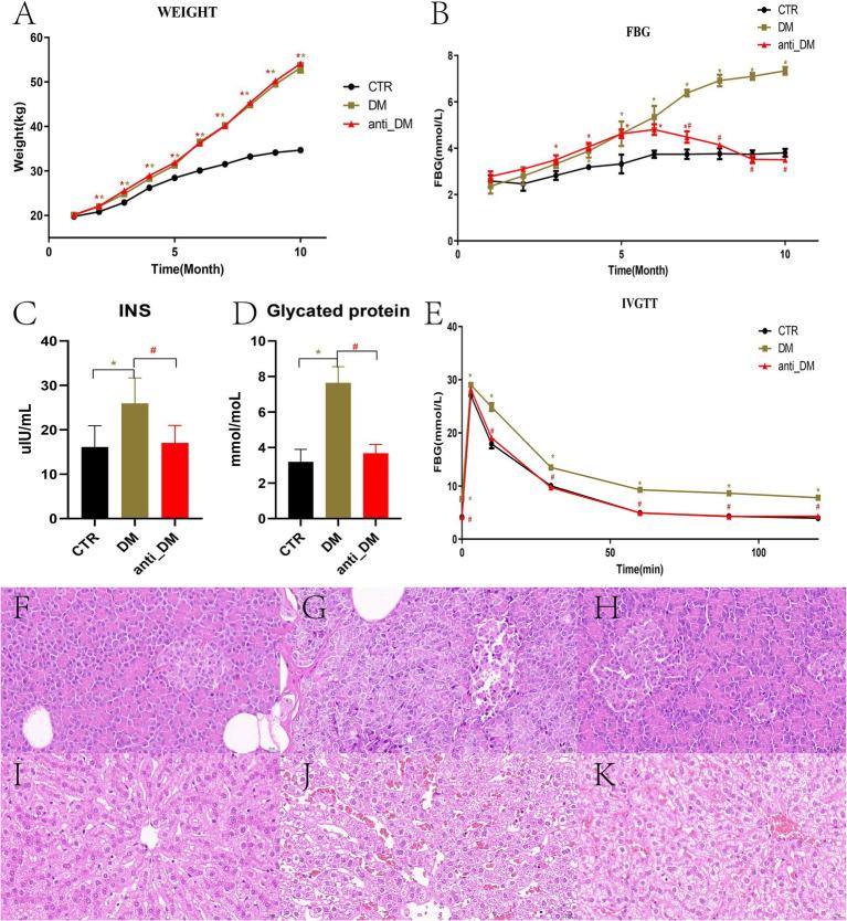
Type 2 diabetes mellitus (T2DM) is an obesity-related disease claiming substantial global mortality annually. Current animal models of T2DM remain limited, with low success rates in establishing porcine models of high-fat diet (HFD)-induced T2DM. Our experimental design employed 35 Guizhou mini-pigs to develop a T2DM model via HFD induction, aiming to identify microbial and metabolic signatures associated with disease pathogenesis and resistance. At month 10, five individuals from the control (CTR), T2DM (DM), and T2DM resistant (anti-DM) groups were slaughtered, samples were collected, and relevant indices were measured. Metagenomics, metabolomics, and 16S rRNA sequencing were performed to identify microbes and metabolites linked to T2DM progression and resistance. Key findings demonstrated anti-DM group parameters-including metabolic indices (fasting blood glucose, insulin levels, HbA1c, IVGTT), histopathology (HE-stained pancreatic/hepatic tissues), microbial profiles (structural, compositional, functional), and metabolomic signatures-occupied intermediate positions between CTR and DM groups. Network analyses revealed: (1) , , fingolimod, polyoxyethylene sorbitan monooleate, thiamine, and atrazine in HFD-associated networks; (2) , N-oleoyl-L-serine, tolbutamide, tetradecanoyl carnitine, 3'-sulfogalactosylceramide, and guggulsterone in T2DM resistance networks; (3) , diethyl phthalate, zingerone, enalapril, 5-hydroxytryptophol, 2'-deoxyinosine, icariin, and emetine in T2DM progression networks. These results further clarify the role of the gut microbiota and serum metabolites in the development of T2DM in the Guizhou mini-pig model.

摘要

2型糖尿病(T2DM)是一种与肥胖相关的疾病,每年在全球造成大量死亡。目前T2DM的动物模型仍然有限,建立高脂饮食(HFD)诱导的T2DM猪模型的成功率较低。我们的实验设计使用35只贵州小型猪通过HFD诱导建立T2DM模型,旨在识别与疾病发病机制和抗性相关的微生物和代谢特征。在第10个月时,宰杀了对照组(CTR)、T2DM组(DM)和T2DM抗性组(抗DM)中的5只猪,采集样本并测量相关指标。进行了宏基因组学、代谢组学和16S rRNA测序,以识别与T2DM进展和抗性相关的微生物和代谢物。主要研究结果表明,抗DM组的参数——包括代谢指标(空腹血糖、胰岛素水平、糖化血红蛋白、静脉葡萄糖耐量试验)、组织病理学(苏木精-伊红染色的胰腺/肝脏组织)、微生物谱(结构、组成、功能)和代谢组学特征——处于CTR组和DM组之间的中间位置。网络分析显示:(1)HFD相关网络中的芬戈莫德、聚氧乙烯山梨醇酐单油酸酯、硫胺素和阿特拉津;(2)T2DM抗性网络中的N-油酰-L-丝氨酸、甲苯磺丁脲、十四烷酰肉碱、3'-磺基半乳糖神经酰胺和古古甾酮;(3)T2DM进展网络中的邻苯二甲酸二乙酯、姜辣素、依那普利、5-羟色醇、2'-脱氧肌苷、淫羊藿苷和吐根碱。这些结果进一步阐明了贵州小型猪模型中肠道微生物群和血清代谢物在T2DM发生发展中的作用。

https://cdn.ncbi.nlm.nih.gov/pmc/blobs/2451/12023756/6ff6d063a799/fmicb-16-1555069-g001.jpg

文献AI研究员

20分钟写一篇综述,助力文献阅读效率提升50倍。

立即体验

用中文搜PubMed

大模型驱动的PubMed中文搜索引擎

马上搜索

文档翻译

学术文献翻译模型,支持多种主流文档格式。

立即体验