Suppr超能文献

针刺通过介导ERK1/2/Cx43轴调节星形胶质细胞神经毒性极化,以保护延迟溶栓中血脑屏障的完整性。

Acupuncture regulates astrocyte neurotoxic polarization to protect blood-brain barrier integrity in delayed thrombolysis through mediating ERK1/2/Cx43 axis.

作者信息

Zhang Zhi-Hui, Gu Yu, Huang Zheng, Liu Xin-Yu, Xu Wen-Tao, Zhang Xin-Chang, Ni Guang-Xia

机构信息

College of Acupuncture-Moxibustion and Tuina, Nanjing University of Chinese Medicine, Nanjing, China.

Key Laboratory of Acupuncture and Medicine Research of Ministry of Education, Nanjing University of Chinese Medicine, Nanjing, China.

出版信息

IBRO Neurosci Rep. 2025 Apr 11;18:604-618. doi: 10.1016/j.ibneur.2025.04.005. eCollection 2025 Jun.

Abstract

BACKGROUND

Thrombolytic therapy remains the standard treatment for acute ischemic stroke. The narrow window for thrombolysis means that delay in treatment worsens brain injury. Astrocytes regulate blood-brain barrier (BBB) integrity and neuroinflammation, yet their neurotoxic polarization exacerbates injury in neuropathological conditions, including ischemic stroke. Delayed recombinant tissue plasminogen activator (rt-PA) thrombolysis disrupts astrocyte homeostasis, further aggravating brain injury. This study investigates whether acupuncture, a key therapy in traditional Chinese medicine, alleviates delayed thrombolysis-induced injury by modulating astrocyte neurotoxic polarization and elucidates the underlying signaling pathway.

METHODS

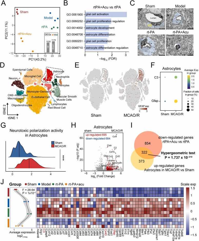
A rat model of embolic stroke with delayed rt-PA thrombolysis was established. The effects of infarct volume, BBB integrity, and neuroinflammation of acupuncture were evaluated. Bulk and single-cell transcriptomic analyses were performed to assess astrocyte-specific transcriptional changes. Western blotting, immunofluorescence, and pharmacological inhibition experiments validated molecular mechanisms.

RESULTS

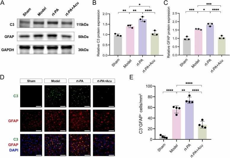
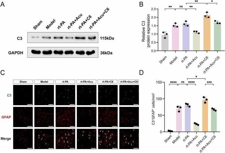
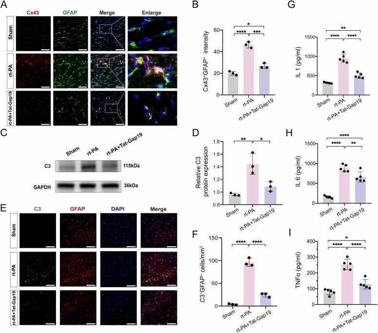
Acupuncture reduced infarct volume, improved neurological function, and restored BBB integrity. Transcriptomic analysis revealed dynamic regulation of astrocyte neurotoxic polarization following acupuncture intervention. Further validation experiments demonstrated that acupuncture suppressed the ERK1/2-Cx43 cascade, thereby attenuating astrocyte-mediated neurotoxicity. Pharmacological modulation of this pathway replicated the protective effects of acupuncture, highlighting the role in mitigating astrocyte dysfunction and promoting BBB recovery.

CONCLUSION

Acupuncture mitigates delayed thrombolysis-induced brain injury by modulating astrocyte polarization via the ERK1/2-Cx43 pathway. These findings highlight acupuncture as a potential strategy to enhance thrombolytic therapy safety in ischemic stroke.

摘要

背景

溶栓治疗仍然是急性缺血性卒中的标准治疗方法。溶栓的时间窗狭窄意味着治疗延迟会加重脑损伤。星形胶质细胞调节血脑屏障(BBB)的完整性和神经炎症,但其神经毒性极化会在包括缺血性卒中在内的神经病理状况下加剧损伤。延迟重组组织型纤溶酶原激活剂(rt-PA)溶栓会破坏星形胶质细胞的体内平衡,进一步加重脑损伤。本研究调查了作为中医关键疗法的针灸是否通过调节星形胶质细胞的神经毒性极化来减轻延迟溶栓诱导的损伤,并阐明其潜在的信号通路。

方法

建立了延迟rt-PA溶栓的栓塞性卒中大鼠模型。评估了针灸对梗死体积、血脑屏障完整性和神经炎症的影响。进行了批量和单细胞转录组分析,以评估星形胶质细胞特异性转录变化。蛋白质免疫印迹、免疫荧光和药理学抑制实验验证了分子机制。

结果

针灸减少了梗死体积,改善了神经功能,并恢复了血脑屏障的完整性。转录组分析揭示了针灸干预后星形胶质细胞神经毒性极化的动态调节。进一步的验证实验表明,针灸抑制了ERK1/2-Cx43级联反应,从而减轻了星形胶质细胞介导的神经毒性。对该通路的药理学调节复制了针灸的保护作用,突出了其在减轻星形胶质细胞功能障碍和促进血脑屏障恢复中的作用。

结论

针灸通过ERK1/2-Cx43途径调节星形胶质细胞极化,减轻延迟溶栓诱导的脑损伤。这些发现突出了针灸作为一种在缺血性卒中中提高溶栓治疗安全性的潜在策略。

https://cdn.ncbi.nlm.nih.gov/pmc/blobs/6851/12022658/bc0b6b6334a8/ga1.jpg

文献AI研究员

20分钟写一篇综述,助力文献阅读效率提升50倍。

立即体验

用中文搜PubMed

大模型驱动的PubMed中文搜索引擎

马上搜索

文档翻译

学术文献翻译模型,支持多种主流文档格式。

立即体验