Suppr超能文献

肝脏不变自然杀伤T细胞通过在肝脏中诱导纤维化微环境促进结直肠癌转移。

Hepatic iNKT cells facilitate colorectal cancer metastasis by inducing a fibrotic niche in the liver.

作者信息

Nater Marc, Brügger Michael, Cecconi Virginia, Pereira Paulo, Forni Geo, Köksal Hakan, Dimakou Despoina, Herbst Michael, Calvanese Anna Laura, Lucchiari Giulia, Schneider Christoph, Valenta Tomas, van den Broek Maries

机构信息

Institute of Experimental Immunology, University of Zurich, Zurich, Switzerland.

Department of Molecular Life Sciences, University of Zurich, Zurich, Switzerland.

出版信息

iScience. 2025 Apr 6;28(5):112364. doi: 10.1016/j.isci.2025.112364. eCollection 2025 May 16.

Abstract

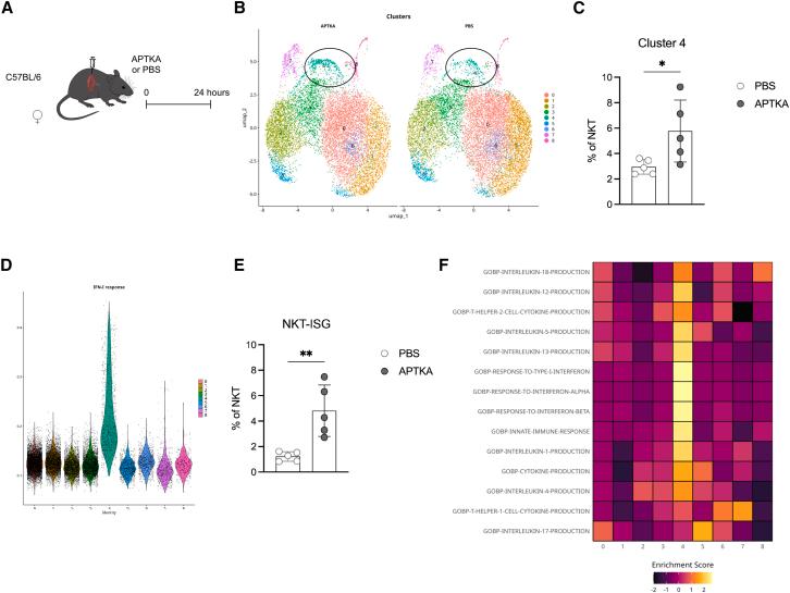
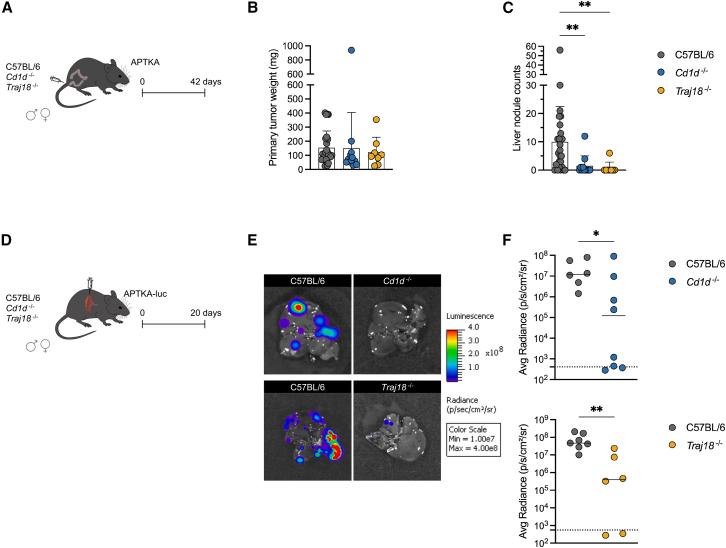
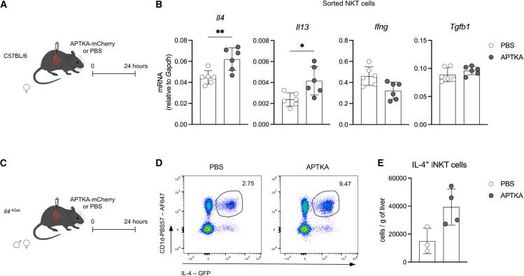
The liver is an important metastatic organ that contains many innate immune cells, yet little is known about their role in anti-metastatic defense. We investigated how invariant natural killer T (iNKT) cells influence colorectal cancer-derived liver metastasis using different models in immunocompetent mice. We found that hepatic iNKT cells promote metastasis by creating a supportive niche for disseminated cancer cells. Mechanistically, iNKT cells respond to disseminating cancer cells by producing the fibrogenic cytokines interleukin-4 (IL-4) and IL-13 in a T cell receptor-independent manner. Selective abrogation of IL-4 and IL-13 sensing in hepatic stellate cells prevented their transdifferentiation into extracellular matrix-producing myofibroblasts, which hindered metastatic outgrowth of disseminated cancer cells. This study highlights a novel tumor-promoting axis driven by iNKT cells in the initial stages of metastasis.

摘要

肝脏是一个重要的转移器官,含有许多先天免疫细胞,但它们在抗转移防御中的作用却鲜为人知。我们利用免疫健全小鼠的不同模型,研究了不变自然杀伤T(iNKT)细胞如何影响结直肠癌衍生的肝转移。我们发现肝脏iNKT细胞通过为播散的癌细胞创造一个支持性微环境来促进转移。从机制上讲,iNKT细胞通过以T细胞受体非依赖的方式产生促纤维化细胞因子白细胞介素-4(IL-4)和IL-13来响应播散的癌细胞。选择性消除肝星状细胞中的IL-4和IL-13感应可防止它们转分化为产生细胞外基质的肌成纤维细胞,从而阻碍播散癌细胞的转移生长。这项研究突出了在转移初始阶段由iNKT细胞驱动的一条新的肿瘤促进轴。

https://cdn.ncbi.nlm.nih.gov/pmc/blobs/53c2/12032931/334398b02d2a/fx1.jpg

文献AI研究员

20分钟写一篇综述,助力文献阅读效率提升50倍。

立即体验

用中文搜PubMed

大模型驱动的PubMed中文搜索引擎

马上搜索

文档翻译

学术文献翻译模型,支持多种主流文档格式。

立即体验