Suppr超能文献

负载花被提取物的果胶/结冷胶水凝胶用于原位调节影响伤口愈合的促炎途径

Pectin/Gellan Gum Hydrogels Loaded with Tepal Extract for In Situ Modulation of Pro-Inflammatory Pathways Affecting Wound Healing.

作者信息

Busto Francesco, Licini Caterina, Cometa Stefania, Liotino Stefano, Damiani Elisabetta, Bacchetti Tiziana, Kleider Isabelle, La Contana Alessandra, Mattioli-Belmonte Monica, De Giglio Elvira

机构信息

Department of Chemistry, University of Bari, Via Orabona 4, 70126 Bari, Italy.

INSTM, National Consortium of Materials Science and Technology, Via G. Giusti 9, 50121 Florence, Italy.

出版信息

Polymers (Basel). 2025 Mar 20;17(6):814. doi: 10.3390/polym17060814.

Abstract

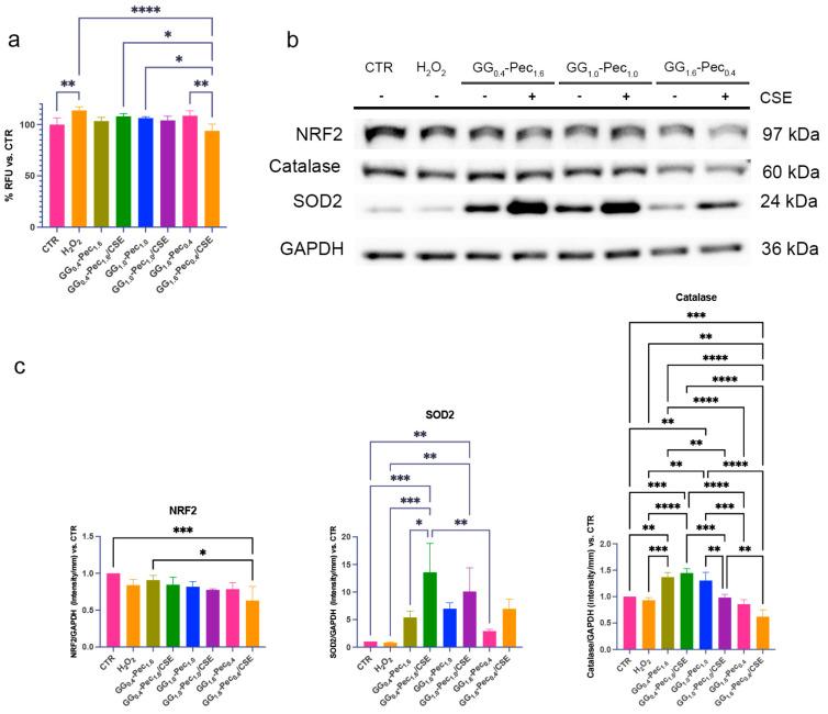
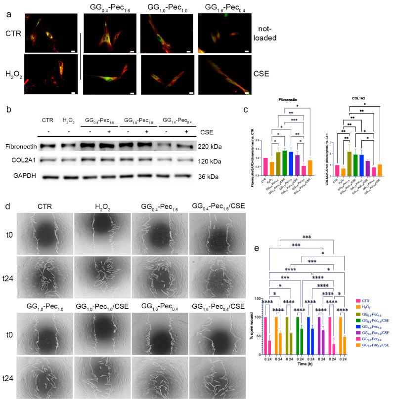
Tepals of the flower constitute the most abundant floral residue during saffron production (350 kg tepals/kg stigmas). Being a natural source of polyphenols with antioxidant properties, they can be reused to create potentially valuable products for pharmaceutical applications, generating a new income source while reducing agricultural bio-waste. In this work, composite hydrogels based on blends of pectin and gellan gum containing tepal extract (CSE) have been proposed for the regeneration and healing of cutaneous wounds, exploiting the antioxidant properties of CSE. Various physico-chemical and mechanical characterizations were performed. The skin permeation of CSE was investigated using Franz cell diffusion system. The composite films were cytocompatible and able to counteract the increase in ROS, restore the production of matrix proteins, and favor wound closure. To conclude, CSE-loaded composite films represent a promising strategy to promote the body's natural healing process. In addition, by reusing saffron tepals, not only can we develop new, sustainable treatments for skin diseases, but we can also reduce agricultural waste.

摘要

在藏红花生产过程中,花瓣是最丰富的花卉残留物(每千克柱头有350千克花瓣)。作为具有抗氧化特性的多酚天然来源,它们可被重新利用,以制造具有潜在药用价值的产品,在减少农业生物废弃物的同时创造新的收入来源。在这项工作中,基于含有花瓣提取物(CSE)的果胶和结冷胶共混物的复合水凝胶已被提出用于皮肤伤口的再生和愈合,利用了CSE的抗氧化特性。进行了各种物理化学和力学表征。使用Franz细胞扩散系统研究了CSE的皮肤渗透情况。复合膜具有细胞相容性,能够抵消活性氧的增加,恢复基质蛋白的产生,并促进伤口愈合。总之,负载CSE的复合膜是促进身体自然愈合过程的一种有前景的策略。此外,通过重新利用藏红花花瓣,我们不仅可以开发新的、可持续的皮肤病治疗方法,还可以减少农业废弃物。

https://cdn.ncbi.nlm.nih.gov/pmc/blobs/255e/11945028/54383cdb54df/polymers-17-00814-g001.jpg

文献AI研究员

20分钟写一篇综述,助力文献阅读效率提升50倍。

立即体验

用中文搜PubMed

大模型驱动的PubMed中文搜索引擎

马上搜索

文档翻译

学术文献翻译模型,支持多种主流文档格式。

立即体验