Suppr超能文献

解析胃癌肿瘤内异质性以及转移相关元程序与肌成纤维细胞之间的相互作用。

Deciphering of intra-tumoural heterogeneity and the interplay between metastasis-associated meta-program and myofibroblasts in gastric cancer.

作者信息

Wu Xiongyan, Jin Zhijian, Li Baolong, Lu Yifan, Hou Junyi, Yao Lizhong, Yu Zhenjia, Sang Qingqing, Yu Beiqin, Li Jianfang, Li Chen, Yan Chao, Zhu Zhenggang, Tang Kaiwen, Liu Bingya, Su Liping

机构信息

Department of General Surgery, Shanghai Key Laboratory of Gastric Neoplasms, Shanghai Institute of Digestive Surgery, Ruijin Hospital, Shanghai Jiao Tong University School of Medicine, Shanghai, China.

出版信息

Clin Transl Med. 2025 May;15(5):e70319. doi: 10.1002/ctm2.70319.

Abstract

BACKGROUND

Gastric cancer (GC) exhibits high heterogeneity that relies on the oncogenic properties of cancer cells and multicellular interactions in the tumour microenvironment. However, the heterogeneity of GC and their molecular characteristics are still largely unexplored.

METHODS

We employed single-cell and spatial transcriptomics to comprehensively map the intra-tumoural heterogeneity within GC. Additionally, in vitro experiments, clinical sample analyses, and patient-derived organoid models (PDOs) were conducted to validate the key interaction patterns between tumor cells and stromal cells.

RESULTS

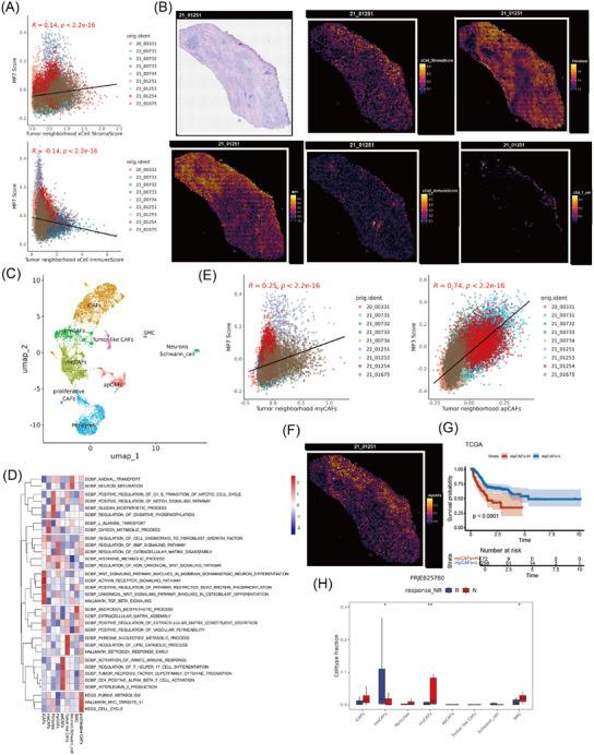
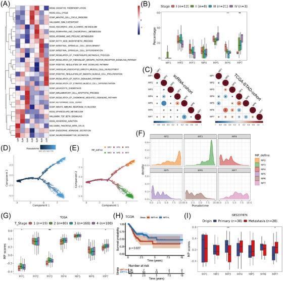
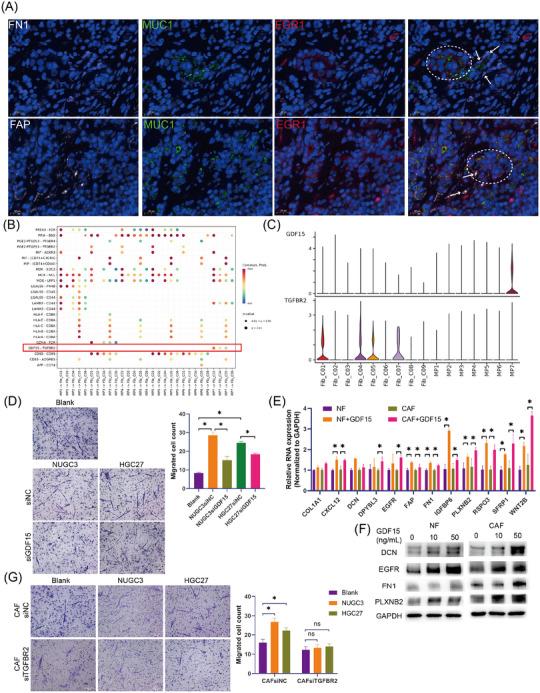
Seven robust meta-programs (MP1-MP7) in GC were defined with distinct biological significance and spatial distributions. MP3 and MP4 were intimately associated with distinct CD8 T cells skewed toward a cytotoxic or exhaustion state, while MP7, characterised by the highest degree of malignancy, harboured an immune lockdown microenvironment around it and spatially associated with myofibroblasts (myCAFs). Notably, we clarified the interplay between the MP7 and myCAFs, where MP7 induces the chemotactic migration of fibroblasts and promoting their transformation into myCAFs via GDF15/TGFBR2, and in turn, myCAFs-derived RSPO3 up-regulates EGR1 to promote the transformation to MP7 in GC cells and human PDOs. Ultimately, the accumulation of myCAFs around MP7 led to fewer infiltration of CD8 T cells, resulting an immune-deprived microenvironment and the diminished efficacy of immunotherapy. Additionally, based on the gene expression signatures of MP7 GC cells, we predicted specific drugs and verified more potent inhibitory effects of Taselisib and Lapatinib for MP7 GC cells than conventional drugs at the same concentration.

CONCLUSION

Taken together, these results deepened the understanding of GC heterogeneity and paved the way for novel therapeutic strategies by targeting MP7 GC cells and their interaction loop with myCAFs in GC treatment.

KEY POINTS

Seven robust meta-programs (MP1-MP7) were identified in gastric cancer. MP7 was strongly correlated with cancer metastasis and poor survival of gastric cancer patients. MP7 promoted fibroblast transformation into myCAFs via GDF15/TGFBR2, creating an immune lockdown microenvironment. MyCAFs induced MP7 transformation via the RSPO3/EGR1 pathway, promoting gastric cancer cell migration. Taselisib and Lapatinib were potent inhibitors of MP7 GC cells.

摘要

背景

胃癌(GC)表现出高度异质性,这依赖于癌细胞的致癌特性以及肿瘤微环境中的多细胞相互作用。然而,GC的异质性及其分子特征在很大程度上仍未被探索。

方法

我们采用单细胞和空间转录组学全面描绘GC内的肿瘤内异质性。此外,还进行了体外实验、临床样本分析以及患者来源的类器官模型(PDO),以验证肿瘤细胞与基质细胞之间的关键相互作用模式。

结果

定义了GC中的七个强大的元程序(MP1 - MP7),具有不同的生物学意义和空间分布。MP3和MP4与偏向细胞毒性或耗竭状态的不同CD8 T细胞密切相关,而MP7以最高恶性程度为特征,其周围存在免疫封锁微环境,并在空间上与肌成纤维细胞(myCAF)相关。值得注意的是,我们阐明了MP7与myCAF之间的相互作用,其中MP7通过GDF15/TGFBR2诱导成纤维细胞的趋化迁移并促进其转化为myCAF,反过来,myCAF衍生的RSPO3上调EGR1以促进GC细胞和人PDO中向MP7的转化。最终,MP7周围myCAF的积累导致CD8 T细胞浸润减少,产生免疫缺陷微环境并降低免疫治疗效果。此外,基于MP7 GC细胞的基因表达特征,我们预测了特定药物,并验证了在相同浓度下,Taselisib和Lapatinib对MP7 GC细胞的抑制作用比传统药物更强。

结论

综上所述,这些结果加深了对GC异质性的理解,并通过在GC治疗中靶向MP7 GC细胞及其与myCAF的相互作用环为新的治疗策略铺平了道路。

关键点

在胃癌中鉴定出七个强大的元程序(MP1 - MP7)。MP7与癌症转移和胃癌患者的不良生存密切相关。MP7通过GDF15/TGFBR2促进成纤维细胞转化为myCAF,形成免疫封锁微环境。MyCAF通过RSPO3/EGR1途径诱导MP7转化,促进胃癌细胞迁移。Taselisib和Lapatinib是MP7 GC细胞的有效抑制剂。

https://cdn.ncbi.nlm.nih.gov/pmc/blobs/b0b2/12035649/9b4b4a159c4b/CTM2-15-e70319-g004.jpg

文献AI研究员

20分钟写一篇综述,助力文献阅读效率提升50倍。

立即体验

用中文搜PubMed

大模型驱动的PubMed中文搜索引擎

马上搜索

文档翻译

学术文献翻译模型,支持多种主流文档格式。

立即体验