Suppr超能文献

感染会导致谷氨酸脱羧酶和其他蛋白质在……中的翻译后修饰。

infection confers post-translational modification of glutamic acid decarboxylase and other proteins in .

作者信息

Boothman Sarah M, Preston Sarah, Minden Jonathan

机构信息

Department of Biological Sciences, Carnegie Mellon University, Pittsburgh, Pennsylvania, USA.

出版信息

Microbiol Spectr. 2025 Jun 3;13(6):e0246524. doi: 10.1128/spectrum.02465-24. Epub 2025 Apr 28.

Abstract

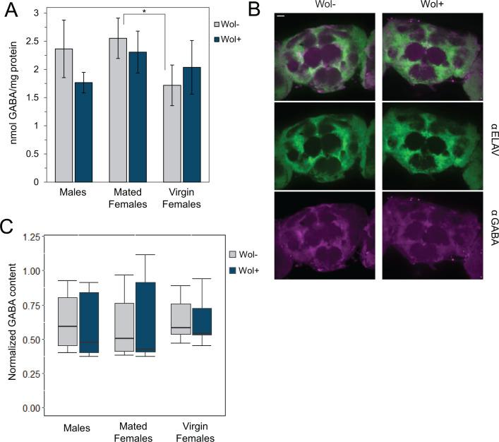
is a ubiquitous intracellular bacterium that is known for its manipulation of reproduction in arthropod hosts. has also been shown to colonize virtually all somatic tissues, including the brain, but little is known about the interaction between host and bacterium in these locations. To this end, we studied the effects of infection on the brain of . Using comparative proteomics, we uncovered the post-translational modification of many proteins within the head and body upon infection, with glutamic acid decarboxylase being modified within the head only. Given this enzyme's role in neurotransmitter synthesis, we next tested how infection impacts host behaviors and gamma aminobutyric acid (GABA) production within . We discovered an improved response to yeast odors in -infected, mated females compared with their uninfected counterparts. Gross measurements of GABA in whole brains showed no detectable change in GABA abundance upon infection. Treatments with a GABA antagonist indicated that the behavioral change was not GABA-dependent, leaving the mechanism behind -mediated changes in behavior obscure. Given the multiple protein changes in the head upon infection, we propose a model in which drives the modification of glutamic acid decarboxylase and several metabolic proteins to increase survival in the specialized niche of the brain. These results give rise to new questions about the relationship, and future work will focus on the mechanism through which confers these protein changes.IMPORTANCEIn order to fully understand the biology of an organism, we must understand its interactions with its resident microbes. is commonly used to study such interactions, but the molecular interactions this bacterium has with its hosts are not well understood, especially within somatic tissues. Here, we address this knowledge gap by characterizing the changes in host proteins within upon infection. Our results provide the first description of post-translational modifications induced by infection within a host, unveiling a new level of regulation in the -host relationship. The modification of glutamic acid decarboxylase within the head was not shown to be connected to changes in GABA production or host behavior, indicating another role for this enzyme during infection within the brain. Altogether, these results provide more information about 's infection of somatic tissue and spark new inquiries into the host-bacterium relationship.

摘要

是一种普遍存在的细胞内细菌,以其对节肢动物宿主繁殖的操控而闻名。它也已被证明几乎能定殖于所有体细胞组织,包括大脑,但对于宿主与细菌在这些部位的相互作用却知之甚少。为此,我们研究了感染对[具体物种]大脑的影响。通过比较蛋白质组学,我们发现感染后[具体物种]头部和身体内许多蛋白质发生了翻译后修饰,其中谷氨酸脱羧酶仅在头部被修饰。鉴于这种酶在神经递质合成中的作用,接下来我们测试了感染如何影响[具体物种]的宿主行为以及γ-氨基丁酸(GABA)的产生。我们发现,与未感染的同类相比,感染了[具体物种]的已交配雌性对酵母气味的反应有所改善。对全脑GABA的总体测量显示,感染后GABA丰度没有可检测到的变化。用GABA拮抗剂进行处理表明,行为变化不依赖于GABA,这使得[具体物种]介导的行为变化背后的机制仍不清楚。鉴于感染后[具体物种]头部有多种蛋白质发生变化,我们提出了一个模型,即[具体物种]促使谷氨酸脱羧酶和几种代谢蛋白发生修饰,以提高在大脑这个特殊生态位中的存活率。这些结果引发了关于[具体物种]关系的新问题,未来的工作将聚焦于[具体物种]导致这些蛋白质变化的机制。重要性为了全面了解一个生物体的生物学特性,我们必须了解它与其体内微生物的相互作用。[具体物种]常用于研究此类相互作用,但这种细菌与其宿主的分子相互作用尚未得到充分理解,尤其是在体细胞组织内。在这里,我们通过描述[具体物种]感染后宿主蛋白质的变化来填补这一知识空白。我们的结果首次描述了宿主内[具体物种]感染诱导的翻译后修饰,揭示了[具体物种]与宿主关系中的一个新的调控层面。[具体物种]头部谷氨酸脱羧酶的修饰并未显示与GABA产生或宿主行为的变化有关,这表明该酶在大脑内[具体物种]感染期间还有其他作用。总之,这些结果提供了更多关于[具体物种]感染体细胞组织的信息,并引发了对宿主-细菌关系的新探究。

https://cdn.ncbi.nlm.nih.gov/pmc/blobs/2f7d/12131856/efacce110177/spectrum.02465-24.f001.jpg

文献AI研究员

20分钟写一篇综述,助力文献阅读效率提升50倍。

立即体验

用中文搜PubMed

大模型驱动的PubMed中文搜索引擎

马上搜索

文档翻译

学术文献翻译模型,支持多种主流文档格式。

立即体验